IMA4 2018/2019 P6

De Wiki de Projets IMA
Révision datée du 5 octobre 2018 à 09:54 par Fgao (discussion | contributions) (Réalisation des modules)


Présentation générale

Description

Il fault réaliser une matrice de LED monochrome 21x21 contrôlée par un micro-contrôleur ATMega328p.

Il y a 21 lignes et 21 colonnes, soit un total de 42 ports. Nous devons contrôler ces 42 ports séparément pour obtenir un contrôle séparé de chaque LED.

Enfin, On implante sur le micro-contrôleur une lecture de chaîne de caractères, de calculer le QR code correspondant et d'afficher le QR code sur les LEDs.

Objectifs

Les objectifs de ce projet sont de réaliser une matrice de LEDs à l'aide de pilotes de LEDs.Les pilotes sont contrôlés par un micro-contrôleur ATMega328p.

On choisit le TLC5947 à contrôler 21 colonnes, il a 24 porte, dont on peut utiliser un TLC5947 à contrôler tout les colonnes. Et utiliser des PCF8574 et des UDN2982 pour contrôler chaque ligne.

Le micro-contrôleur doit se charger, par interruptions, de balayer la matrice ligne par ligne pour allumer les LED de la ligne courante. Ce balayage doit se faire à une fréquence suffisante pour donner l'illusion d'un affichage stable.

Analyse du projet

Analyse du premier concurrent

Présentation générale

Pilote de matrice RVB, par un instrument TLC5947 de Texas (SPI) et un PCF8574 (I2C),La matrice est chaînable.[1]

9371701439627358488.jpg

COMPOSANTS

  • un TLC5947

Interface et CI IC / Interface d'affichage

  • un PCF8574

Microprocessors, Microcontrollers, DSPs / Microprocessors (MPUs)

  • un UDN2982

CI d'interface et IO / Pilotes de périphériques et actionneurs

  • un RGB 8x8 LED MATRIX
7795961439678095856.png

Analyse du second concurrent

Présentation générale

Afin de mieux utiliser la technologie des écrans LED linéaires rotatifs basée sur le principe de la persistance visuelle (principe POV), une méthode basée sur le cœur TMC5947 et ARM Cortex-M3 STM32F103 a été conçue en associant la technologie tactile Qtouch à un écran LED rotatif. Contrôle de l'affichage LED haute résolution à faible coût et faible consommation.


Conception matérielle du système Le STM32F103 est connecté à la LED via le TLC5947 pour contrôler l'affichage des LED sur le tableau tournant. Par exemple, le STM32F103 peut être utilisé pour contrôler la lumière LED afin d'afficher le motif d'horloge ou divers graphiques.Si les conditions le permettent, certains jeux simples peuvent être affichés. La DEL est connectée au processeur ARM et le motif d'affichage de la lampe DEL est modifié par le traitement du signal tactile par le processeur ARM.


2.jpg


3.jpg


Préparation du projet

Cahier des charges

Partie du matériel

  • matrice de LEDs

Il contient un total de 441 LED dans 21x21

  • Circuit de contrôle

Il contient un TLC5947 et trois groupes de PCF8574 et UDN2982, il contrôle les colonnes par un TLC5947 et chaque ligne par des PCF8574 et des UDN2982

  • Microcontrôleur

ATMega328p


Partie logiciel

  • Une fonction qui convertit une chaîne en un QR code, sortie sous la forme d'un tableau à deux dimensions.
  • Une fonction d'interruption. Le micro-contrôleur doit se charger, contrôler 3 PCF8574 par interruptions (Nous assignons 3 adresses matérielles PCF8574 différentes pour le contrôle des interruptions), de balayer la matrice ligne par ligne pour allumer les LED de la ligne courante. Ce balayage doit se faire à une fréquence suffisante pour donner l'illusion d'un affichage stable.
  • Une fonction d’allumer. Utilisez les broches PCF8574 et TLC5947 haut et bas pour éclairer la lumière LED appropriée en fonction des informations de coordonnées en entrée.

Choix techniques : matériel et logiciel

logiciel

Altium Designer


matériel principal

1 x ATMega328p

1 x TLC5947

3 x PCF8574

3 x UDN2982

441 x LEDs

Liste des tâches à effectuer

Calendrier prévisionnel

Réalisation du Projet

Feuille d'heures

Tâche Prélude Heures S1 Heures S2 Heures S3 Heures S4 Heures S5 Heures S6 Heures S7 Heures S8 Heures S9 Heures S10 Total
Analyse du projet 0


Prologue

Réalisation des modules

matrice de LEDs

La matrice de points 21X21 est composée de 441 LED et chaque LED est placée à l’intersection des lignes et des colonnes.

S'allume, si le premier point doit être allumé, la 1ère broche est connectée au niveau haut a et le pied est connecté au niveau bas, puis le premier point est allumé;

Si la première ligne doit être allumée, la première broche du line doit être connectée au niveau haut et la broche de la colonne doit être connectée au niveau bas, puis la première ligne est allumée, si la première du colonne doit être allumée, la première ligne Lorsque la goupille est attachée basse et que la goupille sur la ligne est attachée haut, la première colonne sera allumée.

On fait le schematic en Altium Designer.

4.png


Circuit de contrôle

  • Module de TLC5947[2]

Le TLC5947 peut contrôler 24 canaux distincts avec une sortie PWM de 12 bits.

5.jpeg


Connecting to the Arduino

These boards communicate using an SPI protocol. The wiring is slightly different for the two boards, so we will describe them separately. For making breadboard connections with the header pins on top of the board

Connectez-vous à l'Arduino comme suit:


DIN -> Digital 4

CLK -> Digital 5

LAT -> Digital 6

GND -> GND

V + -> VIN

6.jpeg


Ici, nous montrons V + connecté à la broche Arduino VIN, qui alimentera la carte opto-isolée et la LED directement à partir de l’alimentation connectée à la prise d’alimentation CC. Série de chaque canal.

Les broches DIN / CLK / LAT peuvent être modifiées ultérieurement

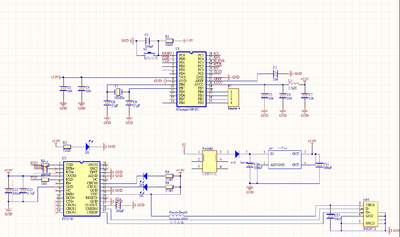
Pour réaliser la partie contrôleur de circuit, on doit tout d'abord réaliser la partie complète du ATMega328p comme le cpu du notre circuit. Pour réaliser le systeme de ATMega328p,on utilise le schematic de Arduino UNO et combiné avec des documents en ligne,on fait le schematic du ATMega328p.

Afin de pouvoir se connecter au programme de gravure de l'ordinateur, fault ajouter un porte USB pour connecter avec l'ordinateur. Pour la partie connection, on choisit FT232R USB driver. Afin d'éviter un courant d'alimentation insuffisant,nous avons ajouté une batterie à l'alimentation USB. Nous pouvons choisir le mode d'alimentation via le commutateur,on a choisi le LM1117.IMA5 comme le regulateur de alimentation.

1538728382(1).png

Semaine 2

Documents Rendus