IMA4 2018/2019 P6
Sommaire
Présentation générale
Description
Il fault réaliser une matrice de LED monochrome 21x21 contrôlée par un micro-contrôleur ATMega328p.
Il y a 21 lignes et 21 colonnes, soit un total de 42 ports. Nous devons contrôler ces 42 ports séparément pour obtenir un contrôle séparé de chaque LED.
Enfin, On implante sur le micro-contrôleur une lecture de chaîne de caractères, de calculer le QR code correspondant et d'afficher le QR code sur les LEDs.
Objectifs
Les objectifs de ce projet sont de réaliser une matrice de LEDs à l'aide de pilotes de LEDs.Les pilotes sont contrôlés par un micro-contrôleur ATMega328p.
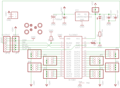
On choisit le TLC5947 à contrôler 21 colonnes, il a 24 porte, dont on peut utiliser un TLC5947 à contrôler tout les colonnes. Et utiliser des PCF8574 et des UDN2982 pour contrôler chaque ligne.
Le micro-contrôleur doit se charger, par interruptions, de balayer la matrice ligne par ligne pour allumer les LED de la ligne courante. Ce balayage doit se faire à une fréquence suffisante pour donner l'illusion d'un affichage stable.
Analyse du projet
Analyse du premier concurrent
Présentation générale
Pilote de matrice RVB, par un instrument TLC5947 de Texas (SPI) et un PCF8574 (I2C),La matrice est chaînable.[1]
COMPOSANTS
- un TLC5947
Interface et CI IC / Interface d'affichage
- un PCF8574
Microprocessors, Microcontrollers, DSPs / Microprocessors (MPUs)
- un UDN2982
CI d'interface et IO / Pilotes de périphériques et actionneurs
- un RGB 8x8 LED MATRIX
Analyse du second concurrent
Présentation générale
Afin de mieux utiliser la technologie des écrans LED linéaires rotatifs basée sur le principe de la persistance visuelle (principe POV), une méthode basée sur le cœur TMC5947 et ARM Cortex-M3 STM32F103 a été conçue en associant la technologie tactile Qtouch à un écran LED rotatif. Contrôle de l'affichage LED haute résolution à faible coût et faible consommation.
Conception matérielle du système
Le STM32F103 est connecté à la LED via le TLC5947 pour contrôler l'affichage des LED sur le tableau tournant.
Par exemple, le STM32F103 peut être utilisé pour contrôler la lumière LED afin d'afficher le motif d'horloge ou divers graphiques.Si les conditions le permettent, certains jeux simples peuvent être affichés.
La DEL est connectée au processeur ARM et le motif d'affichage de la lampe DEL est modifié par le traitement du signal tactile par le processeur ARM.
Préparation du projet
Cahier des charges
Partie du matériel
- matrice de LEDs
Il contient un total de 441 LED dans 21x21
- Circuit de contrôle
Il contient un TLC5947 et trois groupes de PCF8574 et UDN2982, il contrôle les colonnes par un TLC5947 et chaque ligne par des PCF8574 et des UDN2982
- Microcontrôleur
ATMega328p
Partie logiciel
- Une fonction qui convertit une chaîne en un QR code, sortie sous la forme d'un tableau à deux dimensions.
- Une fonction d'interruption. Le micro-contrôleur doit se charger, contrôler 3 PCF8574 par interruptions (Nous assignons 3 adresses matérielles PCF8574 différentes pour le contrôle des interruptions), de balayer la matrice ligne par ligne pour allumer les LED de la ligne courante. Ce balayage doit se faire à une fréquence suffisante pour donner l'illusion d'un affichage stable.
- Une fonction d’allumer. Utilisez les broches PCF8574 et TLC5947 haut et bas pour éclairer la lumière LED appropriée en fonction des informations de coordonnées en entrée.
Choix techniques : matériel et logiciel
logiciel
Altium Designer
matériel principal
1 x ATMega328p
1 x TLC5947
3 x PCF8574
3 x UDN2982
441 x LEDs
Liste des tâches à effectuer
Calendrier prévisionnel
Réalisation du Projet
Feuille d'heures
| Tâche | Prélude | Heures S1 | Heures S2 | Heures S3 | Heures S4 | Heures S5 | Heures S6 | Heures S7 | Heures S8 | Heures S9 | Heures S10 | Total |
|---|---|---|---|---|---|---|---|---|---|---|---|---|
| Analyse du projet | 0 |
Prologue
Réalisation des modules
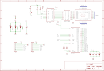
matrice de LEDs
La matrice de points 21X21 est composée de 441 LED et chaque LED est placée à l’intersection des lignes et des colonnes.
S'allume, si le premier point doit être allumé, la 1ère broche est connectée au niveau haut a et le pied est connecté au niveau bas, puis le premier point est allumé;
Si la première ligne doit être allumée, la première broche du line doit être connectée au niveau haut et la broche de la colonne doit être connectée au niveau bas, puis la première ligne est allumée, si la première du colonne doit être allumée, la première ligne Lorsque la goupille est attachée basse et que la goupille sur la ligne est attachée haut, la première colonne sera allumée.
On fait le schematic en Altium Designer.
Circuit de contrôle
- Module de TLC5947[2]
Le TLC5947 peut contrôler 24 canaux distincts avec une sortie PWM de 12 bits.
Connecting to the Arduino
These boards communicate using an SPI protocol. The wiring is slightly different for the two boards, so we will describe them separately. For making breadboard connections with the header pins on top of the board
Connectez-vous à l'Arduino comme suit:
DIN -> Digital 4
CLK -> Digital 5
LAT -> Digital 6
GND -> GND
V + -> VIN
Ici, nous montrons V + connecté à la broche Arduino VIN, qui alimentera la carte opto-isolée et la LED directement à partir de l’alimentation connectée à la prise d’alimentation CC. Série de chaque canal.
Les broches DIN / CLK / LAT peuvent être modifiées ultérieurement
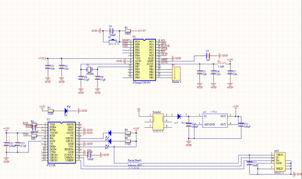
Pour réaliser la partie contrôleur de circuit, on doit tout d'abord réaliser la partie complète du ATMega328p comme le cpu du notre circuit. Pour réaliser le systeme de ATMega328p,on utilise le schematic de Arduino UNO et combiné avec des documents en ligne,on fait le schematic du ATMega328p.
Afin de pouvoir se connecter au programme de gravure de l'ordinateur, fault ajouter un porte USB pour connecter avec l'ordinateur. Pour la partie connection, on choisit FT232R USB driver. Afin d'éviter un courant d'alimentation insuffisant,nous avons ajouté une batterie à l'alimentation USB. Nous pouvons choisir le mode d'alimentation via le commutateur,on a choisi le LM1117.IMA5 comme le regulateur de alimentation.
Afin de réaliser le TLC5947 sur mon carte, j'ai fait le schematic selon le datasheet de module TLC5947.
Le TLC5947 est un circuit d'attaque de LED de puits à courant constant et à 24 canaux. Chaque canal est réglable individuellement avec 4096 pas modulés en largeur d'impulsion (PWM). Le contrôle PWM est répété automatiquement avec les données en niveaux de gris (GS) programmées. Les données GS sont écrites via un port d'interface série. La valeur actuelle des 24 canaux est définie par une seule résistance externe.
Le TLC5947 est doté d'une fonction d'arrêt thermique qui désactive tous les pilotes de sortie en cas de surchauffe. Tous les pilotes de sortie redémarrent automatiquement lorsque la température revient à des conditions normales.
PCF8574 est un module d’extension d’entrée / sortie (E / S) à 8 bits pour le bus bidirectionnel à deux lignes (I2C) conçu pour un fonctionnement en VCC de 2,5 V à 6 V.
Le dispositif PCF8574 fournit une extension d’E / S distante à usage général pour la plupart des familles de microcontrôleurs via l’interface I 2C [horloge série (SCL), données série (SDA)].
L'appareil dispose d'un port d'E / S quasi-bidirectionnel 8 bits (P0 – P7), comprenant des sorties verrouillées avec une capacité de commande à courant élevé pour le pilotage direct de LED. Chaque E / S quasi bidirectionnelle peut être utilisée comme entrée ou sortie sans utiliser de signal de contrôle de la direction des données. À la mise sous tension, les E / S sont élevées. Dans ce mode, seule une source de courant vers VCC est active.
Afin de réaliser le PCF8574 sur mon carte, j'ai fait le schematic selon le datasheet de module PCF8574.
Dans le sujet, il fault utiliser 3 UDN2982 pour gerer l'energy, mais ça fait trop long de commander les UDN2982 en Frence, après avoir cherché des composants alternatifs, j'ai décidé de remplacer le UDN2982 par le A2982SLW. Sur le datasheet, il a dit que:
Recommandés pour les applications de commutation côté haut bénéficiant d'une logique et d'une masse de charge séparées, ces appareils incluent des tensions d'alimentation de charge jusqu'à 50 V et des courants de sortie de -500 mA. Ces pilotes sources à 8 canaux sont utiles pour l’interfaçage entre la logique de bas niveau et les charges à forte intensité. Les charges typiques comprennent les relais, les solénoïdes, les lampes, les moteurs pas à pas et / ou les servomoteurs, les marteaux d'impression et les DEL.
Les UDN2981A, UDN2982A et A2982SLW sont électriquement interchangeables, résistent à une tension maximale de sortie de 50 V et fonctionnent à un minimum de 5 V. Tous les appareils de cette série intègrent des résistances de limitation du courant d'entrée et des diodes de suppression des transitoires de sortie, et sont activés par une entrée active haute.
Donc je peux remplacer le UDN2982 par le A2982SLW.
Apres, on utilise 3 groupe de PCF8574 à contrôler 21 lines (utilise P1-P7 chaque groupe et on a 21 portes pour gerer tout les lines). On utilise A0-A2 à choisir les adresses des composants dont on peux les contrôler séparé avec interruption. Et on utilise TLC5947 à contrôler 21 colonnes.
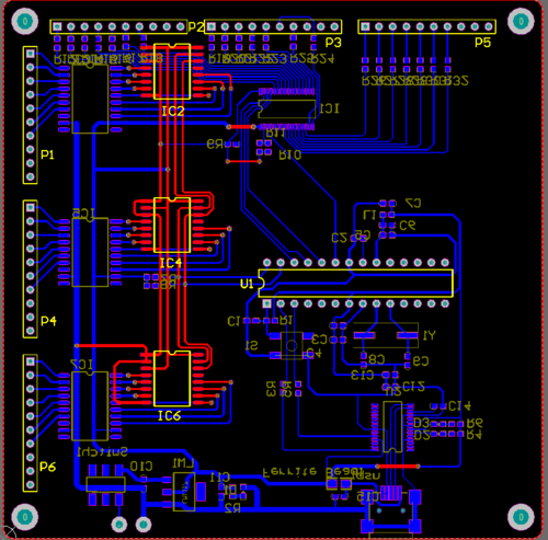
Après avoir dessiné le diagramme schématique de chaque composant et la méthode de connexion, j'ai continué à compléter la carte de circuit imprimé.
Parce que c’est la première fois que je peins un PCB si compliqué, il ya beaucoup de détails que je n’ai pas remarqués, et il ya beaucoup de petits problèmes sur mon tableau, et ces petits problèmes peuvent avoir un impact important.
Avec l’aide de Monsieur Boé, j’ai amélioré les problèmes suivants avec le PCB.
1. Modification du câblage de la CPU: Selon le schéma de principe, les broches SDA / SCL de l’ATMega328p sont 27 et 28 au lieu de la broche 4.
J'ai initialement connecté SDA à la broche 4 de l'ATMega328p, ce qui ne fonctionne pas. Sur le schéma, SDA et SCL doivent être reliés aux 27 et 28 broches du microprocesseur pour une utilisation correcte.
2. Le port SOUT du TLC5974 n'a pas besoin d'être connecté à 328p.
3. Port USB La broche de blindage est mise à la terre.
La broche de blindage est constituée des quatre joints de soudure qui maintiennent l'interface USB et que nous connectons à la terre.
4. Le port VCC TLC5947 ajoute un condensateur de découplage
Nous avons vérifié si l’interface GND du composant devait augmenter le condensateur de découplage pour augmenter la capacité de découplage. Enfin, le condensateur de découplage est ajouté à l’interface GND du TLC5947.
5. Le via est de 0,8 mm au lieu de 0,305 mm.
En raison des limitations d'équipement, il n'y a aucun moyen de porter une traversée de 0,305 mm. Nous avons donc changé tous les vias de la couche supérieure à la couche inférieure pour les placer à 0,8 mm.
6. La connexion au FTDI est trop large et la largeur doit être inférieure ou égale à la taille du composant.
C'est un détail à prendre en compte lors de la conception d'un circuit imprimé. Si vous n'y prêtez pas attention, vous risquez de provoquer un court-circuit lors du soudage.
7. C15 n'est pas mis à la terre.
8. L'alimentation de la ligne + 5V doit être aussi large que possible entre 0,6 mm et 1 mm pour éviter les pertes de chaleur;
9. Les condensateurs de découplage (en particulier les condensateurs de 100 nF) doivent être placés près de la broche VCC de leurs composants découplés et leur position doit être modifiée.
10. Ne placez pas un trou sous le composant patch et ne changez pas la position du trou de passage, faute de quoi si vous rencontrez un problème avec la dernière carte, la difficulté de dépannage augmentera considérablement.
11. Etant donné que le tableau ne peut pas être métallisé avec le matériel scolaire, nous avons besoin d’un trou du haut vers le bas (il n’ya aucun moyen de passer la goupille).
12. Recréez le motif de carte de la matrice de points LED, car au début, tous les trous traversants que j’utilisais mesuraient 0,305 mm, mais en raison du grand nombre de LED et de la taille de la carte, je ne peux pas modifier directement le diamètre du trou traversant. Le circuit est court-circuité. J'ai donc choisi de redessiner la matrice de LED. Et changez tous les vias à 0.6mm.
Deuxième modification sur la carte controleur:
1.supprimer les résistances de protection sur la broche de la puce TLC5947.
2.Mise à la terre thermique du TLC5947.
3.Connecter le port O8 de UND2982 au poste de liaison.
4.Ajoutez un connecteur pour guider plusieurs interfaces de l’ATMega328p à des fins de sauvegarde.
5. Modifications du câblage du module d'alimentation externe.
Partie du programme
Pour la partie du programme,il contient principalement 3 partie.
- Une fonction transfert la chaîne caractère à QR code.
- Une fonction de controler les colonnes (avec TLC5947).
- Une fonction de controler les line ( avec PCF8574 et l'interruption).
PCF8574
Les broches 1, 2 et 3 sont utilisées pour l’adressage des broches matérielles. Avec trois broches d’adressage, vous pouvez contrôler jusqu’à huit piles identiques à celles mentionnées précédemment. Par exemple, vous pouvez connecter les trois broches à la masse, ce qui rend A2, A1, A0 à (000) tout en connectant la broche 1 à HIGH et les deux autres à LOW feront A2, A1, A0 à (001) et ainsi de suite. La référence d'adresse est indiquée ci-dessous.
La différence entre ces deux circuits intégrés (PCF8574A et PCF8574) correspond aux quatre premiers bits de l'adresse. Pour PCF8574, la valeur 0100, tandis que PCF8574A correspond à 0111. Par conséquent, si vous utilisez les deux circuits intégrés, vous pouvez développer jusqu'à 128 E / S. les ports.
J'utilise PCF8574A comme expandeur de sortie. Les connexions PCF8574A sont illustrées ci-dessous. Huit voyants sont connectés, de sorte que le PCF8574A joue le rôle de récepteur de courant. Pour allumer la LED, la broche de sortie doit être mise à la terre.
L'image c'est juste une partie de mon programme, le dossier complet Fichier:TEST2.zip
C'est le code que j'ai utilisé pour tester le PCF8574A. L'adresse PCF8574A est définie initialement dans le programme. Pour sortir des données sur PCF8574A en utilisant Arduino, vous devez d’abord commencer la transmission à son adresse. Puis écrivez les données de sortie souhaitées. Enfin, terminez la transmission à l'adresse. Il est assez facile de s’interfacer avec PCF8574A pour la sortie des données.
Afin de pouvoir contrôler les voyants de la matrice de voyants, j'ai écrit deux fonctions pour le PCF8574: turnPinLowOnPCF8574P afin de réduire la sortie des broches. turnPinHighOnPCF8574P rend la sortie de broche haute De cette façon, nous pouvons contrôler chaque broche individuellement dans le programme.
Après avoir parlé au monsieur Redon du programme du microcontrôleur, j'ai renversé l'idée initiale. Ma pensée initiale était que toute la matrice de code à deux dimensions était directement transmise à notre matrice de LED par le traitement de la matrice et le contrôle combiné des niveaux haut et bas des broches, mais après des recherches, une telle méthode ne pouvait pas être réalisée.
Si vous commencez par convertir la chaîne en un code à deux dimensions, le code QR est sorti sous forme de tableau à deux dimensions, qui est une matrice de 21 sur 21, où les valeurs ne sont que 0 et 1, 1 pour les taches noires, 0 pour le blanc. Bloc de couleur. Ensuite, nous traitons d’abord toutes les lignes et analysons le tableau à deux dimensions.Pour le port i de PCF8574, s’il n’ya qu’un tableau dans le tableau à deux dimensions m [i] [?], Nous allons définir le port i. Est élevé. Nous analyserons ensuite le tableau 2D une seconde fois. Pour le port l du TLC5947, si m [i] [j] = 1, le voyant de ce point doit être allumé, nous allons définir la broche TLC comme suit: Niveau bas, la DEL est allumée à ce moment-là. Si m [i] [j] = 0, c'est-à-dire si la DEL de ce point doit être éteinte, nous fixons la broche TLC à un niveau élevé.A ce stade, la DEL est électriquement égale aux deux extrémités et ne peut pas être allumée, puis la DEL s'éteint. . De cette manière, nous avons obtenu un contrôle par LED pour une seule rangée.
Ensuite, afin d’atteindre cette fonction dans la première milliseconde, nous allumons la première ligne puis nous essayons de rompre l’interruption, puis dans la seconde milliseconde nous éclairons la deuxième ligne, jusqu’à la septième milliseconde, nous sommes sur la première. Le scan de la puce PCF8574 est terminé, la commutation sur la seconde puce commence à allumer la broche 1 de la seconde puce, qui est la 8ème ligne de la matrice. Nous avons implémenté la fonction d’affichage en balayant cycliquement ces 21 lignes.
Afin d'implémenter cette fonction dans le code, j'ai utilisé la bibliothèque de fonctions fournie avec PCF8574 et TLC5947.
Pour le PCF8574, nous définissons son adresse comme 0x20 et définissons une fonction pour contrôler le niveau de sortie du port et l’adresse de commutation permettant de réaliser un cycle d’un cycle par analyse et une adresse comprise entre 0x21, 0x22 et 0x24.
Pour TLC5947, nous appelons la fonction tlc.setPWM () dans la fonction de bibliothèque Après avoir déterminé le port de sortie du PCF8574, nous utilisons cette fonction pour contrôler le niveau de sortie du port TLC5947 afin de contrôler la ligne.
#include <Wire.h>
#include "Adafruit_TLC5947.h"
// How many boards do you have chained?
#define NUM_TLC5974 7
#define data 9
#define clock 10
#define latch 11
#define oe -1 // set to -1 to not use the enable pin (its optional)
Adafruit_TLC5947 tlc = Adafruit_TLC5947(NUM_TLC5974, clock, data, latch);
#define EXP_ADDRESS 0x20
String comdata = "";
uint8_t qrcodeData[21*21];
//Initialiser le protocole wire
void setup() {
Wire.begin(); // i2c
}
void loop() {
static uint32_t databuffer[21];
for(int row=0;row<21;row++){
for(int col=0;col<21;col++){
tlc.setPWM(col,(databuffer[col] ? 4095:0));
}
tlc.write();
PCF8574Write(1,row);
delay(20);
PCF8574Write(0,row);
}
}
void PCF8574Write(uint8_t _data,uint8_t row)
{
uint8_t addr = 2^(2-row/7);
Wire.beginTransmission(EXP_ADDRESS+addr); //envoyer l'address
Wire.write(_data<<(row%7)); //envoyer des donnees
Wire.endTransmission(); //Fin de transmission
}
Nous avons choisi d'utiliser le port série pour réaliser la transmission de chaînes.
Le code est simple, comdata est une variable de type chaîne. Serial.available () est la quantité de données dans le pool de mémoire tampon série en cours. Serial.read () est une instruction qui lit le pool de mémoire tampon et ne peut lire qu'un octet à la fois.
En utilisant la variable de type String, il est très simple d'implémenter l'ajout de caractères à des chaînes, ainsi que la sortie de chaînes, l'affectation et d'autres problèmes gênants, afin qu'un code très simple puisse gérer des données en série.
Une attention particulière est accordée au délai (2) lorsque la lecture du port série ne peut pas être supprimée, sinon le tampon série n'est pas assez long pour accepter les données. Même si vous réduisez le délai, vous obtiendrez une erreur. Les valeurs spécifiques peuvent également être déterminées expérimentalement.
Rappelez-en un: comdata est une chaîne, également un tableau, vous pouvez utiliser comdata [0], comdata [1] pour chaque mot. . . Comdata [n]. Si nous voulons supprimer chaque octet, nous pouvons nous référer à chacun.
Et on utilise le librairie QRcode pour realiser le transformation.
#include <Wire.h>
#include "qrcode.h"
String comdata = "";
QRCode qrcode;
uint8_t qrcodeData[21*21];
//初始化串口和wire协议
void setup() {
Serial.begin(115200);
Wire.begin(); // i2c
// Start time
uint32_t dt = millis();
// Create the QR code
//qrcode_getBufferSize(1);
qrcode_initText(&qrcode, qrcodeData, 1, 0, "HELLO WORLD");
// Delta time
dt = millis() - dt;
Serial.print("QR Code Generation Time: ");
Serial.print(dt);
Serial.print("\n");
}
void loop() {
static uint32_t databuffer[21];
while (Serial.available() > 0) // verifier s'il y a des données dans la mémoire tampon du port série
{
comdata += char(Serial.read()); //S'il y a des données, elles seront reçues jusqu'à ce qu'elles soient vides. La chaîne reçue existe dans comdata
delay(2);
}
if (comdata.length() > 0)
{
Serial.println(comdata);
uint16_t len=uint16_t (comdata.length());
qrcode_initBytes(&qrcode, qrcodeData, 1, 0,&comdata[0],len);
Serial.print("\n\n\n\n");
for (uint8_t y = 0; y < qrcode.size; y++) {
// Left quiet zone
Serial.print(" ");
// Each horizontal module
for (uint8_t x = 0; x < qrcode.size; x++) {
//Print each module
Serial.print(qrcode_getModule(&qrcode, x, y) ? "#": " ");
}
Serial.print("\n");
}
comdata = "";
}
}
Avec le code, on a réaliser convertir une chaîne en code QR.
On utilise la fonction qrcode_getModule(&qrcode, col, row) pour lire les coordonnées de chaque point du code QR et les envoyer au TLC5947. Après modification, j'ai fini le programme complet:
#include <Wire.h>
#include "qrcode.h"
#include "Adafruit_TLC5947.h"
// How many boards do you have chained?
#define NUM_TLC5974 7
#define data 9
#define clock 10
#define latch 11
#define oe -1 // set to -1 to not use the enable pin (its optional)
Adafruit_TLC5947 tlc = Adafruit_TLC5947(NUM_TLC5974, clock, data, latch);
#define EXP_ADDRESS 0x20
String comdata = "";
QRCode qrcode;
uint8_t qrcodeData[21*21];
//Initialiser le port série et le protocole filaire
void setup() {
Serial.begin(115200);
Wire.begin(); // i2c
// Start time
uint32_t dt = millis();
// Create the QR code
//qrcode_getBufferSize(1);
qrcode_initText(&qrcode, qrcodeData, 1, 0, "HELLO WORLD");
// Delta time
dt = millis() - dt;
Serial.print("QR Code Generation Time: ");
Serial.print(dt);
Serial.print("\n");
}
void loop() {
static uint32_t databuffer[21];
while (Serial.available() > 0) //Déterminer s'il y a des données dans la mémoire tampon du port série
{
comdata += char(Serial.read()); //La chaîne reçue existe dans comdata
delay(2);
}
if (comdata.length() > 0) //Vérifier que comdata a une valeur
{
Serial.println(comdata);
uint16_t len=uint16_t (comdata.length());
qrcode_initBytes(&qrcode, qrcodeData, 1, 0,&comdata[0],len); //Convertir la valeur dans comdata en un code QR, puis vider comdata
Serial.print("\n\n\n\n");
comdata = "";
}
for(int row=0;row<21;row++){
for(int col=0;col<21;col++){
tlc.setPWM(col,(qrcode_getModule(&qrcode, col, row) ? 4095:0));
}
tlc.write();
PCF8574Write(1,row);
delay(1);
PCF8574Write(0,row);
}
}
void PCF8574Write(uint8_t _data,uint8_t row)
{
uint8_t addr = pow(2, row/7);
Wire.beginTransmission(EXP_ADDRESS+addr);
Wire.write(_data<<(row%7));
Wire.endTransmission();
}
Pour tester la fonction d’affichage, nous avons utilisé trois PCF8574 pour établir une connexion avec l’Arduino et leur attribuer une adresse différente, en connectant leurs 21 broches au niveau positif des 21 DEL. Connectez le pôle négatif de toutes les LED au port 0 du TLC5947. Après le débogage, leur fonction d'affichage commun a été mise en œuvre.
Afin de mieux déboguer le programme, nous avons utilisé une matrice de 8 * 8 LED, la lampe à LED est connectée au PCE8574 et la borne négative à la TLC5947. Le courant de sortie du PCF8574 étant faible et la lumière faible, nous avons ajouté une résistance de rappel pour résoudre ce problème et faciliter le débogage. Après le débogage, nous avons implémenté avec succès le modèle dont nous avions besoin sur la matrice de LED. La fonction d’affichage de la fonction est donc terminée.
#include <Wire.h>
#include "qrcode.h"
#include "Adafruit_TLC5947.h"
#define NUM_TLC5974 1
#define _dat 4
#define _clk 5
#define _lat 6
#define oe -1 // set to -1 to not use the enable pin (its optional)
#define EXP_ADDRESS 0x20
String comdata = "";
QRCode qrcode;
uint8_t qrcodeData[56];
uint16_t pwmData[21][21];
uint16_t *pwmbuffer = (uint16_t *)malloc(2 * 24*NUM_TLC5974);
void setup() {
Serial.begin(115200);
Wire.begin(); // i2c
// Start time
TLC5947_begin();
uint32_t dt = millis();
qrcode_initText(&qrcode, qrcodeData, 1, 0, "HELLO WORLD");
// Delta time
dt = millis() - dt;
Serial.print("QR Code Generation Time: ");
Serial.print(dt);
Serial.print("\n");
}
void loop() {
while (Serial.available() > 0)
{
comdata += char(Serial.read());
delay(2);
}
if (comdata.length() > 0)
{
Serial.println(comdata);
uint16_t len=uint16_t (comdata.length());
qrcode_initBytes(&qrcode, qrcodeData, 1, 0,&comdata[0],len);
for(int row=0;row<21;row++){
for(int col=0;col<21;col++){
pwmData[row][col]=qrcode_getModule(&qrcode, col, row) ? 1:0;
Serial.print( pwmData[row][col] ? "#": " ");
}
Serial.print("\n");
}
//Serial.print("\n\n\n\n");
comdata = "";
}
for(int row=0;row<21;row++){
PCF8574Write(1,row);
for(int col=0;col<21;col++){
TLC5947_setPWM(col,pwmData[row][col]);
//TLC5947_setPWM(col,qrcode_getModule(&qrcode, col, row) ? 4095:0);
}
// Serial.print("\n");
TLC5947_write();
// delay(100);
Clear();
}
}
void PCF8574Write(uint8_t _data,uint8_t row)
{
uint8_t addr = 1<<(row/7);
//uint8_t addr = row/8;
Wire.beginTransmission(EXP_ADDRESS+addr);
Wire.write(_data<<(row%7));
Wire.endTransmission();
}
void Clear() //清空显示
{
for(int i = 0;i<21;i++)
{
TLC5947_setPWM(i,0);
}
TLC5947_write();
for(int j=0;j<3;j++){
PCF8574Write(0,j*8);
}
}
void TLC5947_init(uint16_t n, uint8_t c, uint8_t d, uint8_t l) {
memset(pwmbuffer, 0, 2*24*n);
}
boolean TLC5947_begin() {
if (!pwmbuffer) return false;
pinMode(_clk, OUTPUT);
pinMode(_dat, OUTPUT);
pinMode(_lat, OUTPUT);
digitalWrite(_lat, LOW);
return true;
}
void TLC5947_setPWM(uint16_t chan, uint16_t pwm) {
if (pwm > 4095) pwm = 4095;
if (chan > 24*NUM_TLC5974) return;
pwmbuffer[chan] = pwm;
}
void TLC5947_write(void) {
digitalWrite(_lat, LOW);
// 24 channels per TLC5974
for (int16_t c=24*NUM_TLC5974 - 3; c >= 0 ; c--) {
// 12 bits per channel, send MSB first
for (int8_t b=11; b>=0; b--) {
digitalWrite(_clk, LOW);
// if (pwmbuffer[c] & (1 << b))
// digitalWrite(_dat, HIGH);
// else
// digitalWrite(_dat, LOW);
digitalWrite(_dat, pwmbuffer[c]);
digitalWrite(_clk, HIGH);
}
}
digitalWrite(_clk, LOW);
digitalWrite(_lat, HIGH);
digitalWrite(_lat, LOW);
}
Afin de tester la fonctionnalité du programme complet, nous continuons à utiliser la matrice de LED 8 * 8 pour les tests en raison du nombre insuffisant de LED. Après le débogage, nous avons réussi à afficher une partie du code QR et la fonction du programme a été mise en œuvre.
Si on utilise directement la valeur de la sortie de la fonction sur TLC, la fréquence de scanner sera réduite. Afin d'améliorer l'effet d'affichage, nous définissons un tableau à deux dimensions pour stocker les données du code QR et les lisons directement lors de l'affichage.
#include <Wire.h>
#include "qrcode.h"
#include "Adafruit_TLC5947.h"
#define NUM_TLC5974 1
#define _dat 4
#define _clk 5
#define _lat 6
#define oe -1 // set to -1 to not use the enable pin (its optional)
#define EXP_ADDRESS 0x20
String comdata = "";
QRCode qrcode;
uint8_t qrcodeData[56];
uint16_t pwmData[21][21];
uint16_t *pwmbuffer = (uint16_t *)malloc(2 * 24*NUM_TLC5974);
void setup() {
Serial.begin(115200);
Wire.begin(); // i2c
// Start time
TLC5947_begin();
uint32_t dt = millis();
qrcode_initText(&qrcode, qrcodeData, 1, 0, "HELLO WORLD");
// Delta time
dt = millis() - dt;
Serial.print("QR Code Generation Time: ");
Serial.print(dt);
Serial.print("\n");
}
void loop() {
while (Serial.available() > 0)
{
comdata += char(Serial.read());
delay(2);
}
if (comdata.length() > 0)
{
Serial.println(comdata);
uint16_t len=uint16_t (comdata.length());
qrcode_initBytes(&qrcode, qrcodeData, 1, 0,&comdata[0],len);
for(int row=0;row<21;row++){
for(int col=0;col<21;col++){
pwmData[row][col]=qrcode_getModule(&qrcode, col, row) ? 1:0;
Serial.print( pwmData[row][col] ? "#": " ");
}
Serial.print("\n");
}
//Serial.print("\n\n\n\n");
comdata = "";
}
for(int row=0;row<21;row++){
PCF8574Write(1,row);
for(int col=0;col<21;col++){
TLC5947_setPWM(col,pwmData[row][col]);
//TLC5947_setPWM(col,qrcode_getModule(&qrcode, col, row) ? 4095:0);
}
// Serial.print("\n");
TLC5947_write();
//delay(100);
Clear();
}
}
void PCF8574Write(uint8_t _data,uint8_t row)
{
uint8_t addr = 1<<(row/7);
//uint8_t addr = row/8;
Wire.beginTransmission(EXP_ADDRESS+addr);
Wire.write(_data<<(row%7));
Wire.endTransmission();
}
void Clear() //清空显示
{
for(int i = 0;i<21;i++)
{
TLC5947_setPWM(i,0);
}
TLC5947_write();
for(int j=0;j<3;j++){
PCF8574Write(0,j*8);
}
}
void TLC5947_init(uint16_t n, uint8_t c, uint8_t d, uint8_t l) {
memset(pwmbuffer, 0, 2*24*n);
}
boolean TLC5947_begin() {
if (!pwmbuffer) return false;
pinMode(_clk, OUTPUT);
pinMode(_dat, OUTPUT);
pinMode(_lat, OUTPUT);
digitalWrite(_lat, LOW);
return true;
}
void TLC5947_setPWM(uint16_t chan, uint16_t pwm) {
if (pwm > 4095) pwm = 4095;
if (chan > 24*NUM_TLC5974) return;
pwmbuffer[chan] = pwm;
}
void TLC5947_write(void) {
digitalWrite(_lat, LOW);
// 24 channels per TLC5974
for (int16_t c=24*NUM_TLC5974 - 3; c >= 0 ; c--) {
// 12 bits per channel, send MSB first
for (int8_t b=11; b>=0; b--) {
digitalWrite(_clk, LOW);
// if (pwmbuffer[c] & (1 << b))
// digitalWrite(_dat, HIGH);
// else
// digitalWrite(_dat, LOW);
digitalWrite(_dat, pwmbuffer[c]);
digitalWrite(_clk, HIGH);
}
}
digitalWrite(_clk, LOW);
digitalWrite(_lat, HIGH);
digitalWrite(_lat, LOW);
}
Vidéo fonctionnellement implémentée
Documents Rendus
Fichers de schematic,PCB et Gerber de la carte:Fichier:Projet ficher carte.zip
libiarie:Fichier:Adafruit TLC5947.zip Fichier:PCF8574-master.zip Fichier:QRCode.zip
Test de fonctionnement du chaque partie:Fichier:Test Projet P6.zip
Programme complet:Fichier:Projet P6.zip
Rapport:Fichier:Rapport projet P6.pdf




