IMA4 2018/2019 P6

De Wiki de Projets IMA
Révision datée du 27 septembre 2018 à 14:47 par Fgao (discussion | contributions)


Présentation générale

Description

Il fault réaliser une matrice de LED monochrome 21x21 contrôlée par un micro-contrôleur ATMega328p.

Il y a 21 lignes et 21 colonnes, soit un total de 42 ports. Nous devons contrôler ces 42 ports séparément pour obtenir un contrôle séparé de chaque LED.

Enfin, On implante sur le micro-contrôleur une lecture de chaîne de caractères, de calculer le QR code correspondant et d'afficher le QR code sur les LEDs.

Objectifs

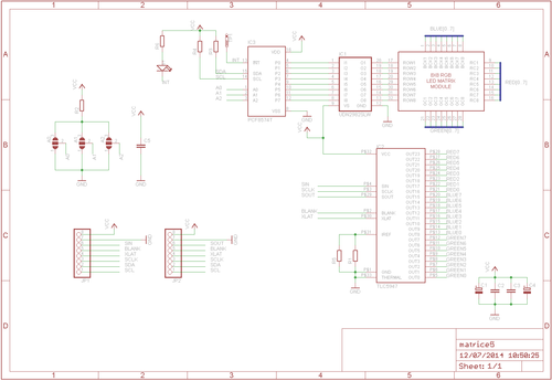
Les objectifs de ce projet sont de réaliser une matrice de LEDs à l'aide de pilotes de LEDs.Les pilotes sont contrôlés par un micro-contrôleur ATMega328p.

On choisit le TLC5947 à contrôler 21 colonnes, il a 24 porte, dont on peut utiliser un TLC5947 à contrôler tout les colonnes. Et utiliser des PCF8574 et des UDN2982 pour contrôler chaque ligne.

Le micro-contrôleur doit se charger, par interruptions, de balayer la matrice ligne par ligne pour allumer les LED de la ligne courante. Ce balayage doit se faire à une fréquence suffisante pour donner l'illusion d'un affichage stable.

Analyse du projet

Analyse du premier concurrent

Présentation générale

Pilote de matrice RVB, par un instrument TLC5947 de Texas (SPI) et un PCF8574 (I2C),La matrice est chaînable.[1]

9371701439627358488.jpg

COMPOSANTS

  • un TLC5947

Interface et CI IC / Interface d'affichage

  • un PCF8574

Microprocessors, Microcontrollers, DSPs / Microprocessors (MPUs)

  • un UDN2982

CI d'interface et IO / Pilotes de périphériques et actionneurs

  • un RGB 8x8 LED MATRIX
7795961439678095856.png

Analyse du second concurrent

Présentation générale

Afin de mieux utiliser la technologie des écrans LED linéaires rotatifs basée sur le principe de la persistance visuelle (principe POV), une méthode basée sur le cœur TMC5947 et ARM Cortex-M3 STM32F103 a été conçue en associant la technologie tactile Qtouch à un écran LED rotatif. Contrôle de l'affichage LED haute résolution à faible coût et faible consommation.


Conception matérielle du système Le STM32F103 est connecté à la LED via le TLC5947 pour contrôler l'affichage des LED sur le tableau tournant. Par exemple, le STM32F103 peut être utilisé pour contrôler la lumière LED afin d'afficher le motif d'horloge ou divers graphiques.Si les conditions le permettent, certains jeux simples peuvent être affichés. La DEL est connectée au processeur ARM et le motif d'affichage de la lampe DEL est modifié par le traitement du signal tactile par le processeur ARM.


2.jpg


3.jpg


Préparation du projet

Cahier des charges

Choix techniques : matériel et logiciel

Liste des tâches à effectuer

Calendrier prévisionnel

Réalisation du Projet

Feuille d'heures

Tâche Prélude Heures S1 Heures S2 Heures S3 Heures S4 Heures S5 Heures S6 Heures S7 Heures S8 Heures S9 Heures S10 Total
Analyse du projet 0


Prologue

Semaine 1

Semaine 2

Documents Rendus