IMA4 2018/2019 P6
Sommaire
Présentation générale
Description
Il fault réaliser une matrice de LED monochrome 21x21 contrôlée par un micro-contrôleur ATMega328p.
Il y a 21 lignes et 21 colonnes, soit un total de 42 ports. Nous devons contrôler ces 42 ports séparément pour obtenir un contrôle séparé de chaque LED.
Enfin, On implante sur le micro-contrôleur une lecture de chaîne de caractères, de calculer le QR code correspondant et d'afficher le QR code sur les LEDs.
Objectifs
Les objectifs de ce projet sont de réaliser une matrice de LEDs à l'aide de pilotes de LEDs.Les pilotes sont contrôlés par un micro-contrôleur ATMega328p.
On choisit le TLC5947 à contrôler 21 colonnes, il a 24 porte, dont on peut utiliser un TLC5947 à contrôler tout les colonnes. Et utiliser des PCF8574 et des UDN2982 pour contrôler chaque ligne.
Le micro-contrôleur doit se charger, par interruptions, de balayer la matrice ligne par ligne pour allumer les LED de la ligne courante. Ce balayage doit se faire à une fréquence suffisante pour donner l'illusion d'un affichage stable.
Analyse du projet
Analyse du premier concurrent
Présentation générale
Pilote de matrice RVB, par un instrument TLC5947 de Texas (SPI) et un PCF8574 (I2C),La matrice est chaînable.[1]
COMPOSANTS
- un TLC5947
Interface et CI IC / Interface d'affichage
- un PCF8574
Microprocessors, Microcontrollers, DSPs / Microprocessors (MPUs)
- un UDN2982
CI d'interface et IO / Pilotes de périphériques et actionneurs
- un RGB 8x8 LED MATRIX
Analyse du second concurrent
Présentation générale
Afin de mieux utiliser la technologie des écrans LED linéaires rotatifs basée sur le principe de la persistance visuelle (principe POV), une méthode basée sur le cœur TMC5947 et ARM Cortex-M3 STM32F103 a été conçue en associant la technologie tactile Qtouch à un écran LED rotatif. Contrôle de l'affichage LED haute résolution à faible coût et faible consommation.
Conception matérielle du système
Le STM32F103 est connecté à la LED via le TLC5947 pour contrôler l'affichage des LED sur le tableau tournant.
Par exemple, le STM32F103 peut être utilisé pour contrôler la lumière LED afin d'afficher le motif d'horloge ou divers graphiques.Si les conditions le permettent, certains jeux simples peuvent être affichés.
La DEL est connectée au processeur ARM et le motif d'affichage de la lampe DEL est modifié par le traitement du signal tactile par le processeur ARM.
Préparation du projet
Cahier des charges
Partie du matériel
- matrice de LEDs
Il contient un total de 441 LED dans 21x21
- Circuit de contrôle
Il contient un TLC5947 et trois groupes de PCF8574 et UDN2982, il contrôle les colonnes par un TLC5947 et chaque ligne par des PCF8574 et des UDN2982
- Microcontrôleur
ATMega328p
Partie logiciel
- Une fonction qui convertit une chaîne en un QR code, sortie sous la forme d'un tableau à deux dimensions.
- Une fonction d'interruption. Le micro-contrôleur doit se charger, contrôler 3 PCF8574 par interruptions (Nous assignons 3 adresses matérielles PCF8574 différentes pour le contrôle des interruptions), de balayer la matrice ligne par ligne pour allumer les LED de la ligne courante. Ce balayage doit se faire à une fréquence suffisante pour donner l'illusion d'un affichage stable.
- Une fonction d’allumer. Utilisez les broches PCF8574 et TLC5947 haut et bas pour éclairer la lumière LED appropriée en fonction des informations de coordonnées en entrée.
Choix techniques : matériel et logiciel
logiciel
Altium Designer
matériel principal
1 x ATMega328p
1 x TLC5947
3 x PCF8574
3 x UDN2982
441 x LEDs
Liste des tâches à effectuer
Calendrier prévisionnel
Réalisation du Projet
Feuille d'heures
| Tâche | Prélude | Heures S1 | Heures S2 | Heures S3 | Heures S4 | Heures S5 | Heures S6 | Heures S7 | Heures S8 | Heures S9 | Heures S10 | Total |
|---|---|---|---|---|---|---|---|---|---|---|---|---|
| Analyse du projet | 0 |
Prologue
Réalisation des modules
matrice de LEDs
La matrice de points 21X21 est composée de 441 LED et chaque LED est placée à l’intersection des lignes et des colonnes.
S'allume, si le premier point doit être allumé, la 1ère broche est connectée au niveau haut a et le pied est connecté au niveau bas, puis le premier point est allumé;
Si la première ligne doit être allumée, la première broche du line doit être connectée au niveau haut et la broche de la colonne doit être connectée au niveau bas, puis la première ligne est allumée, si la première du colonne doit être allumée, la première ligne Lorsque la goupille est attachée basse et que la goupille sur la ligne est attachée haut, la première colonne sera allumée.
On fait le schematic en Altium Designer.
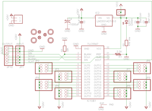
Circuit de contrôle
- Module de TLC5947[2]
Le TLC5947 peut contrôler 24 canaux distincts avec une sortie PWM de 12 bits.
Connecting to the Arduino
These boards communicate using an SPI protocol. The wiring is slightly different for the two boards, so we will describe them separately. For making breadboard connections with the header pins on top of the board
Connectez-vous à l'Arduino comme suit:
DIN -> Digital 4
CLK -> Digital 5
LAT -> Digital 6
GND -> GND
V + -> VIN
Ici, nous montrons V + connecté à la broche Arduino VIN, qui alimentera la carte opto-isolée et la LED directement à partir de l’alimentation connectée à la prise d’alimentation CC. Série de chaque canal.
Les broches DIN / CLK / LAT peuvent être modifiées ultérieurement
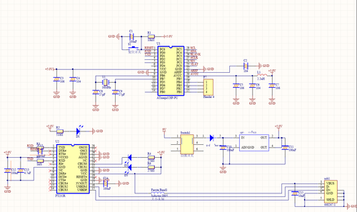
Pour réaliser la partie contrôleur de circuit, on doit tout d'abord réaliser la partie complète du ATMega328p comme le cpu du notre circuit. Pour réaliser le systeme de ATMega328p,on utilise le schematic de Arduino UNO et combiné avec des documents en ligne,on fait le schematic du ATMega328p.
Afin de pouvoir se connecter au programme de gravure de l'ordinateur, fault ajouter un porte USB pour connecter avec l'ordinateur. Pour la partie connection, on choisit FT232R USB driver. Afin d'éviter un courant d'alimentation insuffisant,nous avons ajouté une batterie à l'alimentation USB. Nous pouvons choisir le mode d'alimentation via le commutateur,on a choisi le LM1117.IMA5 comme le regulateur de alimentation.
Afin de réaliser le TLC5947 sur mon carte, j'ai fait le schematic selon le datasheet de module TLC5947.
Le TLC5947 est un circuit d'attaque de LED de puits à courant constant et à 24 canaux. Chaque canal est réglable individuellement avec 4096 pas modulés en largeur d'impulsion (PWM). Le contrôle PWM est répété automatiquement avec les données en niveaux de gris (GS) programmées. Les données GS sont écrites via un port d'interface série. La valeur actuelle des 24 canaux est définie par une seule résistance externe.
Le TLC5947 est doté d'une fonction d'arrêt thermique qui désactive tous les pilotes de sortie en cas de surchauffe. Tous les pilotes de sortie redémarrent automatiquement lorsque la température revient à des conditions normales.