Réseau de capteurs longue distance : Différence entre versions

De Wiki de Projets IMA
(Réalisation des schématiques des cartes sur ALTIUM)
(Semaine 7)
Ligne 131 : Ligne 131 :
 
=====Finalisation des cartes routées et génération des fichiers de fabrication=====
 
=====Finalisation des cartes routées et génération des fichiers de fabrication=====
  
 +
 +
[[Fichier:Alim_shoot.PNG|Carte_microcontrôleur|400px|thumb|left]]
 +
<div style="clear: both;">
  
 
==Les difficultés rencontrés==
 
==Les difficultés rencontrés==

Version du 16 avril 2016 à 00:48


Cahier des charges

Présentation générale du projet

Contexte

Avec l'émergence de l'internet des objets,les réseaux des capteurs sont en plein essor mais sont actuellement fortement limités par l'autonomie énergétique des noeuds du réseau.

Objectif du projet

Conception d'une carte electronique afin de pouvoir réaliser les bases d'un réseau de capteurs basse consommation et longue portée.

Description du projet

Les réseaux de capteurs sont constitués de systèmes électroniques appelés noeuds capables de gérer l'acquisition des données de grandeur physique de leur environnement et permettent une transmission fiable de l'information qui est une grandeur numérique. Le but sera donc de réaliser une carte électronique à base d'un microprocesseur sur lequel sera connecté différents systèmes embarqués (comme les capteurs,..). La structure modulaire adoptée permettra de connecter à la carte d'autres extensions (par exemple un petit écran). Quelques contraintes sont à lever:

  • La consommation d'énergie,optimisation en effectuant plusieurs tests :
    • tests de consommation (courant,tension),
    • tests de fonctionnement,
    • tests de portées, ...
  • La miniaturisation de la carte (routage).
Les différents éléments de la carte électronique


Choix techniques : matériel et logiciel

Un descriptif fonctionnel des constituants de la carte :

  • un micro-contrôleur de type ATMEGA328P : en charge de la lecture des mesures et du traitement des données,
  • un module radio de type RF-LORA-868-SO : compatible avec l'Arduino avec une bande de fréquences large et une basse consommation,
  • un programmateur ICSP compatible avec l'ATMEGA328P
  • un régulateur à quatz
  • quelques capteurs : de température, luminosité, ...
  • un petit écran pour l'affichage (accessoire).

Feuille de route

Pour les pièces à assembler

Pour les pièces de puzzle il est possible de partir du fichier : [1].

  • obtenir un premier prototype en carton avec la découpeuse laser ;
  • modifier les pièces en ajoutant les encoches pour insérer les aimants commandés [2] ;
  • trouver une méthode pour fixer durablement les aimants (colle, soudure, ...) ;
  • réaliser la découpe définitive sur du MDF.

Pour les circuit imprimés

Récupérer le schéma d'un Arduino Uno CMS pour le logiciel de conception de circuit eagle : [3]

  • en extraire les composants (menu exporter) ;
  • déterminer les composants pour la partie alimentation ;
  • déterminer les composants pour la partie micro-contrôleur ;
  • créer le PCB pour la partie alimentation ;
  • créer le PCB pour la partie micro-contrôleur en utilisant les lignes nécessaires.

Lire la documentation du module LORA RF-LORA-868-SO [4].

Carte capteur

Un extrait du rapport du projet "Création d’un système domotique sans fil" de 2014/2015 :

Pour communiquer avec les cartes filles, nous sommes partis sur un bus universel en 9 
signaux, comprenant alimentation, masse, port série, deux chips select, une entrée tout ou rien
et une entrée analogique.

Cet extrait définit les lignes à passer entre la pièce micro-contrôleur et la pièce capteur.

Avancement du Projet

Semaine 1

L'étude des caractéristiques du LORA(sensibilité, portée,..) et du micro-contrôleur.

Ce sont 2 composants majeurs que nous aurons à utiliser dans notre projet. Comme décrit dans le sujet, nous serons amenées à fabriquer des cartes indépendantes dont une comportant le LORA (carte de transmission RF) et une autre carte comportant le micro contrôleur (carte Arduino). Durant cette semaine, nous avons établi la liste du matériel à commander .Nous avons également discuté sur le choix du module Lora qui conviendrait.

Média:Datasheet_LORA.pdf

Semaine 2

Modélisation des composants sur les cartons.

Validation de la liste du matériel. Nous avons modélisé les différentes cartes sur des cartons en essayant de réfléchir sur les connexions entre les cartes notamment la disposition des différentes broches de chaque carte de sorte que les pistes de celles ci ne se croisent pas. (l'idée serait de faire une carte sous forme de puzzle(avec plusieurs pièces(cartes)).

Semaine 3

Carte test: Allumage d'une LED.

Nous avons réalisé une carte pour contrôler l'allumage d'une LED en utilisant quelques matériels notamment des piles,une résistance,des aimants,..Le but était de vérifier si les aimants(à cause des métaux qui les composent) pouvaient être soudés sur la plaque et si ces derniers étaient conducteurs. Même si nous avons eu du mal à fixer les aimants sur la plaque dû au fait qu'ils sont miniatures, le test a été concluant : les aimants néodymes sont conducteurs. Voici une photo de la carte.

Allumer une led.jpg

Semaine 4

Réalisation des bibliotheques intégrées sur ALTIUM

Pour pouvoir réaliser les schématiques, nous avons créé les bibliothèques(schématiques et empreintes) de certains composants non standards tels que le LORA et les régulateurs en se servant des datasheet pour le dimensionnement des composants(largeur,longueur, position des broches,....) Les composants nous seront remis après validation de ces bibliothèques par nos encadrants. Voici les schématiques et empreintes des composants :


Semaine 5

Réalisation des schématiques des cartes sur ALTIUM

Après avoir réalisé les bibliothèques des composants ,nous avons entamé une seconde phase du projet : celle de la réalisation des PCB sur ALTIUM. Les schématiques des 3 cartes ont été donc réalisés.Photos à ajouter..


Semaine 6

Routage des cartes sur ALTIUM

Après avoir réalisé les schématiques des différentes cartes, nous avons donc procédé au routage. Grâce à un tutoriel trouvé sur internet, nous avons réalisé le routage de la première carte sans trop de difficultés.Photos à ajouter....

Média:Guide_demarrage_Altium_Designer.pdf

Carte_microcontrôleur

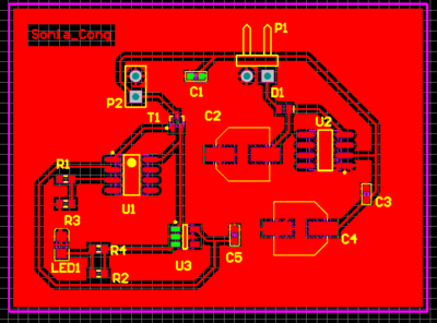
Semaine 7

Finalisation des cartes routées et génération des fichiers de fabrication
Carte_microcontrôleur

Les difficultés rencontrés

Cependant,nous avons rencontré pas mal de difficultés notamment lors de la création des bibliothèques intégrées car nous sommes rendus compte qu'elles avaient été mal faites.Nous avons donc dû les refaire ce qui nous a énormément pris du temps. En effectuant le routage, certaines pistes se croisaient;ce qui implique refaire la schématique pour éviter ce problème.

Fichiers Rendus

à venir