Liste de fichiers
De Wiki de Projets IMA
Cette page spéciale permet de lister tous les fichiers importés.
Première page |
Page précédente |
Page suivante |
Dernière page |
| Date | Nom | Miniature | Taille | Description | Versions |
|---|---|---|---|---|---|
| 27 février 2017 à 23:45 | Présentation final du 28 février.pdf (fichier) | 583 Kio | 1 | ||
| 27 février 2017 à 00:02 | Code source p3 arduinos.zip (fichier) | 2 Kio | 1 | ||
| 26 février 2017 à 23:44 | Bureau mobile.jpg (fichier) | 106 Kio | 2 | ||
| 26 février 2017 à 23:07 | 2-arduino-en-serie bb.jpg (fichier) | 35 Kio | 1 | ||
| 26 février 2017 à 22:39 | Video-proto3 breadboard.mp4 (fichier) | 3,09 Mio | 1 | ||
| 26 février 2017 à 22:37 | Video demo camsp.mp4 (fichier) | 1,23 Mio | 1 | ||
| 26 février 2017 à 22:36 | Stockage interne.jpg (fichier) | 251 Kio | 1 | ||
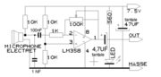
| 26 février 2017 à 22:36 | Schematic geoffrey p3.PNG (fichier) | 48 Kio | 1 | ||
| 26 février 2017 à 22:35 | Proto3 breadboard.jpg (fichier) | 133 Kio | 1 | ||
| 26 février 2017 à 22:34 | Pcb geoffrey p3.png (fichier) | 83 Kio | 1 | ||
| 26 février 2017 à 22:34 | Nouvelle fiche.jpg (fichier) | 268 Kio | 1 | ||
| 26 février 2017 à 22:33 | Menu fiche.jpg (fichier) | 143 Kio | 1 | ||
| 26 février 2017 à 22:33 | Menu app camsp.jpg (fichier) | 198 Kio | 1 | ||
| 26 février 2017 à 22:33 | Graveuse polytech.jpg (fichier) | 127 Kio | 1 | ||
| 26 février 2017 à 22:32 | Four polytech.jpg (fichier) | 117 Kio | 1 | ||
| 26 février 2017 à 22:32 | Dossier interne.jpg (fichier) | 197 Kio | 1 | ||
| 26 février 2017 à 22:32 | Choix lecture fiche.jpg (fichier) | 235 Kio | 1 | ||
| 26 février 2017 à 22:31 | Choix des fiches.jpg (fichier) | 242 Kio | 1 | ||
| 26 février 2017 à 22:29 | Carte heuristique.png (fichier) | 37 Kio | 1 | ||
| 26 février 2017 à 22:21 | Centre controle.jpg (fichier) | 237 Kio | 2 | ||
| 26 février 2017 à 22:08 | Carte proto3 vers.jpg (fichier) | 109 Kio | 1 | ||
| 26 février 2017 à 22:08 | Carte proto3 rec.jpg (fichier) | 109 Kio | 1 | ||
| 26 février 2017 à 00:19 | Dossier pfe sujet3 Geoffrey Piekacz.zip (fichier) | 16,16 Mio | 1 | ||
| 30 janvier 2017 à 17:04 | Pcb p3 p3.PNG (fichier) | 66 Kio | 1 | ||
| 30 janvier 2017 à 17:03 | Schema elec p3 p3.PNG (fichier) | 35 Kio | 1 | ||
| 30 janvier 2017 à 16:40 | Cahier des charges p3.pdf (fichier) | 102 Kio | 1 | ||
| 30 janvier 2017 à 16:40 | Cr-reunion-17-01-2017 p3.pdf (fichier) | 53 Kio | 1 | ||
| 13 décembre 2016 à 15:36 | Pre-soutenance-pfe-geoffrey-piekacz.zip (fichier) | 4,24 Mio | 1 | ||
| 11 décembre 2016 à 16:53 | Support premier proto projet vibrant.pdf (fichier) | 221 Kio | 1 | ||
| 11 décembre 2016 à 16:53 | Code premier proto projet vibrant.zip (fichier) | 580 o | 1 | ||
| 11 décembre 2016 à 16:52 | Boite fichier stl premier proto.zip (fichier) | 507 Kio | 1 | ||
| 11 décembre 2016 à 16:41 | Pre soutenance pfe.pdf (fichier) | 2,25 Mio | 1 | ||
| 11 décembre 2016 à 16:39 | Resultat premier proto.xls (fichier) | 37 Kio | 1 | ||
| 11 décembre 2016 à 16:38 | Proto 1 final.jpg (fichier) | 71 Kio | 1 | ||
| 11 décembre 2016 à 16:38 | Schema premier proto rev1.jpg (fichier) | 77 Kio | 1 | ||
| 23 novembre 2016 à 09:13 | Schema proto 1.jpg (fichier) | 257 Kio | 1 | ||
| 20 novembre 2016 à 19:16 | Giphy.gif (fichier) | 2,5 Mio | 1 | ||
| 20 novembre 2016 à 19:04 | Projet-geoffrey-circuit.PNG (fichier) | 30 Kio | 1 | ||
| 20 novembre 2016 à 18:56 | 15145254 10211012498525870 1412168138 o.jpg (fichier) | 144 Kio | 1 | ||
| 20 novembre 2016 à 18:54 | Video-1479665020.mp4 (fichier) | 196 Kio | 1 | ||
| 20 novembre 2016 à 18:54 | Projet-geoffrey-top+pot.jpg (fichier) | 153 Kio | 1 | ||
| 20 novembre 2016 à 18:53 | Projet-geoffrey-top.PNG (fichier) | 187 Kio | 1 | ||
| 20 novembre 2016 à 18:47 | Projet-geoffrey-pipe.PNG (fichier) | 114 Kio | 1 | ||
| 20 novembre 2016 à 18:47 | Projet-geoffrey-micro.PNG (fichier) | 68 Kio | 1 | ||
| 20 novembre 2016 à 18:46 | Projet-geoffrey-ensemble-pieces.jpg (fichier) | 125 Kio | 1 | ||
| 20 novembre 2016 à 18:46 | Projet-geoffrey-ensemble-piece2.jpg (fichier) | 180 Kio | 1 | ||
| 20 novembre 2016 à 18:45 | Projet-geoffrey-circuit-ampli-batterie.jpg (fichier) | 153 Kio | 1 | ||
| 20 novembre 2016 à 18:44 | Projet-geoffrey-breadbord-test1.jpg (fichier) | 122 Kio | 1 | ||
| 20 novembre 2016 à 18:43 | Projet-geoffrey-bot.PNG (fichier) | 182 Kio | 1 | ||
| 3 novembre 2016 à 15:48 | Proto 2 projet vibreur.png (fichier) | 203 Kio | 1 |
Première page |
Page précédente |
Page suivante |
Dernière page |