Solaire pour capteurs
Sommaire
Présentation du projet
Une installation photovoltaïque autonome comporte une ou plusieurs batteries pour stocker l'énergie produite par les panneaux photovoltaïques. Ces batteries sont conçues pour restituer un courant stable pendant de longues périodes en conservant leurs aptitudes à la recharge, et ceci à un grand nombre de reprises (cycles).
Le nombre de cycle de charge et de décharge d’une batterie est assez faible, tandis que le but d’une installation photovoltaïque est de rendre le système énergétiquement autonome. Dans le cadre d’une optimisation de la durée de vie de l’aménagement photovoltaïque, notre projet prévoit une amélioration du principe de charge/décharge des batteries. En effet, le défaut le plus contraignant d’une batterie est le phénomène appelé effet mémoire. L'effet mémoire entraîne une diminution de la quantité d'énergie que l'accumulateur peut restituer, il est causé par l’accommodation de celle-ci à une certaine quantité d’énergie chargé/déchargé.
Constitution du système à réaliser
Caractéristiques du panneau photovoltaïque :
- Sources d'énergie à convertir : solaire - Tension de sortie : 4 V - Alimentation en sortie : 0.4 W - Température de fonctionnement max. : +50 C - Dimensions : 70 mm x 65 mm x 3.2 mm - Température de fonctionnement min. : - 10 C
MPPT (Maximum power point tracker) : Un générateur photovoltaïque est un générateur dont la caractéristique I=f(U) est fortement non linéaire. En conséquence, pour un même éclairement, la puissance délivrée sera différente selon la charge. Un contrôleur MPPT permet de suivre le point de puissance maximale d’un générateur électrique non linéaire afin de manière fournir en permanence le maximum de puissance à la charge (batterie et supercondensateur).
Ressources disponibles
Nous avons déjà à disposition différents composants pour concevoir notre système :
- Un panneau photovoltaïque de 4V en sortie et de 0.4W.
- Un choix de supercondensateurs allant jusqu’à 100F.
- Une batterie de type NIMH.
- Différents composants afin de réaliser une carte électronique. Alexandre : Avez-vous regarder le LTC3105 comme MPPT ?
Prestation attendue
Nous allons répartir le travail en plusieurs étapes :
1/ Etudier le MPPT le mieux adapté au panneau photovoltaïque.
2/ Etudier le système de charge : supercondensateur et batterie, ainsi que la régulation de l’alimentation de la batterie (car la batterie se charge qu’avec une certaine valeur de tension imposée).
3/ Calculer les pertes de chaque élément présents dans le système.
4/ Commander les composants manquants et concevoir une carte électronique du système MPPT + charge. Alexandre : Les commandes doivent être envisagées très rapidement
5/ Tester la ou les solution(s) optimale(s) avec différents ensoleillement.
Résultats attendus
Dans l’optique de se rapprocher d’un système optimal, notre projet devra parfaire certaines contraintes. Notre principal objectif sera de jongler entre l’optimisation de la durée de vie de la batterie implémentée dans notre installation photovoltaïque tout en préservant, au maximum, la puissance délivrée en sortie de notre système.
- Dans le cadre d’une optimisation de l’utilisation de la batterie, notre système a pour but principal de diminuer le nombre de cycle de charge/décharge au minimum possible.
- Afin d’éviter tout détérioration de la capacité énergétique de la batterie, notre solution devra disposer d’un système limitant l’effet mémoire au minimum dans les batteries.
- Notre système sera composé de plusieurs sous-systèmes ayant des rôles différents convergents vers une solution fonctionnelle. Ces composants ayant un rendement en puissance spécifique influant sur le rendement général du système. Notre but sera donc d’avoir pour une entrée de 0.4 W une sortie de 1 mW minimum. Alexandre : Présenté comme ça, le rendement annoncé parait vraiment ridicule ?
Deroulement du projet
SEANCE 1
- Etude de la charge du système avec convertisseur buck pour délivrer une tension de 1.2V à la batterie.
La mise en place d’un montage fonctionnelle sollicite l’utilisation de plusieurs composants. La nécessité d’une autonomie énergétique ainsi que la multitude d’éléments nécessite une régulation de tension en entrée de chaque composant. On retrouve en sortie du MPPT une tension de valeur constante 3.2v pour un certain seuil de puissance en entrée de celui-ci. Toutefois, la batterie ne peut admettre une tension supérieure à 1.2v. Il est possible, dans le cadre d’une résolution de cette problématique de proposer plusieurs solutions. Chacune présentant certains avantages et inconvénients.
- Recherche d'un MPPT adapté au panneau photovoltaïque.
Le rôle principal de cette fonction est le suivi le point de puissance maximale d'un générateur électrique non linéaire. Les systèmes MPPT sont généralement associés avec les générateurs photovoltaïques ou encore avec les générateurs éoliens. L'objectif est d'obtenir la puissance maximale possible depuis un (ou plusieurs) panneau photovoltaïque, typiquement un panneau solaire. L'énergie délivrée par les cellules photovoltaïques dépend d'une équation complexe mettant en relation le rayonnement solaire, la température, et la résistance totale du circuit, ce qui conduit à une puissance de sortie non linéaire. Cette puissance peut être analysée dans un graphique I=f(U) à double entrée, en comparant l'intensité I de sortie en fonction d'une tension U (aussi appelée V dans le graphique). Le principe de fonctionnement du système est d'analyser en permanence la sortie du panneau solaire, afin d'appliquer la résistance la plus appropriée pour un environnement et des conditions donnés. La puissance électrique P est fonction de l'intensité I et de la tension U. Ainsi, on maximise la puissance P si on arrive à maximiser les deux variables I et U. De plus, avec une intensité I donnée, on peut faire varier la tension U en faisant varier la résistance R, selon la loi d'Ohm. Dans le cas d'un panneau solaire, l'intensité maximale possible I est dépendante de la puissance lumineuse reçue par la cellule photovoltaïque. Tant que la charge ne dépasse pas la capacité de la cellule, l'intensité I est maximisée par l'ensoleillement reçu. Quand la charge augmente trop, l'intensité I baisse, jusqu'à zéro. Dans ce cas, la puissance de sortie est elle aussi nulle. Pour maximiser la puissance P, on va faire varier la tension U circulant dans la cellule, et atteindre la tension U la plus haute possible sans faire baisser l'intensité I.
SÉANCE 2
- La solution la plus apparente à une problématique de protection de composant et de seuillage en tension est l’utilisation d’un convertisseur Buck.Un convertisseur Buck bien conçu possède un fort rendement (jusqu'à 95 %) et offre la possibilité de réguler la tension de sortie. Cette caractéristique présente un avantage dans le cadre de notre projet. Le mini-panneau solaire ne délivrant en sortie qu’une faible puissance, une préservation de la puissance à travers le système s’avère être l’un des challenge de ce projet.Quand un convertisseur Buck travaille en mode de conduction continue, le courant IL traversant l'inductance ne s'annule jamais.
Le fonctionnement d'un convertisseur Buck peut être divisé en deux configurations suivant l'état de l'interrupteur S.
• Dans l'état passant, l'interrupteur S est fermé, la tension aux bornes de l'inductance vaut . Le courant traversant l'inductance augmente linéairement. La tension aux bornes de la diode étant négative, aucun courant ne la traverse.
• Dans l'état bloqué, l'interrupteur est ouvert. La diode devient passante afin d'assurer la continuité du courant dans l'inductance. La tension aux bornes de l'inductance vaut . Le courant traversant l'inductance décroît.
La commande du transistor peut se faire à l’aide d’un microcontrôleur PIC. En effet, celui-ci ne consomme que peu de puissance et donc ne risque pas d’affecter le rendement du système.
- Mise en place du programme de commande du microprocesseur pic.
- Recherche du MPPT.
SÉANCE 3
- Abandon de la méthode de charge avec le convertisseur buck et le microprocesseur pic. Ce système de charge est peu rentable pour notre projet puisqu'il existe des convertisseurs, plus performants et avec moins de pertes, dans le commerce.L’inconvenant que comporte cette solution est en rapport étroit avec l’avantage principale de celui-ci. Un convertisseur Buck bien conçu possède un fort rendement. Cependant, afin d’avoir un résultat aussi avantageux, celui-ci demande une perfection dans sa conception. La solution serait donc d’utiliser un abaisseur commercial.
- Nous allons donc nous orienter vers un convertisseur abaisseur.
- Commande du MPPT LTC3105 : http://www.linear.com/product/LTC3105
SÉANCE 4
- Le seuil de la tension de la batterie étant de 1.2V, l’abaisseur le plus proche de la configuration recherché est un convertisseur délivrant une tension au minimum de 1,8v. N'aboutissant pas, l'idée de commander un convertisseur abaisseur est mise de coté au profit de la recherche d'un chargeur spécial pour les batteries NIMH.
http://www.ti.com/product/tps62202
Le composant abaisseur étant obsolète dans le cadre de notre plan de réalisation, il est possible d’utiliser un chargeur confectionné dans le but propre de charger une batterie NIMH.
Le chargeur NIMH permet de réguler la tension de sortie en fonction du nombre de batterie NIMH en série. La configuration de la tension de Sortie se fait à la conception de la sortie. En effet, la valeur de sortie se configure à travers le choix d’es résistance au bornes d’une des pines du composants (Voir Data sheet Bq2002)
RB1/RB2=N-1
N : Nombre de cellules NIMH
Dans le cadre de notre projet, on se limite à l’utilisation d’une seule batterie. Par conséquent, le rapport entre les deux résistances sera égal à 0. Dans cette optique, on choisira de faire tendre RB2 vers l’infini (Circuit ouvert) et RB vers 0 (aucune résistance).
Le choix d’un chargeur, permettant la régulation de la tension de sortie en fonction du nombre de batterie, mais aussi offrant la possibilité d’afficher le niveau de charge, semble être la solution la plus complète. La problématique se présentant dans ce cas de figure est la tension d’alimentation de ce composant. Ce dernier n’est parfaitement fonctionnel que pour une tension en entrée comprise entre 4v et 6v.
SÉANCE 5
- MPPT reçu.
- Commande du chargeur BQ2002 : http://www.ti.com/product/bq2002
- Seuillage de la tension avec diode Zener et deux panneaux photovoltaïque en série.
Le chargeur a besoin d'une tension de 5v qu'un seul panneau ne peut pas fournir, on choisit d'utiliser deux panneaux pour avoir une tension assez grande. La tension a l'entrée du MPPT et du chargeur ne peuvent pas dépasser 5v, on utilisera une diode de Zener.
- Réalisation des PCB du MPPT et du chargeur.
SÉANCE 6
- Carte électronique du chargeur et du MPPT reçu.
- Perçage des pins sur la carte.
- Le composant MPPT étant de type CMS, il est donc impossible de le souder nous même à la main. Thierry Flamen nous a proposé de lui donner pour qu'il le soude lui-même.
- Seuillage de la tension à l'aide d'une diode Zener:
La décision de prendre deux panneaux photovoltaïques en série implique la mise en place d'un système permettant de seuiller la tension.Chaque panneau délivrant au maximum une tension de 4 volts ce qui revient à délivré une tension de 8V au bornes de l'entrée de notre système. Nos composants ne pouvant supporter une valeur supérieure à 6V en entrée, l'utilisation d'une diode Zener s'avère être une solution à notre problème.
Solution proposée:
Afin d'avoir un Système fonctionnel et de ne pas endommager la diode Zener, la résistance R1 doit être choisie avec précaution, R2 représentant ici la charge en sortie. La diode Zener ne pouvant supporter plus de 250 mA, on se propose d'y faire passer une valeur de 50 mA pour un fonctionnement sous un ensoleillement normal, procurant une tension de 6v. R1 = (6-5,1)/0,05 = 18 Ohms.
SÉANCE 7
- Réception du chargeur BQ2002.
- Thierry Flamen nous a aidé pour souder le chargeur sur notre carte électronique car c'est un composant CMS.
- Nous avons testé la tension que délivre les panneaux photovoltaïque exposé plein soleil. La tension est d'environ 4V et le courant de 17mA.
- Pour le LTC3105, il est impossible de souder ce type de composant CMS à Polytech. Alexandre Boe va donc s'occuper de souder ce composant.
- Solution avec la diode Zener abandonnée :
-L'idée de mettre deux panneaux photovoltaïques n'est pas très optimale, puisque une grande partie de la puissance fournie se perd dans le circuit de seuillage. Malgré le fait d'ajouter un deuxième panneau, il est impossible de fournir une tension entre 4v et 6v au niveau du chargeur car le MPPT ne peut fournir au max que 3.2V. Un élévateur entre les deux composant pourrait résoudre ce problème.
SEANCE 8
- Commande de l’élévateur http://www.ti.com/product/tps61202
La problématique se présentant dans ce cas de figure est la tension d’alimentation du BQ2002. Ce dernier n’est parfaitement fonctionnel que pour une tension en entrée comprise entre 4v et 6v.
- Configuration CTN:
Notre chargeur nous permet d’arrêter la charge de la batterie quand celle-ci arrive à sa limite. Arrivée a un certain moment de charge, la batterie NIMH commence à chauffer.Un capteur CTN mis a coté de celle-ci nous permet, en fonction de la température, d’arrêter la charge. Pour celà, la CTN doit être collée a la batterie afin de limiter le temps de réponse de celle-ci. On utilise une patte thermique permettant la conduction de chaleur.
- Test du chargeur:
Nous avons testé le chargeur seul (avec la batterie et le Capteur de température), avec une alimentation de 5V en entrée :
-La batterie commence à chauffer après un certain moment de charge.
-Aucune réponse au niveau de la LED nous permettant de connaitre le niveau de charge. Cela peut être dut a la faible puissance que nous fournis le panneau solaire.
SEANCE 9
- Réception de la carte MPPT soudée.
- Nous avons testé le montage du MPPT LTC3105 :
Avec un panneau photovoltaïque en entrée, le MPPT délivre bien 3,2V en sortie et 281µA.
- Il faut maintenant un élévateur en sortie du MPPT pour avoir une tension de 5V en entrée du chargeur.
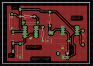
- Création du PCB du système en entier :
- Nous avons percé la carte finale partie MPPT et nous avons soudé les composants.
- Test du chargeur: Réponse de la LED, un mauvais contact sur la plaquette ne permettait pas a la LED d’être alimenté.
La batterie étant limitée en capacité d’énergie emmagasinée, notre fonction de charge se doit de prévenir toute surcharge au niveau de la batterie. Afin d’éviter tout endommagent au niveau de la batterie, notre système comporte une fonction de suivi de charge, celle-ci permet de suivre le niveau de charge et de l’afficher au niveau d’une LED. Celle-ci permet aussi à l’aide d’un capteur de température sous la forme d’une CTN, d’arrêter l’opération de charge dans le cas d’une augmentation de la température au niveau de la batterie.
- Cartes électroniques finales :
- Le superondensateur se charge comme prévu lorsque le chargeur est alimenté, et se décharge dans la batterie lors des périodes sans soleil. Il remplit bien son rôle pour éviter les cycles de charges/décharges de la batterie.(Le temps de charge est assez long et l’oscilloscope ne propose qu'un temps de 10s au maximum)

