IMA5 2021/2022 P7

De Wiki de Projets IMA


Présentation générale

Description

Ce projet consiste à développer un mini robot rampant actionné par des câbles type Flexinol.

Objectifs

Développer un robot miniature mû par des pattes. Les pattes seront actionnées par des fils de nitinol, qui se rétractent sous l'effet de la chaleur (~ 70°C). Le robot pourra se déplacer en avant et en arrière et tourner sur lui même. Pour épargner aux pattes le poids du robot, le robot reposera sur un cylindre central et basculera d'avant en arrière pour changer d'appuis.

Des capteurs de contact permettront de savoir quand l'avant du corps se retrouve dans le vide. Des capteurs de puissance électrique permettent de savoir quand le robot est bloqué. Le rampant peut alors se déplacer en autonomie. Les robots possèdent des capteurs et des émetteurs infrarouge pour communiquer entre eux. Un système de réduction de champ de vision permet d'apprécier la distance des autres robots. Un robot peut alors en "chasser" un autre en repérant son code infrarouge (signaux pulsés).

Préparation du projet

Quelques informations pratiques sur le Flexinol

[1] Les câbles Flexinol se rétractent sous la chaleur. Pour cela il est courant d'y faire passer un fort courant. Le niveau de contraction est instantanément lié à la température. Ainsi pour une contraction très rapide on peut faire passer un courant très fort, mais il ne faut toutefois pas prolonger le courant trop longtemps sous risque de surchauffer le câble. La résistance du câble diminue lorsqu'il est contracté, entre autre du fait de sa longueur réduite, mais aussi de son épaisseur augmentée. Pour réduire le temps de refroidissement, on peut utiliser des câbles plus fins ou des câbles haute température "HT" (par opposition à "LT") dont la température de chauffe est 90°C (70°C pour les LT). LA plus grande différence entre la température du câble et la température ambiante occasionnera un refroidissement plus rapide. On peut également utiliser des moyens externes de refroidissement: à air, radiateur ou des liquides. On peut enfin augmenter le stress sur le câble ce qui le transforme en quelque sorte en câble de plus haute température, mais requiert donc plus de courant.

Ordres de grandeur

Exemples de valeurs à titre indicatif
Diamètre (µm) Résistance (Ohms/m) Force (g) Courant pour une contraction en 1s (mA) Refroidissement LT / HT (s)
0.025 1425 8.9 45 0.18 / 0.15
0.050 500 36 85 0.4 / 0.3
0.10 126 143 200 1.1 / 0.9

Cahier des charges

Choix techniques: matériel et logiciel

Liste non exhaustive des tâches à effectuer

Conception mécanique du robot

  • Conception du châssis
  • Conception des pattes

Architecture électronique

  • Choix des drivers des muscles
  • Choix du microcontrôleur
  • Choix des capteurs

Informatique

  • Pilotage des muscles
  • Lecture des capteurs
  • Déplacement du robot
  • Communication avec les autres robots

Calendrier prévisionnel

Réalisation du projet

Semaine 1

Rédaction du cahier des charges

Semaine 2

Rédaction du cahier des spécifications

Semaine 3

Réalisation d'un prototype pour le mécanisme des pattes:

Image: 300 pixels

Réfaction du circuit électronique car celui réalisé précédemment a quelques défauts. Départ propre sur le circuit donné pour le bureau d'étude de PeiP [bureau d'étude]

Test préliminaire du "muscle" et vérification des spécifications: 3 à 5 % de contraction avec 410mA (fil 150µm) => Seulement 5mm sur 20cm soit 2,5% de contraction Les mêmes résultats sont observés avec le fil de 250µm.

Semaine 4

Changement de concept des pattes du robot:

L'ancien concept utilisait trop de pièces complexes (roulements à bille, rotule) et n'aurait bien fonctionné qu'à des plus grandes échelles. Le nouveau concept fonctionne comme une patte de mammifère: un tibia attaché à un fémur. J'ai ajouté une partie permettant d'ajuster la longueur du fil si l'amplitude du mouvement ne suffit pas.

Image: 300 pixels

Découpe et assemblage du prototype:

Image: 300 pixels

Assemblage d'un montage Arduino + MOSFET sur driver pour tester la patte avec le courant nominal:

Pour un fil de 250µm d'épaisseur, il est recommandé de le faire traverser par 1,050A. Le câble mesure ici 32 cm et a une résistance linéique de 18,5Ω/m, soit 5,92Ω. Il faut donc avoir une tension de 5,92*1,05 = 6,216V aux extrémités du câble.

Modification du PCB:

Après analyse des drivers de MOSFETs, il est très simple de les reproduire directement sur la carte:

Image: 300 pixels

Semaine 5

Réalisation d'un prototype complet en vue de la soutenance Le prototype est fait en bois et l'électronique est gérée par un Arduino Uno et des mosfets IRF520 sur leur module.

Image: 300 pixels

Problème pour la démonstration: Manque de temps pour écrire le programme (pourtant très sommaire)

Problème exposé par le prototype: le dimensionnement du robot est bien trop grand.

Semaine 6

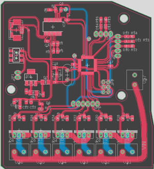
Corrections sur le PCB: - des vias étaient sous des composants ce qu'il n'est pas possible de réaliser à Polytech - alignage de quelques pistes

Commande des composants (pénurie: Pas d'ATmega, de régulateur de tension, de convertisseur USB/UART ni de quartz). Fort heureusement il en restait en stock à Polytech.

Envoie des fichiers Gerber pour fabrication du PCB. Cependant Fritzing a généré des fichiers étranges (notamment indiquant de retirer le plan de masse et toutes les pistes connectées). Cela a sonné le glas pour Fritzing qui est immédiatement abandonné au profit de Eagle.

Semaine 7

Suite à divers problèmes avec Fritzing (accumulation depuis le début du projet), réfaction du du PCB avec le logiciel Eagle. Comme il n'est pas possible d'exporter un fichier de Fritzing vers Eagle, il a fallu tout redessiner. Fort heureusement, après avoir pris en main ce logiciel, il n'a fallu que deux jours pour refaire le circuit.

Image: 600 pixels Image: 300 pixels Image: 300 pixels Image: 300 pixels

Réception de la carte et des composants, début de l'assemblage. La brasure des composants se révèle un peu plus complexe que prévu car il y a un espace trop faible (clearance) entre les pistes et le plan de masse.

Semaine 8

Nouveau design

Changement de design pour un système plus simple: un seul câble suffira pour une patte. En revanche, plus de marche arrière possible. L'arrière du robot repose désormais sur des roulettes, et l'avant est soulevé par la patte lorsque celle-ci est tirée en arrière.

Les dimensions sont réduites afin de diminuer la puissance nécessaire dans le câble. Il faut tout de même une poulie par souci de compacité.

Trois parties: le flanc (châssis), la patte et le pied. Lors de la phase de traction, la patte et le pied se comportent comme un seul bloc pour prendre appui sur le sol. Lors de la relaxation, le pied se plie afin de raccourcir la longueur totale et de ne plus appuyer sur le sol.

Mise à l'épreuve du nouveau design

Fabrication d'un premier prototype: celui ci montre la viabilité de ce design, puisque le câble est capable de tracter le prototype! En revanche, il met en évidence quelques défauts mécaniques: 1. Il est difficile d'ajuster la position de repos de la patte: ajout d'une glissière au second point d'attache du câble 2. Deux angles sur le pied, ce qui rend la traction plus difficile: suppression d'un des angles 3. Points d'ancrage des élastiques pas assez profonds 4. Possibilité de remplacer l'élastique du pied par un contrepoids de l'autre coté: piste à explorer.

Ajustement et réalisation d'un second prototype

Ce second prototype corrige les points 2. et 3. et confirme le 4.. Il faudra donc ultérieurement supprimer l'ancrage de l'élastique du pied. La correction du point 1. a été mal réalisée, car la glissière ne permet pas une assez grande longueur pour le câble.

Prototype v3 2.jpg

Documents Rendus

Fichier:Rapport baumann P7.pdf