Contrôle de sonar, 2014/2015, TD1
Sommaire
Introduction
Le projet consiste à créer un sonar et à le contrôler grâce une application web. Le sonar est un détecteur d'obstacle qui estime la distance qui le sépare d'un obstacle.
Pour cela, il se compose d'un émetteur et d'un récepteur à ultrason. En calculant le temps séparant l'émission et la réception d'un signal et connaissant sa vitesse de propagation on peut estimer la distance.
Le projet se découpe en plusieurs parties:
- Electronique: modules analogiques émetteur et récepteur
- Logique: module logique émetteur, comptage
- Informatique: création de l'application web
L'application et le serveur se trouve sur la Foxboard n°5.
Aller a l'adresse: http://172.26.79.5/FoxBoard/ApplicationWeb/Sonar.html
Conception
Séance 1: 13/02/2015
Principe de fonctionnement du sonar : Un signal ultrason est envoyé par l'émetteur, est renvoyé par les obstacles vers le récepteur, et la distance parcourue est obtenue en calculant le temps entre l'émission et la réception multiplié par la vitesse du son.
Lors de la première séance, dès la prise de connaissance du sujet, nous avons conceptualisé et séparé les différentes tâches à accomplir pour la réalisation du projet. Cela nous a permis de nous répartir le travail à accomplir. La partie logique consiste à réaliser un montage logique sur le logiciel Altium Designer et le charger dans la Nanoboard afin de simuler le montage. Dans la partie électronique, nous avons réaliser un montage à amplificateur opérationnel afin d'amplifier le signal modulé par la Nanoboard, transmis à l'émetteur et reçu par le récepteur et renvoyé à la Nanoboard afin de calculer la distance parcouru par le signal.
On envoie 5 signaux créneaux à 40kHz toutes les 0.1 secondes. Le signal créneau est modulé à l'aide d'un premier compteur tandis que la pause est gérée par le second compteur comme dans le schéma ci-dessous.
Réalisation
Séance 2: 20/02/2015
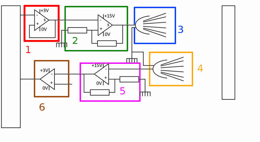
Afin de réaliser un amplificateur opérationnel, on utilise le composant TL062 câblé comme ci-dessus.
Ce montage permet d'amplifier les signaux. Grâce aux deux résistances branchés à l'amplificateur opérationnel, la tension d'entrée est modifiée suivant la formule :
Pour amplifier le 3.3V en 14V on prendra R1 =15 kOhm et R2= 47 kOhm.
Pour amplifier le signal reçu de l'ordre de la centaine de mV en quelque V, on prend R1 = 1 kOhm et R2 = 56 kOhm
Ce montage permet de comparer les signaux reçus par le récepteur avec une valeur donnée afin d'éliminer les bruits et de détecter les pics. Les signaux reçus et amplifiés sont de l'ordre de quelques volts, on branche une broche du récepteur sur la borne (+) et un générateur sur la borne (-).
Séance supplémentaire: 26/02/2015
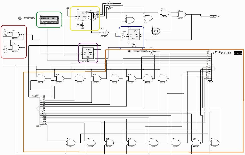
Vert: Le générateur de fréquence crée le signal et l'envoie dans le compteur. On peut modifier sa valeur avec le logiciel Altium Designer lorsqu'on fait fonctionner la Nanoboard.
Jaune: Le compteur 4 bits génère les 5 signaux séparés de 25µs chacun.
Bleu: Le compteur 8 bits permet de temporiser entre 2 émissions de signaux.
Violet: Le compteur 16 bits compte le temps entre émission et réception.
Rouge: La bascule D permet de stopper le compteur quand le récepteur capte un signal.
Orange: Branchement du bus de données 16 bits contenant la valeur du retard transmis aux broches de la Nanoboard sur le port HA. Les bits ne sont transmis qu'en cas de réception d'un signal.
Séance 3: 27/02/2015
1- La nanoboard délivre 5 signaux en créneaux à 40kHz toute les 0,1 seconde. Ces signaux ont une amplitude de 3,3V et sont injectés dans un montage suiveur afin d'éviter les risque d'endommagement de la Nanoboard.
2- Le signal émis étant trop faible pour être envoyé directement à l'émetteur, il est nécessaire de l'amplifier à l'aide d'un montage non inverseur.
3- Le signal émis par l'émetteur est réfléchi par d'éventuels obstacles et est capté par le récepteur.
4- Le signal reçu étant très atténué, on l'amplifie avec un montage non inverseur.
5- Ce signal est alors comparé à une valeur constante grâce à un trigger.
6- Le trigger renvoie 3,3V (1 logique) à la Nanoboard en cas de réception d'un signal et 0V sinon
Nous avons branché ce câblage à la Nanoboard et à l'analyseur logique afin de vérifier son bon fonctionnement. Nous avons pu observer la bonne interruption du compteur permettant de calculer la distance séparant l'émetteur de l'objet.
Partie informatique
La partie informatique traite de la conception et la réalisation d'une application web et d'un serveur pouvant communiquer entre eux en utilisant la technologie web socket.
Les deux étant dissociées un point de vue programmation (application : html, css, javascript/ serveur : c).
Répartition et avancement au fur et à mesure des séances
Séance 1
- Etude et analyse du sujet en groupe
- Répartition du travail
- Planification des tâche à réaliser
Séance 2
- Installation des librairies libwebsockets et libphidget21
- Analyse des programmes 'exemples' (AdvancedServo-simple.c et websocket.c)
- Mise en place du serveur et de l'application web
A la fin de la séance:
- Serveur fonctionnel avec un application 'basique':
- Envoi d'un angle via l'application ↔ réception par le serveur et envoi de la commande au servomoteur
Séance 3
- Mise en place de la liaison série
- Réception des données du capteur ultrason par le serveur
- Envoi de ces données à l'application
- Création de l'application Web finale
A la fin de la séance:
- Application et serveur fonctionnels
- L'application envoi l'angle de balayage et reçoit la distance capté par le module ultrason
Séance supplémentaire 1
- Envoi et réception de plusieurs données: angle de balayage/vitesse ↔ distance/angle réel du servomoteur
- Ajout de fonctionnalités à l'application (rotation/Etat de la connexion)
- Configuration de la Foxboard
Séance supplémentaire 2
- Tournage de la vidéo de présentation
- Mise en place du serveur sur la Foxboard
Procédure de communication : Application ↔ Serveur
Initialisation
Au démarrage, le serveur initialise plusieurs paramètres :
- la position du servomoteur à sa position d'origine (0 degré)
- la vitesse maximale et minimale du servomoteur
Démarrage de l'acquisition
Lors du lancement de l'acquisition, trois données sont envoyées de l'application Web vers le serveur :
- Un booléen acquisition (1: démarrage/ 0 : arrêt)
- Un entier correspondant à l'angle de balayage [20 à 90]
- Un entier correspondant à la vitesse
Acquisition
Pendant l'acquisition, le serveur envoie en continu 2 données :
- l'angle réel (ou courant) du servomoteur
- la distance envoyée par le sonar
Arrêt de l'acquisition
Même procédure que lors du démarrage, mais cette fois avec le booléen acquisition à 0.
Méthode de transmission
Les données qui transitent entre l'application et le serveur se font grâce à la technologie WebSocket.
On concatène toutes les données à envoyer dans une chaîne de caractères avec un caractère 'espace' entre chaque.
A la réception, on doit découper cette chaîne de caractère afin de séparer chaque donnée puis on les convertie en entier pour initialiser les variables correspondantes.
Découpage de la chaîne de caractère reçue en C:
void ReceiveMsg(int NbDonnee, char* msg)
{
// Création d'un vecteur de chaîne de caractère qui vont récupérer chaque valeur
char don[NbDonnee][10];
int i=0, j=0;
int debut=0, k=0;
//Tant que l'on ne détecte pas la fin du message
while(msg[i] != 0)
{
//on initialise 'j' à la position au début de la chaîne courante
debut = j;
//On attend de détecter un espace ' '
if(msg[i] == ' ') {
//Puis on récupère la chaîne entre 'debut' et la position courante
for(k=0; k<(i-debut); k++){
don[cmpt][k] = msg[k+debut];
}
//On réinitialise j a la position courante pour qu'il puisse modifier 'debut'
j = i;
}
i++; //On incrémente i
}
//On convertie la chaîne de caractère en valeur réelle
//et on assigne cette valeur a la variable correspondante
acquisition = atof(don[0]);
Angle = atof(don[1]);
vitesse = atof(don[2]);
}
Découpage de la chaine de caractère reçue en Javascript
function ReceiveMsg(nbDonneeRecu, msg)
{
//Création d'un vecteur (de chaine de caractère) qui vont récupérer chaque valeur
var don = new Array(nbDonneeRecu);
var i =0, j=0, cmpt= 0, debut = 0;
//Tant que l'on arrive pas à la fin
while(msg.charAt(i) != '')
{
//on garde en mémoire la position du début de la chaine de caractère de la donnée courante
debut = j;
//Si on arrive a la fin de la chaine de caractère(=si on détecte un espace)
if(msg.charAt(i) == ' ') {
//On modifie la position du début de la chaine de caractère pour la prochaine donnée
j = i;
//On découpe le message reçu afin d'avoir uniquement la donnée courante
//Et on la stocke dans le vecteur 'don'
don[cmpt] = msg.substring(debut,i);
//Puis on traite la donnée suivante
cmpt++;
}
i++;
}
//On initialise les valeurs des variables correspondante
AngleReel = don[0];
distance = don[1];
}
Application Web
L'application a été construite pour être à la fois simple et intuitive. Elle est codée en Html5/css3 et Javascript.
Elle utilise notamment l'outil CANVAS permettant de réaliser des dessins/animations en javascript. C'est un outil puissant et très modulable.
Elle possède :
- Un slider 'Angle' : permettant de modifier l'angle de balayage
- Un slider 'Distance' : permettant de modifier la distance maximale d'affichage
- Un slider 'Vitesse' : permettant de modifier la vitesse de balayage
A noter que lors de l'acquisition, l'angle et la vitesse ne peuvent être modifiées.
- Un bouton 'Lancer l'acquisition'
- Un bouton 'Stop'
- Un bouton 'Supprimer les données'
- Une checkbox 'Rotation' : permettant de faire une rotation à 180° du dessin
Une fois l'acquisition lancée, l'application va recevoir en continu l'angle courant du servomoteur ainsi que la distance capté par le module ultrason.
Elle va modéliser l'angle courant par une barre verticale (verte pendant l'acquisition) et placer les points de la distance sur le graphique.
Si cette distance est supérieur à la distance maximale d'affichage (modifiable grâce au slider 'Distance') alors le point sera placé à extrémité du graphe.
A l'inverse si la distance est faible (<5cm) alors l'application l'affiche à 5 cm.
Utilisation
L'application Web ainsi que le serveur se trouve sur la Foxboard n°5.
Les fichiers se trouvent à l'emplacement suivant:
Serveur: /var/www/FoxBoard/Serveur
Application Web: /var/www/FoxBoard/ApplicationWeb/Sonar.html
Lien vers l'application: http://172.26.79.5/FoxBoard/ApplicationWeb/Sonar.html
Conclusion
Ce projet nous a permis de mettre en application ce que nous avons vu en cours pendant le premier semestre, aussi bien en électronique et logique qu'en informatique.
Nous avons pu faire un schéma sur Altium Designer et réaliser un circuit électronique de sa schématisation à sa réalisation. Nous avons aussi vu les systèmes Nanoboard et Foxboard.
La partie informatique fut très dense et varié. Elle nous a permis d'apprendre a coder dans différents langages de programmation Web tel que Html5 et Css3 et de consolider les bases du C.
Mais la véritable nouveauté a été le Websocket , le langage JavaScript et plus particulièrement l'outil canvas pour réaliser le graphe de l'application.
Malgré la nouveauté et la difficulté relative au temps du projet (12h dans l'emploi du temps), nous sommes parvenu à créer une application Web satisfaisante et réalisant toute les tâches que nous nous étions fixé.
Néanmoins, le principal problème que nous avons rencontré a été la mise en place de toute la partie informatique sur le système embarqué (FoxBoard).
Ceci est dû à une mauvaise gestion du temps (commencement de la configuration de la Foxboard à la 1ere séance supplémentaire) et à une difficulté de compréhension de la procédure d'installation des librairies.
Après plusieurs heures, l'application et le serveur sont fonctionnels sur le système embarqué.



