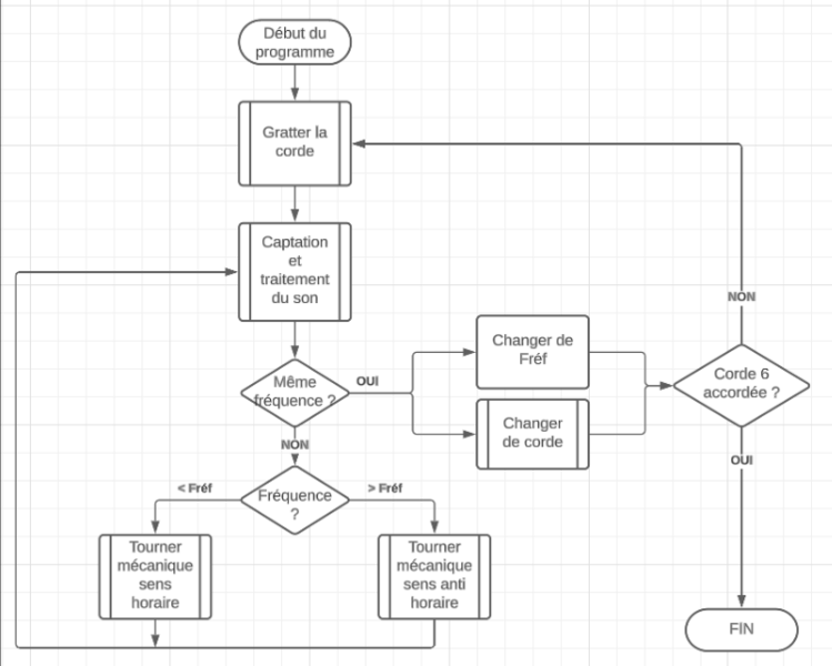
Fichier:Organigramme code.png
De Wiki de Projets IMA
Révision datée du 18 mai 2023 à 16:13 par Lbultel (discussion | contributions)
Taille de cet aperçu : 749 × 600 pixels. Autres résolutions : 300 × 240 pixels | 752 × 602 pixels.
Fichier d'origine (752 × 602 pixels, taille du fichier : 66 Kio, type MIME : image/png)
Historique du fichier
Cliquer sur une date et heure pour voir le fichier tel qu'il était à ce moment-là.
| Date et heure | Vignette | Dimensions | Utilisateur | Commentaire | |
|---|---|---|---|---|---|
| actuel | 18 mai 2023 à 16:13 | 752 × 602 (66 Kio) | Lbultel (discussion | contributions) |
- Vous ne pouvez pas remplacer ce fichier.
Utilisation du fichier
La page suivante utilise ce fichier :