Fichier:Emplacement previsionnel V2.png

De Wiki de Projets IMA
Révision datée du 24 juin 2021 à 15:21 par Ehodonou (discussion | contributions) (PCB provisoire)
(diff) ← Version précédente | Voir la version actuelle (diff) | Version suivante → (diff)
Fichier d'origine(715 × 787 pixels, taille du fichier : 30 Kio, type MIME : image/png)

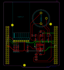
PCB provisoire

Historique du fichier

Cliquer sur une date et heure pour voir le fichier tel qu'il était à ce moment-là.

Date et heureVignetteDimensionsUtilisateurCommentaire
actuel24 juin 2021 à 15:21Vignette pour la version du 24 juin 2021 à 15:21715 × 787 (30 Kio)Ehodonou (discussion | contributions)PCB provisoire
  • Vous ne pouvez pas remplacer ce fichier.

La page suivante utilise ce fichier :

Métadonnées