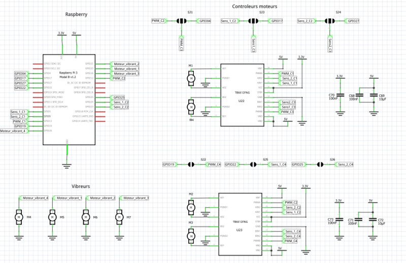
Fichier:Schematique Hat P18.PNG
De Wiki de Projets IMA
Révision datée du 2 mai 2020 à 16:48 par Lvernize (discussion | contributions)
Taille de cet aperçu : 800 × 518 pixels. Autres résolutions : 320 × 207 pixels | 817 × 529 pixels.
Fichier d'origine (817 × 529 pixels, taille du fichier : 122 Kio, type MIME : image/png)
Historique du fichier
Cliquer sur une date et heure pour voir le fichier tel qu'il était à ce moment-là.
| Date et heure | Vignette | Dimensions | Utilisateur | Commentaire | |
|---|---|---|---|---|---|
| actuel | 2 mai 2020 à 16:48 | 817 × 529 (122 Kio) | Lvernize (discussion | contributions) |
- Vous ne pouvez pas remplacer ce fichier.
Utilisation du fichier
La page suivante utilise ce fichier :