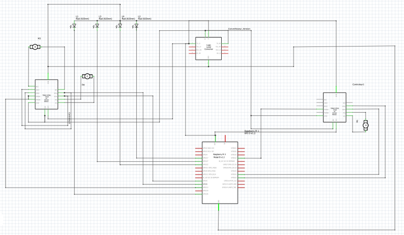
Fichier:Fritzing schematiqueP18.png
De Wiki de Projets IMA
Révision datée du 19 février 2020 à 19:47 par Lvernize (discussion | contributions)
Taille de cet aperçu : 800 × 465 pixels. Autres résolutions : 320 × 186 pixels | 904 × 526 pixels.
Fichier d'origine (904 × 526 pixels, taille du fichier : 110 Kio, type MIME : image/png)
Historique du fichier
Cliquer sur une date et heure pour voir le fichier tel qu'il était à ce moment-là.
| Date et heure | Vignette | Dimensions | Utilisateur | Commentaire | |
|---|---|---|---|---|---|
| actuel | 19 février 2020 à 19:47 | 904 × 526 (110 Kio) | Lvernize (discussion | contributions) |
- Vous ne pouvez pas remplacer ce fichier.
Utilisation du fichier
Aucune page n'utilise ce fichier.