Fichier:Schemfinal.png
De Wiki de Projets IMA
Révision datée du 13 avril 2019 à 09:31 par Cdanjou (discussion | contributions)
Taille de cet aperçu : 800 × 360 pixels. Autres résolutions : 320 × 144 pixels | 1 061 × 477 pixels.
Fichier d'origine (1 061 × 477 pixels, taille du fichier : 50 Kio, type MIME : image/png)
Historique du fichier
Cliquer sur une date et heure pour voir le fichier tel qu'il était à ce moment-là.
| Date et heure | Vignette | Dimensions | Utilisateur | Commentaire | |
|---|---|---|---|---|---|
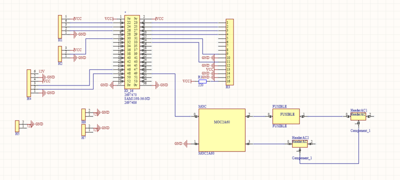
| actuel | 13 avril 2019 à 09:31 | 1 061 × 477 (50 Kio) | Cdanjou (discussion | contributions) |
- Vous ne pouvez pas remplacer ce fichier.
Utilisation du fichier
La page suivante utilise ce fichier :