Fichier:Schematique highside s10.JPG

De Wiki de Projets IMA
Révision datée du 4 avril 2019 à 09:04 par Jobled (discussion | contributions) (Jobled a téléversé une nouvelle version de Fichier:Schematique highside s10.JPG)
Fichier d'origine(1 059 × 642 pixels, taille du fichier : 86 Kio, type MIME : image/jpeg)

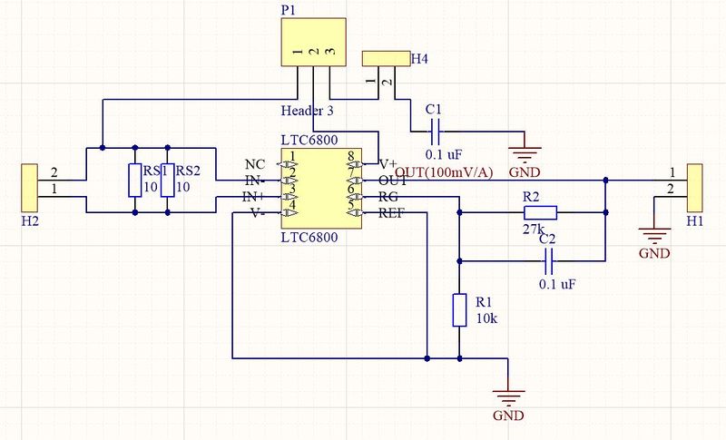
Schématique du circuit high side à la semaine 10

Historique du fichier

Cliquer sur une date et heure pour voir le fichier tel qu'il était à ce moment-là.

Date et heureVignetteDimensionsUtilisateurCommentaire
actuel4 avril 2019 à 09:07Vignette pour la version du 4 avril 2019 à 09:071 059 × 642 (86 Kio)Jobled (discussion | contributions)schématique de la carte pour mesurer le courant à la séance 10
4 avril 2019 à 09:04Vignette pour la version du 4 avril 2019 à 09:041 059 × 642 (86 Kio)Jobled (discussion | contributions)
27 mars 2019 à 16:34Vignette pour la version du 27 mars 2019 à 16:34968 × 577 (77 Kio)Jobled (discussion | contributions)Schématique du circuit high side à la semaine 10
  • Vous ne pouvez pas remplacer ce fichier.

Le fichier suivant est un doublon de celui-ci (plus de détails) :

Aucune page n'utilise ce fichier.

Métadonnées