Fichier:LTC6800 use.png

De Wiki de Projets IMA
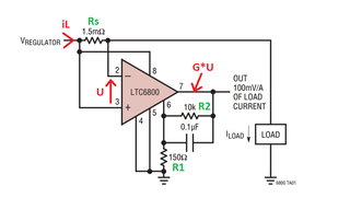
Révision datée du 2 avril 2019 à 11:55 par Jobled (discussion | contributions) (Schéma des grandeurs sur le montage d'utilisation du LTC6800)
(diff) ← Version précédente | Voir la version actuelle (diff) | Version suivante → (diff)
Fichier d'origine(887 × 561 pixels, taille du fichier : 48 Kio, type MIME : image/png)

Schéma des grandeurs sur le montage d'utilisation du LTC6800

Historique du fichier

Cliquer sur une date et heure pour voir le fichier tel qu'il était à ce moment-là.

Date et heureVignetteDimensionsUtilisateurCommentaire
actuel2 avril 2019 à 11:55Vignette pour la version du 2 avril 2019 à 11:55887 × 561 (48 Kio)Jobled (discussion | contributions)Schéma des grandeurs sur le montage d'utilisation du LTC6800
  • Vous ne pouvez pas remplacer ce fichier.

La page suivante utilise ce fichier :

Métadonnées