Fichier:Seega tuto fpga.png
De Wiki de Projets IMA
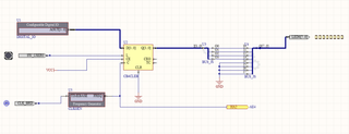
Révision datée du 9 mai 2018 à 15:49 par Dregnier (discussion | contributions) (Circuit du tutoriel pour se familiariser avec le fpga (projet SC IMA3))
Taille de cet aperçu : 800 × 307 pixels. Autres résolutions : 320 × 123 pixels | 911 × 350 pixels.
Fichier d'origine (911 × 350 pixels, taille du fichier : 41 Kio, type MIME : image/png)
Circuit du tutoriel pour se familiariser avec le fpga (projet SC IMA3)
Historique du fichier
Cliquer sur une date et heure pour voir le fichier tel qu'il était à ce moment-là.
| Date et heure | Vignette | Dimensions | Utilisateur | Commentaire | |
|---|---|---|---|---|---|
| actuel | 9 mai 2018 à 15:49 | 911 × 350 (41 Kio) | Dregnier (discussion | contributions) | Circuit du tutoriel pour se familiariser avec le fpga (projet SC IMA3) |
- Vous ne pouvez pas remplacer ce fichier.
Utilisation du fichier
Les 2 pages suivantes utilisent ce fichier :
- Projet IMA3 P6, 2017/2018, TD2, SEEGA
- Fichier:Tuto fpga.png (redirection de fichier)