Fichier:Schema Montage final.png
De Wiki de Projets IMA
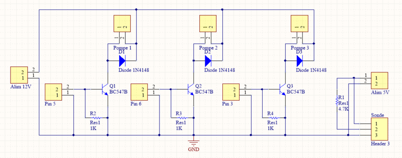
Révision datée du 14 mars 2018 à 17:09 par Hcarlier (discussion | contributions) (Circuit électrique du système de commande)
Taille de cet aperçu : 799 × 315 pixels. Autres résolutions : 320 × 126 pixels | 1 012 × 399 pixels.
Fichier d'origine (1 012 × 399 pixels, taille du fichier : 38 Kio, type MIME : image/png)
Circuit électrique du système de commande
Historique du fichier
Cliquer sur une date et heure pour voir le fichier tel qu'il était à ce moment-là.
| Date et heure | Vignette | Dimensions | Utilisateur | Commentaire | |
|---|---|---|---|---|---|
| actuel | 14 mars 2018 à 17:09 | 1 012 × 399 (38 Kio) | Hcarlier (discussion | contributions) | Circuit électrique du système de commande |
- Vous ne pouvez pas remplacer ce fichier.
Utilisation du fichier
La page suivante utilise ce fichier :