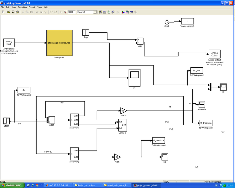
Fichier:Modèle réel avec théorique.png
De Wiki de Projets IMA
Révision datée du 2 mai 2013 à 07:11 par Qli (discussion | contributions)
Taille de cet aperçu PNG de ce fichier PNG : 750 × 600 pixels. Autre résolution : 300 × 240 pixels.
Fichier d'origine (1 280 × 1 024 pixels, taille du fichier : 3,75 Mio, type MIME : image/x-ms-bmp)
Historique du fichier
Cliquer sur une date et heure pour voir le fichier tel qu'il était à ce moment-là.
| Date et heure | Vignette | Dimensions | Utilisateur | Commentaire | |
|---|---|---|---|---|---|
| actuel | 2 mai 2013 à 07:11 | 1 280 × 1 024 (3,75 Mio) | Qli (discussion | contributions) |
- Vous ne pouvez pas remplacer ce fichier.
Utilisation du fichier
La page suivante utilise ce fichier :