Fichier:PCB commande matrice.png
De Wiki de Projets IMA
Révision datée du 27 mars 2013 à 16:32 par Mde-bie (discussion | contributions) (a téléversé une nouvelle version de « Fichier:PCB commande matrice.png »)
Taille de cet aperçu : 438 × 600 pixels. Autres résolutions : 175 × 240 pixels | 450 × 616 pixels.
Fichier d'origine (450 × 616 pixels, taille du fichier : 27 Kio, type MIME : image/png)
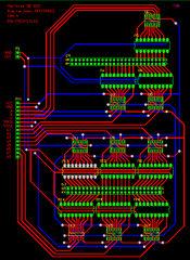
PCB et Schématic de la carte de commande de la matrice de LED 3D. Révision du 11/03/2013.
Historique du fichier
Cliquer sur une date et heure pour voir le fichier tel qu'il était à ce moment-là.
| Date et heure | Vignette | Dimensions | Utilisateur | Commentaire | |
|---|---|---|---|---|---|
| actuel | 8 avril 2013 à 14:29 | 450 × 616 (27 Kio) | Mde-bie (discussion | contributions) | (PCB de la carte de commande de la matrice de LED 3D. Révision du 08/04/2013.) | |
| 27 mars 2013 à 16:32 | 817 × 751 (54 Kio) | Mde-bie (discussion | contributions) | |||
| 11 mars 2013 à 15:55 | 803 × 720 (55 Kio) | Mde-bie (discussion | contributions) | PCB et Schématic de la carte de commande de la matrice de LED 3D. Révision du 11/03/2013. |
- Vous ne pouvez pas remplacer ce fichier.
Utilisation du fichier
La page suivante utilise ce fichier :