Fichier:PCB commande matrice.png

De Wiki de Projets IMA
Révision datée du 11 mars 2013 à 15:55 par Mde-bie (discussion | contributions) (PCB et Schématic de la carte de commande de la matrice de LED 3D. Révision du 11/03/2013.)
(diff) ← Version précédente | Voir la version actuelle (diff) | Version suivante → (diff)
Fichier d'origine(450 × 616 pixels, taille du fichier : 27 Kio, type MIME : image/png)

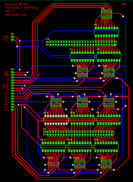
PCB et Schématic de la carte de commande de la matrice de LED 3D. Révision du 11/03/2013.

Historique du fichier

Cliquer sur une date et heure pour voir le fichier tel qu'il était à ce moment-là.

Date et heureVignetteDimensionsUtilisateurCommentaire
actuel8 avril 2013 à 14:29Vignette pour la version du 8 avril 2013 à 14:29450 × 616 (27 Kio)Mde-bie (discussion | contributions)(PCB de la carte de commande de la matrice de LED 3D. Révision du 08/04/2013.)
27 mars 2013 à 16:32Vignette pour la version du 27 mars 2013 à 16:32817 × 751 (54 Kio)Mde-bie (discussion | contributions)
11 mars 2013 à 15:55Vignette pour la version du 11 mars 2013 à 15:55803 × 720 (55 Kio)Mde-bie (discussion | contributions)PCB et Schématic de la carte de commande de la matrice de LED 3D. Révision du 11/03/2013.
  • Vous ne pouvez pas remplacer ce fichier.

La page suivante utilise ce fichier :