Fichier:IMA3P11617TD1 CompAltium.jpg
De Wiki de Projets IMA
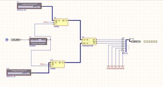
Révision datée du 21 mai 2017 à 13:42 par Agosse (discussion | contributions) (Prototype de comparaison de 2 nombres sur 8 bits sous Altium)
Taille de cet aperçu : 800 × 428 pixels. Autres résolutions : 320 × 171 pixels | 1 119 × 599 pixels.
Fichier d'origine (1 119 × 599 pixels, taille du fichier : 83 Kio, type MIME : image/jpeg)
Prototype de comparaison de 2 nombres sur 8 bits sous Altium
Historique du fichier
Cliquer sur une date et heure pour voir le fichier tel qu'il était à ce moment-là.
| Date et heure | Vignette | Dimensions | Utilisateur | Commentaire | |
|---|---|---|---|---|---|
| actuel | 21 mai 2017 à 13:42 | 1 119 × 599 (83 Kio) | Agosse (discussion | contributions) | Prototype de comparaison de 2 nombres sur 8 bits sous Altium |
- Vous ne pouvez pas remplacer ce fichier.
Utilisation du fichier
La page suivante utilise ce fichier :