Fichier:IMA3P11617TD1 PWMAltium.JPG

De Wiki de Projets IMA
Révision datée du 21 mai 2017 à 13:34 par Agosse (discussion | contributions) (PWM sous Altium)
(diff) ← Version précédente | Voir la version actuelle (diff) | Version suivante → (diff)
Fichier d'origine(1 046 × 374 pixels, taille du fichier : 53 Kio, type MIME : image/jpeg)

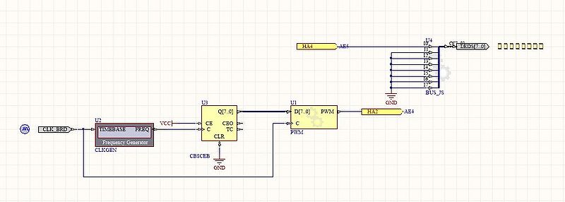
PWM sous Altium

Historique du fichier

Cliquer sur une date et heure pour voir le fichier tel qu'il était à ce moment-là.

Date et heureVignetteDimensionsUtilisateurCommentaire
actuel21 mai 2017 à 13:34Vignette pour la version du 21 mai 2017 à 13:341 046 × 374 (53 Kio)Agosse (discussion | contributions)PWM sous Altium
  • Vous ne pouvez pas remplacer ce fichier.

La page suivante utilise ce fichier :

Métadonnées