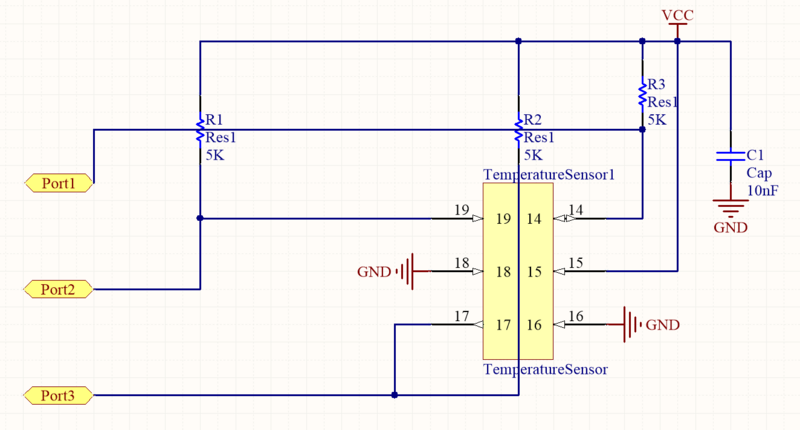
Fichier:SchematicMG.png
De Wiki de Projets IMA
Révision datée du 9 mars 2017 à 10:23 par Omahieux (discussion | contributions)
Taille de cet aperçu : 800 × 430 pixels. Autres résolutions : 320 × 172 pixels | 1 324 × 711 pixels.
Fichier d'origine (1 324 × 711 pixels, taille du fichier : 58 Kio, type MIME : image/png)
Historique du fichier
Cliquer sur une date et heure pour voir le fichier tel qu'il était à ce moment-là.
| Date et heure | Vignette | Dimensions | Utilisateur | Commentaire | |
|---|---|---|---|---|---|
| actuel | 9 mars 2017 à 10:23 | 1 324 × 711 (58 Kio) | Omahieux (discussion | contributions) |
- Vous ne pouvez pas remplacer ce fichier.
Utilisation du fichier
La page suivante utilise ce fichier :