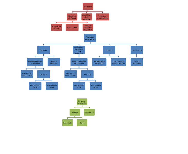
Fichier:Carte heuristique.png
De Wiki de Projets IMA
Révision datée du 26 février 2017 à 22:29 par Gpiekacz (discussion | contributions)
Taille de cet aperçu : 733 × 600 pixels. Autres résolutions : 294 × 240 pixels | 1 154 × 944 pixels.
Fichier d'origine (1 154 × 944 pixels, taille du fichier : 37 Kio, type MIME : image/png)
Historique du fichier
Cliquer sur une date et heure pour voir le fichier tel qu'il était à ce moment-là.
| Date et heure | Vignette | Dimensions | Utilisateur | Commentaire | |
|---|---|---|---|---|---|
| actuel | 26 février 2017 à 22:29 | 1 154 × 944 (37 Kio) | Gpiekacz (discussion | contributions) |
- Vous ne pouvez pas remplacer ce fichier.
Utilisation du fichier
Aucune page n'utilise ce fichier.