Optimisation de cartes de contrôle de robot mobile
Sommaire
Cahier des charges
Présentation générale du projet
Reprendre la carte du stage Plateforme robotique pour l'enseignement secondaire.
Remplacer l'ATMega328P traversant par un ATMega328P de surface mais soudable à la main. Trouvez un quartz de surface plus compact. Minimiser les via.
Réaliser deux mini-cartes pour réaliser des capteurs I2C. Les mini-cartes doivent comporter un connecteur RJ11 pour se connecter vers la carte mère et un connecteur RJ11 pour chaîner un autre capteur. L'un des capteurs doit être un capteur d'humidité et de température, le second doit être un capteur de pression. Si possible trouver des composants de surface pour les capteurs I2C. Une sonde étanche pour le capteur de température serait appréciée.
Ecrire les fonctions permettant de récupérer les valeurs des capteurs. Ces fonctions doivent être écrites pour avr-gcc. Pour la partie I2C vous pouvez vous baser sur le projet IMA4 ordonnanceur de 2014/2015 (Malette Arduino éducative I).
Créer un châssis unique pour les deux motorisations avec des fixations propres sans utilisation de fil de fer.
Avancement du Projet
Cahier des charges
Afin d'optimiser et améliorer le robot mobile dont il est question, nous allons chercher à réduire la taille de certains composants électroniques et ajouter la fonction suivante :
Possibilité d'ajouter des capteurs en chaîne.
Pour cela, il est convenu d'utiliser deux types de capteurs dans un premier temps : un capteur de pression et un capteur de temperature/humidité. Il est convenu qu'il serait appréciable d'avoir des capteurs étanche à la plongée dans l'eau (IP67 ou supérieure serait idéal).
Enfin, le châssis devra être retravaillé pour être en une seule pièce et contenir l'ensemble des composants déjà existants.
Plage de temperature de fonctionnement : -40 / +85
Liste de composants
Carte principale
Carte Temperature/Humidite
Regulateur de tension : http://fr.farnell.com/texas-instruments/tps79718dckt/regulateur-ldo-10ma-cms/dp/1135377
Resistances : 2x10kohm | 1x100kohm
Condensateurs : 2x0.1uF | 1x0.47uF
RJ11 : 2 prises femelles
Carte Pression
(ancien)Capteur de pression : http://fr.farnell.com/honeywell/asdxrrx030pg2a5/capteur-jauge-30psi-radial/dp/1784707
(nouveau)Capteur de pression : http://fr.farnell.com/honeywell/asdxavx010ng2a5/capteur-jauge-10-in-h2o-axial/dp/1784667
a verifier
regulateur de tension : http://fr.farnell.com/texas-instruments/tps79325dbvr/regulateur-ldo-2-5v-sot-23/dp/1460963
Condensateurs : 3x 100nF | 1x 10uF
Jumper : 1 jumper 3 pattes
RJ11 : 2 prises femelles
Divers
3 cables RJ11 male-male
Schématique
Carte principale
La carte principale est realisee en se basant sur celle deja realisee pour la plateforme robotique. L'atmega etant remplace par un atmega de surface, les pins sont quelques peu differentes. L'equivalence est visible sur l'image ci-dessous :
On remarque aussi le changement du quartz ainsi que l'ajout d'un connecteur RJ11 femelle pour la connection I2C. L'ajout de cette connection implique de changer le branchement de "capteur_ligne2" et "capteur_ligne3" qui etait branches sur les ports SDA et SCL de l'atmega.
On obtient alors le schematique suivant :
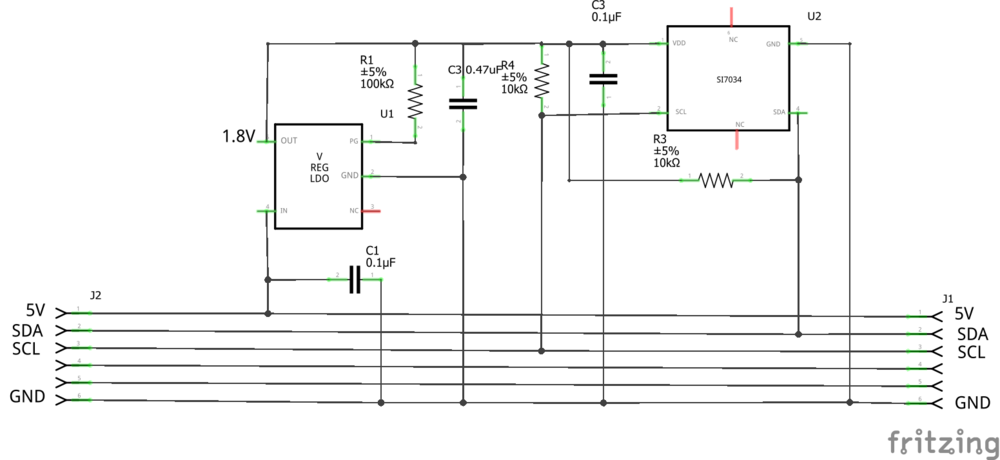
Carte temperature
Il est conseille d'integrer le capteur de temperature choisi dans le circuit suivant :
Pour cela, il faut donc se pencher sur un regulateur de tension afin d'avoir une tension fiable et sans variation en entree. Le regulateur choisi est quant a lui conseille dans le circuit suivant :
En prenant en compte ces elements, on obtient donc le schematique complet de la mini-carte temperature suivante :
Carte pression
D'apres la documentation du capteur de pression, une alimentation entre 1.7V et 3.6V est necessaire pour l'alimenter. Pour cela on se base sur un regulateur de tension avec une tension de sortie nominale de 2.5V. Ce regulateur est conseille dans le circuit suivant :
Le capteur de pression quant a lui se branche comme suit :
avec C1 valant 100nF.
Ce capteur pression offre la possibilite de changer son adresse en fonction de l'etat de l'entree SA0. Il est donc choisi d'utiliser un jumper pour laisser le choix lors de l'utilisation entre etat haut ou bas.
En prenant ces specificites en compte, on obtient le schematique suivant pour cette mini carte :
PCB
Afin de faciliter le routage, il est choisi d'utiliser des routes de 12mil, un ecart entre pistes de 0.007in, les percages sont classiques, 0.4mm, et les anneaux sont de 0.2mm.





