Fichier:PWMV1.JPG
De Wiki de Projets IMA
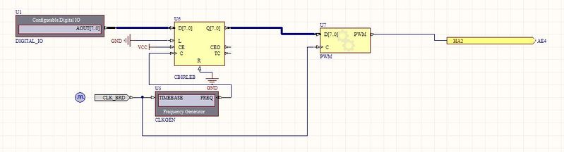
Révision datée du 29 mai 2016 à 14:33 par Mmcharfi (discussion | contributions) (Réalisation PWM séance 1.)
Taille de cet aperçu : 799 × 216 pixels. Autres résolutions : 320 × 87 pixels | 1 091 × 295 pixels.
Fichier d'origine (1 091 × 295 pixels, taille du fichier : 47 Kio, type MIME : image/jpeg)
Réalisation PWM séance 1.
Historique du fichier
Cliquer sur une date et heure pour voir le fichier tel qu'il était à ce moment-là.
| Date et heure | Vignette | Dimensions | Utilisateur | Commentaire | |
|---|---|---|---|---|---|
| actuel | 29 mai 2016 à 14:33 | 1 091 × 295 (47 Kio) | Mmcharfi (discussion | contributions) | Réalisation PWM séance 1. |
- Vous ne pouvez pas remplacer ce fichier.
Utilisation du fichier
La page suivante utilise ce fichier :