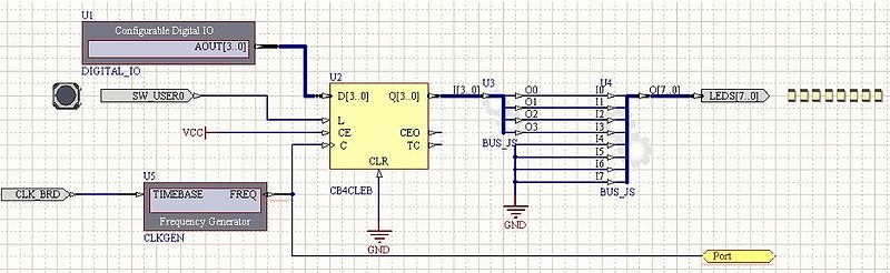
Fichier:Nanoboard exemple.JPG
De Wiki de Projets IMA
Révision datée du 28 mai 2016 à 10:49 par Ltombazz (discussion | contributions)
Taille de cet aperçu : 800 × 246 pixels. Autres résolutions : 320 × 98 pixels | 1 042 × 320 pixels.
Fichier d'origine (1 042 × 320 pixels, taille du fichier : 124 Kio, type MIME : image/jpeg)
Historique du fichier
Cliquer sur une date et heure pour voir le fichier tel qu'il était à ce moment-là.
| Date et heure | Vignette | Dimensions | Utilisateur | Commentaire | |
|---|---|---|---|---|---|
| actuel | 28 mai 2016 à 10:49 | 1 042 × 320 (124 Kio) | Ltombazz (discussion | contributions) |
- Vous ne pouvez pas remplacer ce fichier.
Utilisation du fichier
La page suivante utilise ce fichier :