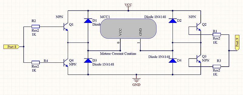
Fichier:Sch.JPG
De Wiki de Projets IMA
Révision datée du 22 mai 2016 à 14:40 par Aaffoyon (discussion | contributions)
Taille de cet aperçu : 800 × 315 pixels. Autres résolutions : 320 × 126 pixels | 1 317 × 519 pixels.
Fichier d'origine (1 317 × 519 pixels, taille du fichier : 95 Kio, type MIME : image/jpeg)
Historique du fichier
Cliquer sur une date et heure pour voir le fichier tel qu'il était à ce moment-là.
| Date et heure | Vignette | Dimensions | Utilisateur | Commentaire | |
|---|---|---|---|---|---|
| actuel | 22 mai 2016 à 14:40 | 1 317 × 519 (95 Kio) | Aaffoyon (discussion | contributions) |
- Vous ne pouvez pas remplacer ce fichier.
Utilisation du fichier
La page suivante utilise ce fichier :