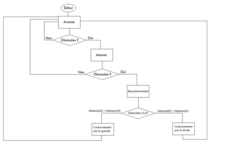
Fichier:AlgoADPM.png
De Wiki de Projets IMA
Révision datée du 20 mai 2016 à 07:57 par Adescamd (discussion | contributions)
Taille de cet aperçu : 800 × 482 pixels. Autres résolutions : 320 × 193 pixels | 819 × 493 pixels.
Fichier d'origine (819 × 493 pixels, taille du fichier : 31 Kio, type MIME : image/png)
Historique du fichier
Cliquer sur une date et heure pour voir le fichier tel qu'il était à ce moment-là.
| Date et heure | Vignette | Dimensions | Utilisateur | Commentaire | |
|---|---|---|---|---|---|
| actuel | 20 mai 2016 à 07:57 | 819 × 493 (31 Kio) | Adescamd (discussion | contributions) |
- Vous ne pouvez pas remplacer ce fichier.
Utilisation du fichier
La page suivante utilise ce fichier :