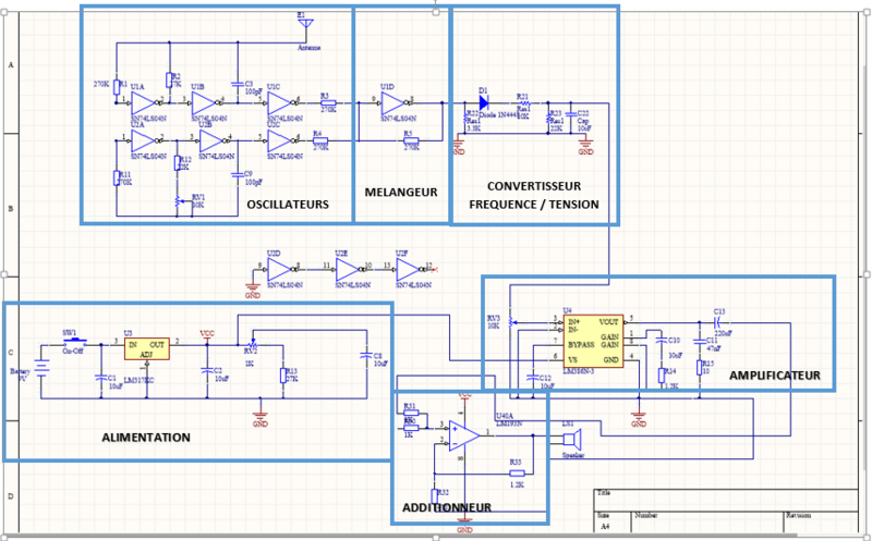
Fichier:Sch1Theremin.png
De Wiki de Projets IMA
Révision datée du 12 avril 2016 à 15:55 par Mmikhael (discussion | contributions)
Taille de cet aperçu : 800 × 497 pixels. Autres résolutions : 320 × 199 pixels | 856 × 532 pixels.
Fichier d'origine (856 × 532 pixels, taille du fichier : 148 Kio, type MIME : image/png)
Historique du fichier
Cliquer sur une date et heure pour voir le fichier tel qu'il était à ce moment-là.
| Date et heure | Vignette | Dimensions | Utilisateur | Commentaire | |
|---|---|---|---|---|---|
| actuel | 12 avril 2016 à 15:55 | 856 × 532 (148 Kio) | Mmikhael (discussion | contributions) |
- Vous ne pouvez pas remplacer ce fichier.
Utilisation du fichier
Le fichier suivant est un doublon de celui-ci (plus de détails) :
La page suivante utilise ce fichier :