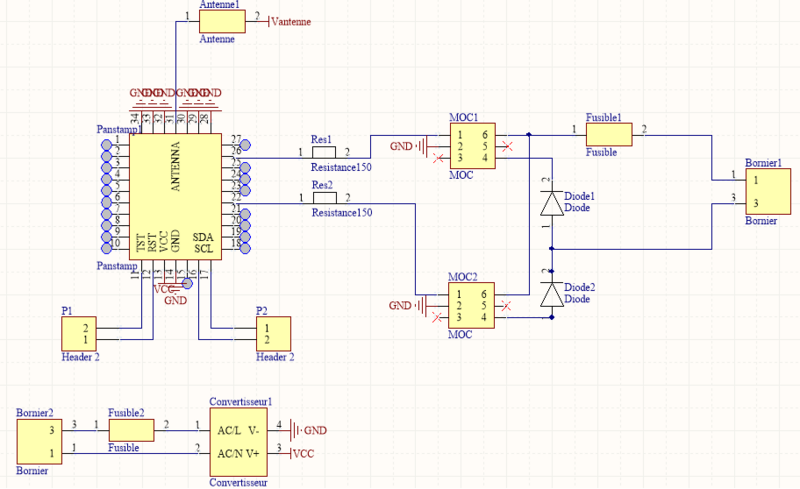
Fichier:Schéma carte2 radiateur.PNG
De Wiki de Projets IMA
Révision datée du 12 février 2016 à 21:13 par Etissot (discussion | contributions)
Taille de cet aperçu : 800 × 489 pixels. Autres résolutions : 320 × 196 pixels | 912 × 558 pixels.
Fichier d'origine (912 × 558 pixels, taille du fichier : 49 Kio, type MIME : image/png)
Historique du fichier
Cliquer sur une date et heure pour voir le fichier tel qu'il était à ce moment-là.
| Date et heure | Vignette | Dimensions | Utilisateur | Commentaire | |
|---|---|---|---|---|---|
| actuel | 12 février 2016 à 21:13 | 912 × 558 (49 Kio) | Etissot (discussion | contributions) |
- Vous ne pouvez pas remplacer ce fichier.
Utilisation du fichier
La page suivante utilise ce fichier :