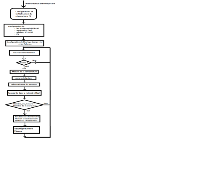
Fichier:Algo ED.png
De Wiki de Projets IMA
Révision datée du 4 mai 2012 à 13:49 par Ielhasna (discussion | contributions) (l'algorithme de l'End Device)
Taille de cet aperçu : 699 × 600 pixels. Autres résolutions : 280 × 240 pixels | 1 171 × 1 005 pixels.
Fichier d'origine (1 171 × 1 005 pixels, taille du fichier : 98 Kio, type MIME : image/png)
l'algorithme de l'End Device
Historique du fichier
Cliquer sur une date et heure pour voir le fichier tel qu'il était à ce moment-là.
| Date et heure | Vignette | Dimensions | Utilisateur | Commentaire | |
|---|---|---|---|---|---|
| actuel | 4 mai 2012 à 13:49 | 1 171 × 1 005 (98 Kio) | Ielhasna (discussion | contributions) | l'algorithme de l'End Device |
- Vous ne pouvez pas remplacer ce fichier.
Utilisation du fichier
La page suivante utilise ce fichier :