Fichier:Algo AP.png

De Wiki de Projets IMA
Révision datée du 4 mai 2012 à 13:48 par Ielhasna (discussion | contributions) (Algorithme de l'Access Point)
(diff) ← Version précédente | Voir la version actuelle (diff) | Version suivante → (diff)
Fichier d'origine(1 390 × 1 179 pixels, taille du fichier : 54 Kio, type MIME : image/png)

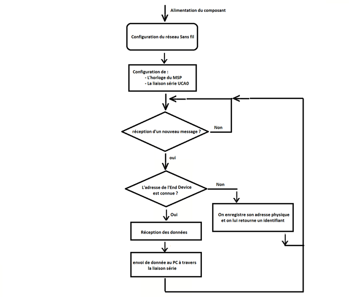
Algorithme de l'Access Point

Historique du fichier

Cliquer sur une date et heure pour voir le fichier tel qu'il était à ce moment-là.

Date et heureVignetteDimensionsUtilisateurCommentaire
actuel4 mai 2012 à 13:48Vignette pour la version du 4 mai 2012 à 13:481 390 × 1 179 (54 Kio)Ielhasna (discussion | contributions)Algorithme de l'Access Point
  • Vous ne pouvez pas remplacer ce fichier.

La page suivante utilise ce fichier :