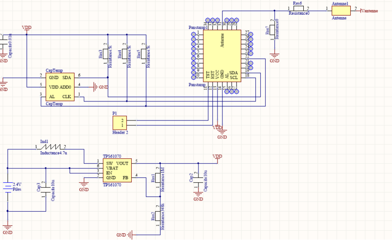
Fichier:Schéma carte1 définitif.PNG
De Wiki de Projets IMA
Révision datée du 18 novembre 2015 à 10:08 par Etissot (discussion | contributions)
Taille de cet aperçu : 800 × 490 pixels. Autres résolutions : 320 × 196 pixels | 884 × 541 pixels.
Fichier d'origine (884 × 541 pixels, taille du fichier : 42 Kio, type MIME : image/png)
Historique du fichier
Cliquer sur une date et heure pour voir le fichier tel qu'il était à ce moment-là.
| Date et heure | Vignette | Dimensions | Utilisateur | Commentaire | |
|---|---|---|---|---|---|
| actuel | 18 novembre 2015 à 10:08 | 884 × 541 (42 Kio) | Etissot (discussion | contributions) |
- Vous ne pouvez pas remplacer ce fichier.
Utilisation du fichier
La page suivante utilise ce fichier :