Fichier:Sc.png
De Wiki de Projets IMA
Révision datée du 13 avril 2012 à 15:09 par Cpons (discussion | contributions) (démultiplexage et mémorisation des données)
Taille de cet aperçu : 584 × 599 pixels. Autres résolutions : 234 × 240 pixels | 648 × 665 pixels.
Fichier d'origine (648 × 665 pixels, taille du fichier : 36 Kio, type MIME : image/png)
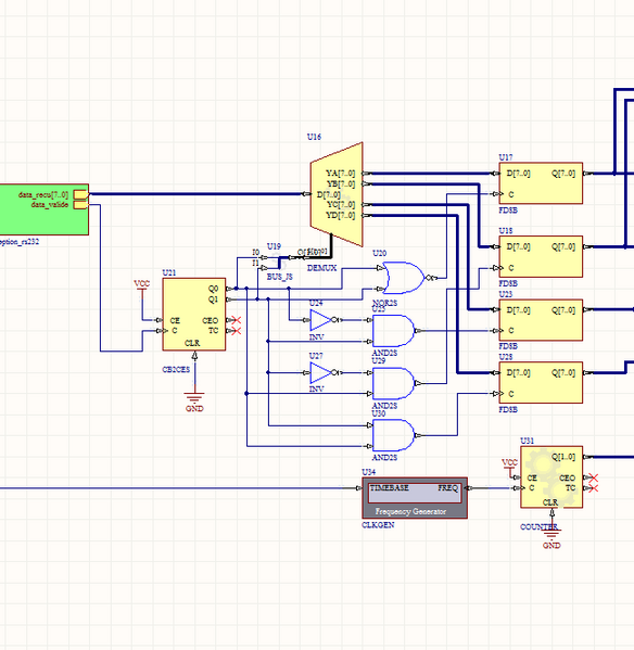
démultiplexage et mémorisation des données
Historique du fichier
Cliquer sur une date et heure pour voir le fichier tel qu'il était à ce moment-là.
| Date et heure | Vignette | Dimensions | Utilisateur | Commentaire | |
|---|---|---|---|---|---|
| actuel | 13 avril 2012 à 15:09 | 648 × 665 (36 Kio) | Cpons (discussion | contributions) | démultiplexage et mémorisation des données |
- Vous ne pouvez pas remplacer ce fichier.
Utilisation du fichier
La page suivante utilise ce fichier :