Fichier:Schema dernier essai.png
De Wiki de Projets IMA
Révision datée du 16 avril 2015 à 14:07 par Jdebock1 (discussion | contributions) (Schéma avec port série)
Taille de cet aperçu : 800 × 482 pixels. Autres résolutions : 320 × 193 pixels | 1 374 × 828 pixels.
Fichier d'origine (1 374 × 828 pixels, taille du fichier : 66 Kio, type MIME : image/png)
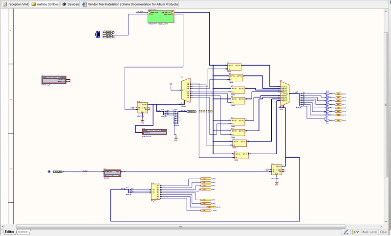
Schéma avec port série
Historique du fichier
Cliquer sur une date et heure pour voir le fichier tel qu'il était à ce moment-là.
| Date et heure | Vignette | Dimensions | Utilisateur | Commentaire | |
|---|---|---|---|---|---|
| actuel | 16 avril 2015 à 14:07 | 1 374 × 828 (66 Kio) | Jdebock1 (discussion | contributions) | Schéma avec port série |
- Vous ne pouvez pas remplacer ce fichier.
Utilisation du fichier
La page suivante utilise ce fichier :