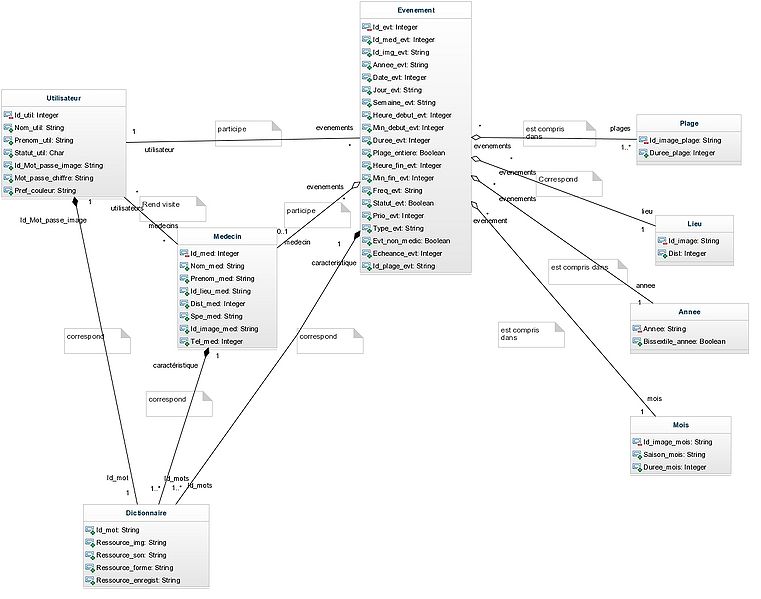
Fichier:BasedeDonneesProjetGalatea.jpg
De Wiki de Projets IMA
Révision datée du 13 décembre 2014 à 12:22 par Shaddaou (discussion | contributions)
Taille de cet aperçu : 761 × 599 pixels. Autres résolutions : 305 × 240 pixels | 1 210 × 953 pixels.
Fichier d'origine (1 210 × 953 pixels, taille du fichier : 271 Kio, type MIME : image/jpeg)
Historique du fichier
Cliquer sur une date et heure pour voir le fichier tel qu'il était à ce moment-là.
| Date et heure | Vignette | Dimensions | Utilisateur | Commentaire | |
|---|---|---|---|---|---|
| actuel | 13 décembre 2014 à 12:22 | 1 210 × 953 (271 Kio) | Shaddaou (discussion | contributions) |
- Vous ne pouvez pas remplacer ce fichier.
Utilisation du fichier
La page suivante utilise ce fichier :