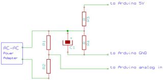
Fichier:Mesuretension.JPG
De Wiki de Projets IMA
Révision datée du 30 octobre 2014 à 17:09 par Tederle (discussion | contributions)
Taille de cet aperçu : 800 × 393 pixels. Autres résolutions : 320 × 157 pixels | 858 × 422 pixels.
Fichier d'origine (858 × 422 pixels, taille du fichier : 32 Kio, type MIME : image/jpeg)
Historique du fichier
Cliquer sur une date et heure pour voir le fichier tel qu'il était à ce moment-là.
| Date et heure | Vignette | Dimensions | Utilisateur | Commentaire | |
|---|---|---|---|---|---|
| actuel | 30 octobre 2014 à 17:09 | 858 × 422 (32 Kio) | Tederle (discussion | contributions) |
- Vous ne pouvez pas remplacer ce fichier.
Utilisation du fichier
La page suivante utilise ce fichier :