Fichier:Uml.png
De Wiki de Projets IMA
Révision datée du 16 mars 2014 à 21:42 par Jvincent (discussion | contributions) (Projet Émargement Électronique 2013/2014)
Taille de cet aperçu : 667 × 599 pixels. Autres résolutions : 267 × 240 pixels | 907 × 815 pixels.
Fichier d'origine (907 × 815 pixels, taille du fichier : 67 Kio, type MIME : image/png)
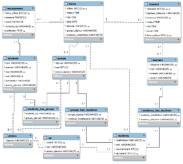
Projet Émargement Électronique 2013/2014
Historique du fichier
Cliquer sur une date et heure pour voir le fichier tel qu'il était à ce moment-là.
| Date et heure | Vignette | Dimensions | Utilisateur | Commentaire | |
|---|---|---|---|---|---|
| actuel | 16 mars 2014 à 21:42 | 907 × 815 (67 Kio) | Jvincent (discussion | contributions) | Projet Émargement Électronique 2013/2014 |
- Vous ne pouvez pas remplacer ce fichier.
Utilisation du fichier
La page suivante utilise ce fichier :