IMA4 2016/2017 P27

De Wiki de Projets IMA


Cahier des charges

Présentation générale du projet

Contexte

Afin d’acquérir des mesures sur plusieurs grandeurs physiques à haute altitude (20 000m-30 000m), le ballon atmosphérique fut largement utilisé dans la météorologie jusqu’à l’avènement de moyens plus modernes pour les prévisions météo, notamment avec la mise en orbite de satellites d’observation.

La demande croissante en objetsconnectés de ces dernières années a abouti au développement d’un réseau en capacité de répondre aux nouvelles exigences de ces systèmes. Le réseau LoRA (pour Low Range transmission network) permet la transmission de données à faible bande passante et de manière moins énergivore que d’autres moyens de communications.

Notre projet aura donc pour but de développer une sonde atmosphérique utilisant le réseau LoRa.

Description du système

Ce dispositif est composé d’une enveloppe contenant de l’hélium. Ce gaz étant plus léger que l’air ambiant, il exerce une force verticale qui fera monter une nacelle jusqu’à l’altitude d’éclatement de l’enveloppe. En effet, la pression diminuant avec l’altitude, le gaz emprisonné prend de plus en plus de volume et, à terme, fait éclater le ballon. S’en suit une chute libre ralentit par un parachute jusqu’à l’atterrissage au sol.

Composition de la nacelle

Le système embarqué est autonome et doit donc emporter la bonne quantité en énergie pour être alimenté pour toute la durée du vol. De plus, il doit pouvoir faire l’acquisition ainsi que la transmission des données.

Choix techniques : matériel et logiciel

  • Electronique embarquée :

Notre nacelle transmettra à minima les relevées en temps réel de températures (intérieure et extérieure) ainsi que d’altitude et de pression (les deux étant liées l’une à l’autre) via le réseau LoRa. Après discussion avec M.Redon, une solution impliquant une Arduino sera certainement écarté au profit d’une solution avec carte Raspberry Pi et module LoRa qui simplifiera la gestion de numérisation et d’envoi des données.

Idéalement une caméra reliée à une Raspberry Pi stockera des images sur une carte SD. De plus, un module GPS pourrait être ajouté en fonction des contraintes dans le but du suivi et d’une éventuelle récupération de la nacelle après retour au sol. Des batteries correctement dimensionnées et utilisant la bonne technologie assureront l’alimentation du système.

  • Structure de la nacelle :

Pour protéger la partie électronique sensible aux faibles températures, la nacelle sera équipée de chaufferettes chimiques permettant de maintenir la température à un niveau convenable. De plus, une couverture réfléchissante, de type couverture de survie, enveloppera la nacelle pour mieux l’isoler thermiquement. Enfin, pour limiter le poids de l’ensemble, la structure sera faite de polystyrène.

Calendrier prévisionnel

Liste des tâches à effectuer

Afin de mener à bien, plusieurs étapes sont nécessaires, à savoir:

  • l'étude des conditions de lancements (notamment auprès de la DGAC) pour un tel objet volant.
  • les tests sur l'enveloppe afin de déterminer sa capacité en volume et son altitude maximum potentielle.
  • le dimensionnement des batteries.
  • intégration du module GPS et LoRA.
  • la conception de la nacelle et le câblage de la partie électronique (capteurs, Raspberry etc).

Calendrier

Feuille d'heures

Tâche Prélude Heures S1 Heures S2 Heures S3 Heures S4 Heures S5 Heures S6 Heures S7 Heures S8 Heures S9 Heures S10 Total
Définition cahier des charges 3 8 8 8

Avancement du Projet

Semaine 1

  • Etude des différents moyens électroniques de mesure et de communications (modules LoRa, capteurs, microcontrôleurs).
  • Prise de contact avec la DGAC (direction générale de l'aviation civile) pour renseignement sur les autorisations d'envol.
  • Analyse fonctionnelle du système global afin d'avoir une vision d'ensemble du système.

Semaine 2

  • Après avoir contacté l'association Planète Science, nous en savons plus sur la partie administrative:

Les autorisations d'envol doivent être demandés au minimum 30 jours avant l'envol auprès de la DGAC et de l'aviation civile Belge. De plus, il faut pouvoir nous couvrir en cas d'incident (à l’atterrissage de la nacelle par exemple). L'association pourrait nous couvrir mais il faudrait se conformer à leur propre système et leur propre cahier des charges. Après concertation avec les tuteurs, nous continuons notre travail mais plutôt dans l'optique d'un test (avec la nacelle embarquée dans un drone ou dans une voiture) que d'un lancé réel engageant notre responsabilité.

  • Fin de la liste du matériel


Semaine 3

  • Une Raspberry 2 nous a été donné et après quelques difficultés, le système Raspbian est installé sur la carte SD. Nous commençons la prise en main du système (prise de photo, gestion de la liaison I2C...)
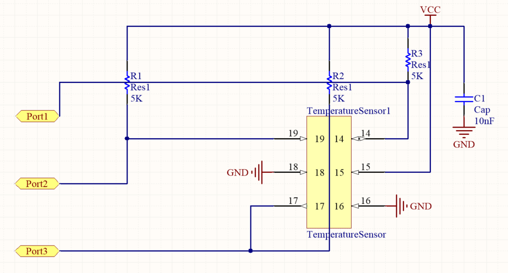
  • Étude approfondie de la datasheet du capteur de température, prise en main d'Altium et création de la bibliothèque pour notre composant dans le but de créer une plaque où l'on pourra souder ce composant cms.
  • Ci-dessous le composant de bibliotheque cree
PatternMG.png
.

Semaine 4

  • Définition des règles de dessin et routage de la carte PCB pour notre capteur de température, envoi du fichier à la rentrée pour sa création physique. Début de la création du fichier Altium pour réaliser le PCB de nos modules LoRa.
  • Schema de notre circuit pour le capteur de temperature
SchematicMG.png
.


Semaine 5

  • Activation de la communication i2c qui nous permettra l'échange de données entre les capteurs et la carte Raspberry. Prise en main à l'aide d'un capteur de lumière en attendant l'usinage des PCB.
  • Probleme de routage du PCB et revision des contraintes de routage, retrecissement des pistes.
  • Recherche du protocole LoRa et prise en main de la documentation du module nous utiliserons la transission serie afin de communiquer avec nos modules LoRa.

Fichiers Rendus