Journée IMA : Différence entre versions
m (→Semaine 9 à Vacances de Paques) |
m (→Semaine 12) |
||
| Ligne 398 : | Ligne 398 : | ||
J'ai effectué une commande au magasin Polytech et je suis en attente des composants que constitue cette commande. | J'ai effectué une commande au magasin Polytech et je suis en attente des composants que constitue cette commande. | ||
| + | |||
| + | ===Semaine 13=== | ||
| + | |||
| + | Après | ||
== Conférences == | == Conférences == | ||
Version du 12 mai 2016 à 17:37
Sommaire
Cahier des charges
Encadrants
Emmanuelle Pichonnat et Alexandre Boé
Pour le projet, j'ai pris rendez_vous, en personne, avec Emmanuelle Pichonnat et Alexandre Boé pour discuter de ce qu'ils attendaient du projet. En effet, ils m'ont demandé d' "imaginer" l' organisation d'une Journée Portes Ouvertes (JPO) comme il se fait dans d'autres départements à Polytech Lille.
On a discuté principalement sur des idées possibles à mettre en place pour ce projet. Parmi les idées possibles évoquées, la mise en place d'animation au sein du Hall de Polytech Lille. L'animation pouvaient se faire via des stands ou des shows. L'animation devait avoir pour objectif de valoriser les créations et les projets des élèves IMA de cette années ainsi que des années précédentes. Pour les créations et les projets, je devais chercher dans la "base de données wiki" des projets IMA qui étaient pratiquement terminés. Les encadrants m'ont dit de proposer des projets de la base de donnée sur lesquels il y avait encore du travail à faire et qui pouvaient être présentés sur des stands. Ils m'ont même conseillé quelques projets que je pouvais choisir. Cependant, ils m'ont averti de ne choisir que trois, voire quatre projets. En effet, j'allais travaillé sur ces projets et étant donné que je suis seul pour la "Journée IMA", je ne vais pas promettre de travailler sur une dizaine de projets alors que je n'en ferai que trois. Pour cela, j'allais proposer à partir de la base de donnée de proposer plusieurs projets en donnant des détails, pour chacun de ces projets, sur le travail restant à faire ainsi que sur le matériel nécessaire pour les finaliser. Après, on irait discuter sur lesquels j'allais travailler dessus. Par rapport aux projets, ils m'ont aussi conseillé de prendre contact avec les personnes qui avaient travaillé sur ces projets afin de mieux comprendre ces derniers.
Après, on a discuté sur l'éventualité d' "imaginer" la mise en place de conférences avec des entreprises "partenaires" à la formation IMA ou encore avec des anciens élèves diplômés de la formation IMA qui pourront raconter leurs parcours, leurs expériences ainsi que leurs professions actuelles.
Puis, on a discuté sur la possibilité d' "imaginer" un concours sur un projet en rapport avec la formation IMA. Le concours serait, en principe, destiné aux élèves de Polytech qui ne sont pas en IMA. Je devais imaginer sur quel projet allait porter le projet. De plus, je devais aussi mettre en place les caractéristiques et le matériel nécessaire que composerait ce projet. Enfin, il fallait déterminer sur quels critères, on devait déterminer quel projet est meilleur qu'un autre le tout composé avec un jury qui pourrait être composé des encadrants. Cependant, le coût du matériel nécessaire doit être "très raisonnable".
Enfin, on a parlé sur la manière de promouvoir la journée. Pour la promotion, on s'est convenu de la faire via des affiches dans le Hall de l'école, sur Internet, sur les réseaux sociaux.
Présentation du projet
Objectif
Je dois imaginer l'organisation d'une JPO de la formation IMA dans le but de valoriser cette dernière.
L'organisation doit se faire à travers différentes actions que ce soit des animations à travers les projets de travail issus de la formation, parfois sous forme de shows, des conférences sur des entreprises ou des personnes qui sont liés directement au département IMA (entreprises partenaires ou anciens diplômés) ainsi qu'un concours sur un projet en lien avec la formation IMA.
La valorisation doit se faire auprès des élèves issus des autres départements de l'école pour montrer ce qu'on peut faire et devenir à travers cette formation.
Descriptif
Je dois préparer différentes actions pour valoriser la formation IMA au sein de l'école et vis-à-vis des élèves issus des autres départements de Polytech.
Parmi les événements possibles à organiser pour le département IMA, il y a celui de l'organisation d'une journée IMA au sein de Polytech Lille. Ce type d’événement se fait en général au sein même des étudiants de Polytech Lille, quelque soit leur département. Les étudiants qui ne sont pas en IMA découvrent des projets réalisés par les étudiants IMA et profitent des animations présentent dans le Hall. Par exemple, participer à un jeu en ligne ou encore faire des courses de robots. Dans ce type d'action, il est rare de voir des entreprises ou des étudiants présents au sein de Polytech Lille dû notamment à une promotion de la journée IMA faite seulement en interne à l'école et non à l'extérieur de l'école que ce soit envers des étudiants, des élèves ou des entreprises.
Pour les conférences, il faut prévoir dans un premier temps avec l'administration de l'école s'il est possible de réquisitionner des amphis pour la journée. En effet, si ce n'est pas possible, il faut trouver une autre solution afin que des entreprises partenaires ou des anciens diplômés puissent s'exprimer, par exemple via des stands dans le Hall. S'il est possible d'avoir des amphis, on cherche à prendre contact avec des entreprises partenaires ou des anciens diplômés au département qui seraient intéressés à intervenir dans des conférences. Les recherches peuvent s'effectuer à partir du bureau d'administration du département IMA, de l'association des élèves ingénieurs à Polytech, sur Internet ou encore sur les réseaux sociaux. Il faut aussi gérer les horaires des conférences et aussi sur la venue des intervenants.
Pour l'animation dans le Hall, il peut se faire à travers des stands qu'il faut mettre en place. L'animation doit valoriser les créations et les projets des élèves IMA de cette années ainsi que des années précédentes. Les stands seront composés d'expositions de projets IMA sur lesquels j'aurais travaillé. Concernant les projets exposés, ils seront choisis par moi après avoir lu vu les prototypes et les "pages Wiki" de ceux des années précédentes, pour déterminer lesquelles mettront le plus en valeur notre département. Ces projets IMA doivent être, de préférence, presque terminés. Les projets sur lesquels je vais travailler :
"Matrice de LED 3D" (IMA4 2012/2013 - Matthias De-Bie / Pierre-Jean Petitprez)
"E-Theremin" (IMA4 2014/2015 - Louis CHAUCHARD / Romain IMBERT)
"Dé électronique communiquant" (IMA4 2014/2015 - Corentin DUPLOUY / Méhdi ZEGGAI)
Pour la mise en place d'un concours, il doit se faire sur un projet en rapport avec la formation IMA. Le concours serait destiné aux élèves de Polytech qui ne sont pas en IMA. Le but étant pour l'étudiant lorsqu'il participe à ce concours, de devenir un "étudiant IMA".
Pour la promotion de l’événement, elle passe par une communication interne à l'école avec des affiches ainsi qu'une communication externe via le site de l'école, Internet ou encore les réseaux sociaux.
Matériel à utiliser
Le matériel nécessaire au projet : les prototypes ainsi que les programmes composant chaque projet sur lequel je vais travailler.
| Matériel | Quantité requise | Commentaires |
|---|---|---|
| Plaques de plexiglas | 5 | (à part Gotronic, aucun magasin ne le propose) [1] |
| Réseau de 8 transistors ULN2803A | 4 | Mouser [2] |
| Résistance 1kohm | 25 | MAGASIN POLYTECH |
| Résistance 10kohm | 75 | MAGASIN POLYTECH |
| AOP 74HC574 | 15 | Mouser [3] |
| AOP 74HC138 | 4 | MAGASIN POLYTECH |
| Condensateur 22pF | 5 | MAGASIN POLYTECH |
| Condensateur 1uF | 25 | MAGASIN POLYTECH |
| Condensateur 10uF | 4 | MAGASIN POLYTECH |
| Condensateur 100uF | 3 | MAGASIN POLYTECH |
| Reseaux de résistance 10kohm | 5 | farnell [4] |
| Transistor | 25 | farnell [5] |
| Microcontroleur MBED | 1 | RS [6] |
| Supercondensateur | 4 | Mouser [7] |
| LED IR | 6 | RS [8] |
| LED | 15 | MAGASIN POLYTECH |
| Mini moteur électrique | 3 | gotronic [9] |
| support d'AOP | 15 | MAGASIN POLYTECH |
| E-theremin (projet IMA4 2014-2015) | 1 | MAGASIN POLYTECH |
| Arduino UNO | 1 | MAGASIN POLYTECH |
| Raspberry PI | 1 | MAGASIN POLYTECH |
| BreadBoard | 1 | MAGASIN POLYTECH |
| Dé électronique communicant(projet IMA4 2014-2015) | 1 | MAGASIN POLYTECH |
Avancement du projet
Matrice de LED 3D
Semaine 1 à 3
Lors d'un entretien avec Mr. Flamen , je lui ai exposé les propositions que j'avais pour ce projet. Ces propositions consistaient à la mise en place d'une carte reliant la matrice avec l'ensemble du système électronique via une "nappe informatique" ainsi que la mise place d'une protection de l'ensemble du prototype. Mr. Flamen m'a répondu que mes propositions allaient dans le bon sens et m'a ainsi expliqué ce que j'allais faire. Ceci passe par la création d'une carte électronique via le logiciel EAGLE. Ce dernier m'a été conseillé par Mr. Flamen par rapport à son utilisation plus facile que par rapport au logiciel Altium Designer. Le travail sur le schematic de la carte électronique est dans le dossier ci-dessous (Logiciel EAGLE).
La carte électronique doit permettre l'adressage des informations déstinées aux LEDs. Cet adressage se fait au niveau des cathodes pour un mémé étage et les anodes pour déterminer l'étage. Il y a une partie de la carte électronique qui s'occupe du démultiplexage des circuits intégrés permettant ainsi l'adressage des informations déstinées aux LEDs au niveau des cathodes. De plus, la partie, qui s'occupe du démultiplexage des circuits intégrés, est reliée, via une liaison d'un bus de données, à une autre partie de la carte électronique, consacrée à la connexion de l'Arduino. Au niveau de chaque démultiplexeur, sont reliées des capacités de découplages permettant ainsi l'adressage des données aux différents circuits intégrés (les Démultiplexeurs) ainsi que de limiter le courant passant dans les diodes et éviter une usure de celles-ci.
Cependant, après avoir observé mon travail sur le schématic, les encadrants et moi même avions vérifié si la carte électronique de la matrice faite par l'ancien binome de ce projet fonctionnait toujours, et ce fut le cas. Je ne l'avais pas testé suite à ma première discussion avec M.FLAMEN qui m'avait dit de retravailler sur la carte électronique faite auparavant.
Semaine 3 à 5
Sur l'image ci-dessus, est présentée la carte électronique conçue pour la matrice de LED (qui est ici juste en dessous de la carte électronique). Une des principales différences entre la carte électronique et mon schématic se trouve sur la non-présence de capacité de découplages au niveau de chaque démultiplexeur.
L'objectif de mon projet par rapport à ce prototype est de le présenter sur un stand. J'avais pensé à mettre en place une animation sur la matrice. Le binôme qui avait travaillé sur ce prototype, avait mis en place un jeu sur la matrice "SNAKE 3D". Cependant, par rapport à l'objectif de le présenter dans un stand, j'ai pensé qu'il serait mieux de montrer des animations visibles par tout le monde en même temps via des programmes informatiques sur Arduino.
Concernant les animations, après avoir tenté à faire des animations tels qu'une fonction sinusoïdale avec rotation en z ( on effectue une fonction sinusoïdale simple où on peut régler le temps, la période ainsi que les autres variables et de l'appliquer avec une rotation suivant l'axe z) ou encore un feu d'artifice (on lance aléatoirement une fusée dans la matrice. Celle-ci en arrivant au sommet de la matrice et "explose" en plein de débris qui eux sont attirés par la gravité - le bas de la matrice).
Cependant lorsque j'ai effectué les tests sur la matrice, il n'y avait aucun résultat. Suite à cela, j'ai décidé de recréer une autre animation.
Semaine 5 à 7
J'ai voulu mettre en place un rideau de pluie où les leds s'allument du dernier étage - étage le plus haut de la matrice et que les leds de chaque étage en dessous s'allument jusqu'à atteindre le sol - étage le plus bas. Cependant lors des tests sur la matrice, soit il y avaient des erreurs de compilation soit le programme ne fonctionnait pas comme souhaité.De plus, je commençait à accuser beaucoup de retard sur l'ensemble du projet. Je pris la décision de suspendre la partie informatique du projet afin de travailler sur les autres projets. Suite à cette décision, j'ai transmis la matrice à Mr. Flamen afin qu'il intègre le circuit imprimé à cette dernière.
Semaine 13
Suite au travail effectué par M. Flamen voici la nouvelle configuration de la matrice :
Comme on le constate sur les images ci-dessus, la matrice n'est pas terminée. En effet, la partie de la carte arduino n'a pas encore est installée par rapport au nouvel circuit imprimé. Sur la photo de droite, on voit sur le circuit imprimé d'un coté les 64 pistes menant aux cathodes de chaque led (sur chaque étage, il y a 64 leds). Tandis que de l'autre côté, on voit les 8 pistes menant aux anodes répartis sur les 8 étages de la matrice. (une anode sur chaque étage de la matrice).
E-theremin
Semaine 2
Concernant le projet, j'ai eu un retour de Remi IMBERT, qui a travaillé sur ce projet en 2014/2015. Sur ce retour, il a abordé notamment de ce qu'il restait à faire sur le projet. Rémi IMBERT m'a informé qu'il y avait principalement à travailler sur l'émulation de la souris, c'est à dire la communication entre le thérémin et l'application Xwindow. D'après toujours Rémi IMBERT , le problème concernait la transformation de la variation de la fréquence émise par le thérémin en une tension qui pouvait être traitée par l'arduino et donc l'application Xwindows. C'est sur cette partie que je travaillerais durant ce projet.
Semaine 5
Pour cela, je propose la solution d'un convertisseur fréquence-tension (ou redresseur). Ce convertisseur est constituée de deux capacités C1 et C2 de, respectivement 330 pF et 10 uF, d'une diode passante 1N4148 et de trois résistances R1, R2 et R3 de, respectivement, 3.3kohms, 10kohms et de 22 kohms.
Pour faire fonctionner ce convertisseur fréquence / tension, j'ai mis en signal d'entrée un créneau d'amplitude de 10Vpp, c'est à dire soit tantot +5V soit -5V. Le couplet R1 / C1 représente un filtre passe haut et sa constante de temps doit être très inférieure à la plus petite période qui arrivera à son entrée. De cette façon là, la tension évolue en pics d'amplitude 10V aux bornes de C1.
A l'oscilloscope, la surface d'un pic n'est déterminée que par la constante de temps R1 * C1. La surface du pic ne dépend donc pas de la fréquence du signal d' entrée.
La diode D1 ne laisse passer que les pics de tension positive. R2, R3 et C2, représantant un filtre passe bas, créent une tension continue moyenne. En effet, étant donné que la surface d'un pic est constante, la tension continue moyenne est proportionnelle à la fréquence des pics, donc à la fréquence du signal d'entrée. R3 permet, ainsi, à C2 de se décharger, sinon D1, R2 et C2 formeraient un détecteur de crête (utilisé notamment dans la démodulation d'amplitude).
Sur la photo ci-dessus, nous voyons le montage du redresseur relié à un générateur en entrée et à un oscillateur en sortie. Au niveau de l'oscillateur, nous observons deux signaux :
- le signal jaune en créneau issu du générateur (Chaîne CH1)
- le signal bleu représentant l'amplitude, ou la tension, du signal (Chaîne CH2)
Afin de déterminer la plage de tension à utiliser pour la suite du projet, on fait une série de mesures en faisant varier la fréquence de 20 Hz à 20 kHz. En effet, les sons audibles pour l'être humain est compris entre 20 Hz et 20 kHz. On obtient les résultats suivants ci-dessous.
On constate que la relation entre la fréquence et la tension via le redresseur, est proportionnelle quelle que soit la fréquence.
Semaine 6 à 7
L'objectif de convertisseur fréquence / tension est de l'utiliser en vue d'une idée que je propose pour le thérémin. L' idée est mettre en place une antenne horizontale qui permettrait de gérer le volume. En effet, le binôme précédent avait conçu ce thérémin avec qu'une seul antenne verticale qui générait le son. Le binôme n'avait pas abordé la partie du volume.
A travers cette antenne horizontale, je proposai de le relier avec un mélangeur et du convertisseur fréquence / tension. Puis, cet ensemble serait raccordé avec la partie de l'antenne verticale via un multiplieur dont la sortie donnerait sur le haut-parleur.
Par rapport à l'image ci-dessus, c'est la partie du contrôle de volume que je proposai à mettre en place.
Cependant, suite à ma proposition formulée, Mme. Pichonat m'a conseillé une autre solution qui consiste à utiliser un système avec Arduino + Photorésistance.
Le système consiste à utiliser une photorésistance afin de détecter la quantité de lumière. Les données sont ainsi modifiées non pas par des antennes comme pour un Theremin classique, mais en modifiant, par nos mouvements, la quantité de lumière reçue. Le changement de tension déterminera la fréquence de la note jouée.
Pour le réaliser, je vais utiliser un Haut-Parleur, une photorésistance, une résistance 10KOhm, une carte Arduino Uno (Référence Polytech Lile : UNO8). Le systeme se conçoit de la manière suivante:
Cependant, les encadrants ne souhaitaient pas que j'aborde le sous projet via un Arduino mais plutôt de revenir vers à theremin avec 2 antennes: une verticale, représentant le son, correspondant à ce qu'avait fait le binôme précédant et une horizontale, celle que je dois concevoir, représentant la tonalité de ce son.
Semaine 8 à 9
Usuellement, la conception d'un théremin se fait de la façon décrite sur le schéma fonctionnel du thérémin. Cependant, par rapport à ce qu'avait fait le binôme précédent, on a pour le thérémin la configuration ci-dessous:
La zone encerclée en rouge correspond à ce qui à été fait par le binôme précédent. La zone encerclée en vert correspond à la partie du thérémin à réaliser.
Par rapport à la configuration du théremin représentée ci-dessus, je vais créer une carte électronique composé de toute la zone encerclée en vert ainsi que d'un amplificateur commandé en tension et d'un additionneur. La représentation du théremin deviendrait la suivante :
La zone encerclée en noire correspond à la partie que je devrais concevoir sur la carte électronique.
La présence de l'amplificateur commandé en tension est d'éviter de mettre un fil en "plein milieu" de la carte électronique déjà conçue et de privilégier une connexion entre les deux cartes électroniques via la sortie de l'amplificateur commandé en tension de la carte électronique déjà conçue et une des entrées de l'additionneur qui sera présente sur la carte électronique que je vais concevoir.
Vacances de Paques à Semaine 10
Le schématic de la carte eléctronique est représentée ci-dessous :
Dans la partie Oscillateurs se trouve un oscillateur qui génère une fréquence variable issue de l'antenne ainsi qu'un oscillateur qui va générer une fréquence fixe (ici, fréquence de réference - voir schéma du théremin plus haut dans le sous-projet).
Ces deux signaux (de l'ordre de plusieurs kHz) vont ensuite être implantés dans un mélangeur afin d'obtenir à la sortie de celui-ci, la somme de ces signaux ainsi que leur différence.
L'oreille humaine ne pouvant distinguer que des sons compris entre 20 Hz et 20 kHz, un filtre de type "passe-bas" doit être placé à la suite du mélangeur afin de ne garder que la différence des deux signaux. Selon les signaux choisis, la différence devrait être comprise dans la bande de fréquence audible par l'oreille humaine. Pour la gestion du volume, on retrouve à peu près le même principe. Seul le filtrage à la sortie du mélangeur sera différent. En effet, ce ne sera plus un filtre "passe-bas ", mais un convertisseur "fréquence-tension".
Enfin, on met en place un additionneur afin de récupérer les tensions des signaux issues des deux cartes électroniques. Un fil de connexion sera mis en place pour assurer la liaison entre la sortie de la carte électronique déjà établie et une des entrées de l'additionneur. La sortie de cet additionneur sera relié à un Haut-Parleur.
Je propose le PCB pour la carte Thérémin ci-dessous :
La carte est en attente pour savoir elle peut être conçue.
Semaine 11
La carte n'a pas été invalidé dû à notamment à des distances entre une piste et un pin trop faibles sur la carte électronique ainsi qu'à la largesse de certaines pistes et à quelques distances jugées trop petites entre 2 composants. Cependant, les encadrants et Mr Flamen avaient notés la bonne organisation du placement des composants sur la carte PCB.
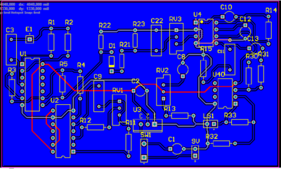
J'ai donc repris mon schéma PCB afin de faire les modifications nécessaires et voici ci-dessous le PCB que je propose pour le thérémin :
Semaine 12
La carte a été conçue. Ci-dessous, on peut les cotés "Top" et "Bottom" de la carte.
J'ai effectué une commande de certains composants qui me manquent au magasin Polytech et je suis ainsi en attente de ces composants.
Semaine 13
Après avoir reçu les composants du magasin électronique de Polytech et avoir acheté des composants à Sélectronic (magasin spécialisé). La carte électronique soudée est représentée ci-dessus :
Dé électronique communicant
Semaine 1 à 3
Concernant le projet, j'ai eu une discussion avec Corentin DUPLOUY, qui a travaillé sur ce projet en 2014/2015. Au cours de cette discussion, nous avons abordé notamment de ce qu'il restait à faire sur le projet. Corentin m'a informé qu'il y avait éventuellement à refaire la carte de multiplexage, fonctionnant déjà, mais de trop grande taille pour être inséré à l'intérieur du dé. De plus, il m'a informé qu'il avait réalisé des liaisons filaires entre chaque face mais que le prototype n' était pas vraiment optimisé. C'est sur cette dernière information que je vais me concentrer principalement car dans un objectif de montrer sur un stand comment le dé a été confectionné, il faut montrer toutes les caractéristique de celui-ci et donc la carte de multiplexage.
En récupérant le prototype, j'ai constaté, comme m'avait prévenu Corentin DEPLOUY, que les liaisons entre le dé et les cartes électroniques, qui le compose, étaient manquantes. Lors de leur présentation vidéo l'année dernière, Corentin DEPLOUY et Mehdi ZEGGAI avaient utilisé des câbles "pinces crocodiles / pinces crocodiles". Pour ma part, j'ai opté pour des liaisons avec des câbles filaires "femelles / femelles". Ce système est pour l'instant provisoire par rapport au temps restant pour le projet comme le montre la photo ci-dessous.
J'ai opté pour cette option car, comme on peut le constater sur la photo ci_dessus, les dimensionnements des deux supports électroniques et du dé ainsi que des fils de connections reliées définitivement ne permettaient pas de mettre tout les composants de ce prototype à l'intérieur du dé. De plus, le but est de montrer le projet sur un stand. Cela signifie que l’intérêt est de montrer la conception de ce prototype. L'avantage avec les câbles filaires, c'est qu'ils permettent de faire passer les courants entre les différents potentiels des composants et qu'ils qu'ils n'étaient pas nécessaire à commander chez des fournisseurs extérieurs à l'école.
Concernant les programmes informatiques installés par le binôme précédant, je considère qu'ils sont très intéressants pour des animations visibles sur un stand. En effet, le jeu du morpion ou encore le contact sont des animations qui montre ce qu'on peut faire avec le prototype tout en le montrant à tout le monde. Il faut cependant que je les teste.
Semiane 8
Etant donné que les cartes électroniques conçues ont des dimensions trop grandes pour être inséré dans le Dé "fermé", je vais refaire les cartes de la configuration suivante :
Semaine 9 à Vacances de Paques
On a une carte MUX composée d'un AOP, de trois réseaux de transistors et deux trois réseaux de résistances. Une autre carte composée du microcontrôleur MBED, du capteur touche, d'un ADXL345 et une carte composée des piles du MBED.
Le schématic de la carte MUX :
Semaine 10
Je propose le PCB suivant pour la carte MUX du dé. Il a la particularité d'être de dimensionnement inférieur à celui d'une face du dé. En effet le dé est de dimensionnement 70 mm * 70 mm tandis que ma carte à un dimensionnement 63 mm * 53 mm. Ainsi, la carte pourra être inséré dans le dé. Les dimensionnements de la carte conçue l'année dérnière étaient supérieurs à ceux d'une face du dé. Cependant, lors de la compilation, on me signalait une erreur sur une raison que j'ignore .Cette erreur dit : "The FILM is too small for the PCB". J'essairerai d'avoir des explications sur cette erreur avec les encadrants.
Semaine 11
En début de semaine, j'ai envoyé à Mr Boé. le dossier concernant cette carte pour qu'il puisse m'expliquer la signification de cette erreur. Puis, lors de la session hebdomadaire du projet, on a vu ensemble ce qu'il n'allait pas. Il m'a expliqué que j'avais inversé les surfaces de routage par rapport aux réseaux de resistances R1, R2 et R3 sur le PCB. En effet, le routage des réseaux de résistances doit se faire sur la surface "top" (piste de couleur rouge) et non sur la surface "bottom".
Suite à ces explications, je lui ai dit que j'allais inversé les surfaces de routages de toutes les pistes de la future carte électronique afin d'éviter une modification du placement des composants sur le PCB et permettre ainsi de conserver les dimensionnements de la carte ainsi que de ne pas perdre trop de temps. Mr Boé a acquiescé cette idée.
Aprés avoir inversé les surfaces de routages pour les piste on obtient le PCB suivant :
J'ai envoyé ainsi une demande de tirage pour la carte.
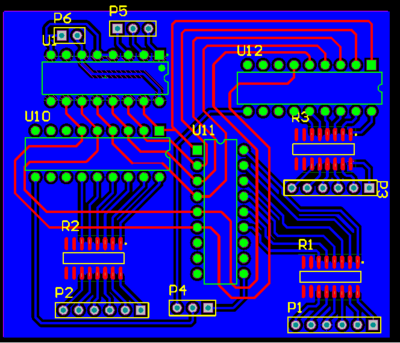
Semaine 12
La carte à été tirée, après plusieurs tentatives de tirage de cette carte. En effet, le logiciel de l'imprimante à carte électronique n'arrivait pas à "faire une connection électrique entre une piste et un pin".
Ci-dessous, les cotés "Top" et Bottom" de la carte électronique.
J'ai effectué une commande au magasin Polytech et je suis en attente des composants que constitue cette commande.
Semaine 13
Après
Conférences
Semaine 1 à 4
Lors d'un entretien avec Mme. Pichonat et M.Boé, nous avons discuté à propos de mon idée sur la théorisation à mettre en place des conférences lors d'une journée IMA. En effet, étant donné qu 'il n'y a pas de date précise pour la journée IMA, on ne peut qu'imaginer de quelle manière seront organisées les conférences. Au cours de cette discussion, nous avons abordé les points suivants : Sur quelle thématique pourrions nous imaginer ces conférences ? De quelle manière allions nous organiser ces conférences par rapport à cette thématique ainsi qu'avec quel type d'intervenant (étudiant, enseignant, personne issue du monde du travail...) C'est sur ces points que je devais répondre et proposer mes solutions.
Lors d'une discussion avec M. Boé, je lui ai parlé d'une idée par rapport à une thématique que serait "La Sécurité informatique" . Cependant, je n'avais pas d'idée par rapport à la manière de développer la thématique. Par rapport à cela, M. Boé me conseille de continuer à réfléchir mais de faire attention par rapport aux sujets abordés de la thématique. En effet, les sujets doivent intéressés et être accessible à tous les étudiants de Polytech et pas seulement aux étudiants IMA.
Puis suite à plusieurs réflexions faites, j'ai proposé, lors d'une conversation avec Mme. Pichonat, d'organiser des conférences sur la thématique "La sécurité vue des IMA" (pas obligatoirement cet intitulé). Par rapport à cette thématique, il y a un sujet qui porterait sur la sécurité informatique, un autre sur la sécurité électrique et un dernier sur la sécurité électronique. De plus, j'ai proposé à ce que les intervenants puissent être soit issus des entreprises partenaires avec la formation IMA, soit des anciens élèves diplômés de la formation IMA ou encore des enseignants de POLYTECH. Suite à cette conversation et à cette discussion, je devais continuer à approfondir mes idées.
Semaine 6
J'ai pris l'option d'aller voir l'"Association des Ingénieurs" afin de récupérer des informations sur ce que deviennent les anciens diplomés IMA dans la vie active. Pour cela, je suis allé rendre visite au bureau de l'"Association des Ingénieurs" à Polytech. Là bas, j'ai rencontré M. Quentin Delesalle, travaillant en tant que Chargé de missions au sein de l'Association des Ingénieurs de Polytech Lille. Au cours de cette rencontre, nous avons parlé du projet que je devais faire pour ce semestre et notamment de l'objectif voulu pour la partie Conférence. Je lui ai laissé mes coordonnées ainsi que les informations de ce j'aurai besoin pour mon projet.
Semaine 9
Suite à un entretien avec M. Delesalle, il m'a transmis un fichier rapportant sur ce que sont devenus les anciens diplômés du département IMA entre 2011 et 2015 comprises. A travers ce fichier, on apprend notamment ce que font ces anciens diplômés, dans quelle entité (entreprise, institut de recherche, en recherche d'emploi..), où ils travaillent ainsi qu'ou résideraient-ils actuellement. Ces données ne concernent que les anciens diplômés qui ont signalé leur situation actuelle à l'Association des Ingénieurs de Polytech Lille.
A travers ce fichier, on apprend aussi s'ils souhaitaient participer à différents initiatives proposés par l'Association des Ingénieurs de Polytech Lille.
Toutes ces informations sont contenues à travers le fichier que m'a transmis M. Delesalle dont, cependant je ne peux le mettre pour souci de confidentialité.
Vacances de Paques
Pour mettre en place cette théorisation de conférences, je commence par déterminer dans quel domaines travaillent les entreprises présentes dans ce fichier. Je décide de distinguer trois domaines qui définissent de la meilleur façon la formation IMA: Informatique, Electronique, Automatique/Electrique. Une même entreprise, par rapport à ce qu'elle fait, peut se trouver dans plusieurs domaines. Après des recherches sur les différentes entreprises présentes dans le fichier ci-dessus, j'ai abouti à la classification suivante :
Puis, par rapport au fichier qui m'a été transmis, j'ai "coché" les personnes qui à la fois travaillaient dans un des domaines que j'ai cité auparavant, à moins de 250-300 km de Lille (question de facilité pour intervenir à Polytech Lille) et qui sont favorables à participer à des initiatives proposées par l'Association des Ingénieurs. Ces personnes sont "cochées" selon le(s) domaine(s) de l'entreprise à laquelle elles travaillent. Ce système à été inséré dans le fichier qui m'a été transmis mais que je ne peux soumettre pour les mêmes raisons que précédemment:
Puis, par rapport à aux entreprises restantes suite à ce triage, je les classifie suivant leur(s) domaine(s) respectif(s) avec le(s) nom(s) de la (des) personne(s) qui travaille(nt) au sein de cette entreprise ainsi sur ce que propose cette dernière.
Enfin, je définis un mini-classement des entreprises qu'il faut contacter en prioritaire pour chaque domaine par rapport au thème que, toujours de manière théorique, je souhaite mettre en place : "La sécurité vue par le département IMA".
Ceci est mis en valeur avec le fichier ci-dessous :
Animation
Semaine 1 à 3
En vue de la théorisation d'une animation, je propose que cette dernière se base via un concours destiné à tous les étudiants de Polytech (quelque soit le département) sur un projet dit "IMA".
Le concours que j'ai pour l'instant en tête serait de créer une voiture avec un moteur électrique notamment et de la faire rouler sur une distance en ligne droite la plus longue que possible. Cependant, autre que la performance de la voiture, il y aura aussi l'esthétique de la voiture qui va compter dans ce concours. Ce concours serait présidé par un jury qui pourrait éventuellement être les encadrants du projet. Je propose de fournir à chaque participant d'un mini kit pour la création de leur voiture (voir lien ci contre) [10].
Cependant, cette idée n'a pas été retenu pour plusieurs raisons mais principalement par rapport au lien visible entre ma proposition et la formation IMA. En effet, mon idée se baser certes sur un mini moteur électrique des fils électriques de connections mais il n'y avait que peu d'électronique/informatique.
Semaine 4
Une proposition faite par Mme. Pichonnat était de faire une animation via Arduino sur des lances missiles (tourelles) ainsi que sur un autre projet IMA4 qui est travaillé en ce moment.
Suite à l'évocation de l'idée, j'ai informé Mme. Pichonat que l'utilisation d' Arduino ainsi que de la programmation des tourelles n'étaient pas du tout facile, surtout pour des étudiants qui ne "programme" que très peu, voire pas du tout. En effet, je venais de travailler sur un projet "Tourelle" en binôme et ce ne fut guère simple. Cette proposition, bien qu'elle comporte de l'électronique et de l'informatique, n'était sans doute la plus adéquate à organiser en vue d'un concours destiné à tous les étudiants de Polytech. Ceci fut abordé par M. Boé dans le même sens pour les raisons évoquées précédemment.
Semaine 5 à 7
M. Boé est parti de l'idée que j'ai faite de la voiture mais à travers un système de commande à distance avec LED Infrarouge. Cette proposition amène un minimum d'électronique/informatique et est accessible à n'importe quel étudiant de Polytech. Cette idée est tirée d'un concours proposé par M. Philippe VAUTHIER, enseignant au collège Raymond DEVOS de la commune d'HEM.
Fichier exemple animation Word Fichier:ProjetAnimation.odt
Ce concours partait du principe que l'école fournissait le matériel pour mettre en marche un système "électrico-électronique" fonctionne ainsi qu'un cahier des charges portant notamment sur la partie mécanique de la voiture, le déroulement de l'épreuve ainsi que sur les critères demandées par le jury.
Vacances de Paques
Par rapport au fichier exemple, j'ai décider d'alléger les conditions concernant la fiche de conformité du véhicule afin de laisser plus de liberté et d'imagination pour les participants de ce concours. J'ai affiché le schéma du circuit électronique du véhicule que les participants du concours devront concevoir en leur précisant que ces composant leur seront fournis. Concernant le déroulement de l'épreuve, à part quelques retouches, je ne me suis pas différencié du déroulement de l'épreuve par rapport au fichier exemple. Pour le jury, j'ai mis en place une évaluation basique pour les membres de ce dernier. Enfin, j'ai mis un systèmé de prix/récompenses pour les meilleurs véhicules.
Le cahier de charges du concours est décrit via le fichier ci-dessous :
Difficultés rencontrés
Au cours de ce projet, j’ai rencontré des difficultés techniques, notamment à travers la réalisation des PCB de mes deux cartes électroniques. En effet, pour celle de l’E-thérémin, elle devait se faire à travers plus d’une trentaine de composants nécessitant ainsi à une bonne organisation du placement et aussi concernant le routage des pistes de ces derniers. A ceci, on peut rajouter les conditions obligatoires à respecter sur le schéma PCB afin que l’imprimante puisse tirer la carte électronique telles que l’épaisseur des pistes et la distance entre un pin et une piste ou encore entre deux pistes. Pour le PCB de la carte MUX du dé, il y a eu les mêmes contraintes que la précédente. Cependant, en plus, il faut gérer le fait que les réseaux de résistances doivent être mis du coté top ce que j’ignorais avant qu’on me le signale. Pour remédier à ce problème, j’ai inversé les surfaces de routage des pistes afin de prendre en considération cette contrainte supplémentaire.
De même, au cours de projet, j’ai surtout connu des problèmes de gestion et d’organisation autour de ce projet. En effet, ce projet a la particularité de traiter cinq sous projets. Dès le début du projet, j’ai voulu travailler sur les cinq sous projets en même temps dans un objectif d’avancer toutes les semaines sur ces derniers. Cependant, cette méthode de travail a eu l’effet inverse. A la moitié du déroulement du projet, je travaillais sur tous les sous- projets mais il n’y avait pas d’avancée significative. Ceci m’a occasionné un retard très important et obligée à revoir ma méthode de travail.
Macro-planning
Lors d'un rendez-vous avec Mme Pichonat le 11/03, nous avons mis en place un planning des taches à réaliser pour définir les priorités de ce projet. Cette définition de priorité se traduit par l'ordre des sous projets sur lesquels je dois travailler.

