IMA4 2017/2018 P32 : Différence entre versions
(→Actionnement des moteurs à l'aide d'une fonction de commande LDR) |
(→Actionnement des moteurs à l'aide d'une fonction de commande LDR) |
||
| Ligne 528 : | Ligne 528 : | ||
Utilisation transistor mosfet : temps de commutation réduit. Diode pour ne pas endommager le transistor lorsque l'on cesse d'alimenter le moteur et qu'il se comporte alors comme un générateur en raison de son inertie. Résistance de de grille pour le mosfet à ne pas oublier. Faire petit schéma du montage. | Utilisation transistor mosfet : temps de commutation réduit. Diode pour ne pas endommager le transistor lorsque l'on cesse d'alimenter le moteur et qu'il se comporte alors comme un générateur en raison de son inertie. Résistance de de grille pour le mosfet à ne pas oublier. Faire petit schéma du montage. | ||
| − | Commande_moteur.png | + | |
| + | |||
| + | |||
| + | [[Fichier:Commande_moteur.png|500px|center]] | ||
| + | <center>''fig 14. Commande du moteur à l'aide de L'Atmega et de la PWM''</center> | ||
==== Programme de l'Atmega nécessaire à la commande des moteurs ==== | ==== Programme de l'Atmega nécessaire à la commande des moteurs ==== | ||
Version du 19 mars 2018 à 20:40
Sommaire
Présentation générale
- Titre : Tribute to Peter Vogel - musique cybernétique
- Description : Conception et réalisation d'une "oeuvre d'art" interactive sur le modèle des oeuvres de Peter Vogel.
Objectifs
Peter Vogel est un physicien allemand, décédé en mai 2017. Celui-ci consacra sa vie à la réalisation d'oeuvres cybernétiques. il attachait une importance particulière à l'interaction entre l'oeuvre et l'homme. Notre objectif est de rendre hommage a son travail. Pour cela, nous allons construire une sculpture munie de capteurs photo-sensibles qui permettront à l'usager d'altérer une séquence musicale qui serait émise grâce à des haut-parleurs.
Positionnement par rapport à l'existant
L'oeuvre de Peter Vogel est complexe. Nous utiliserons les moyens qui nous sont mis à disposition afin de lui être le plus fidèle. Notre oeuvre, contrairement à celles de Peter Vogel, sera centrée autour d'un micro-contrôleur.
Analyse du projet
Analyse de la concurrence
Notre projet est un hommage à Peter Vogel. Notre but n'est pas d'entrer en concurrence avec ce dernier, mais de construire une oeuvre originale dans laquelle son travail se reflètera.
Scénario d'usage du produit ou du concept envisagé
Deux étudiants passionnés de musique cherchent désespérément un moyen d’allier leur passion pour la musique à leurs connaissances acquises lors de la formation ima à polytech.
Ces derniers tombent par hasard lors de l’une de leur sorties culturelles à Dunkerque sur une exposition rétrospective de Peter Vogel, décédé en début d’année 2017.
Intéressé par ce travail atypique mêlant la dimension de temps représentée par l’interaction de l’utilisateur aux deux dimensions spatiales sur lesquelles se projette l’oeuvre, ils se renseignent sur son travail. Ils décident alors de rendre hommage à cet artiste en réalisant une sculpture interactive à leur manière. Ils décident de réaliser cette structure à l’effigie de l’école qui leur a apportée les connaissances nécessaires à la réalisation de ce projet.
Cette structure utilisera les ombres de l’utilisateur pour son fonctionnement afin d’être fidèle à péter vogel. Elle mêlera électronique musique et automatisme.
Kevin, étudiant dépressif en classe préparatoire sera alors heureux de découvrir aux portes ouvertes de l’école une expérience musicale interactive mettant en valeur la filière Ima. Il décidera alors de s’inscrire dans cette filière après ses concours.
Réponse à la question difficile
Comment assurer la sécurité de l'usager ? ( la structure étant continuellement alimentée)
- perimètre de sécurité.
- placer la structure derrière une vitre.
Préparation du projet
Cahier des charges
Choix techniques : matériel et logiciel
Partie matériel
La description du matériel nécessaire se fait en séparant notre oeuvre en plusieurs bloc fonctionnels :
Structure + Alimentation
- 2* Barres en Aluminium (à déterminer)
- 1* Alimentation PS1220N 12Vcc/2A [1]
Commande 1 : Photorésistances
- 20* Amplificateur opérationnel LM358N [2]
- 15* Résistances 68Kohm [3]
- 15* Photorésistances LDR04 [4]
- 12* Potentiomètres linéaires 100k [5]
- 15* Résistances 4,7Kohm [6]
- 15* Résistances 1Kohm [7]
- 15* Transistors NPN 2N3904 [8]
Commande 2 : Séquenceur Arduino
- 1* Socket Solder Trail [9]
- 1* Atmega 328p [10]
- 1* Led verte [11]
- 1* Résistance 330ohms 1/6th Watt Pth[12]
- 1* bouton poussoir [13]
- 2* Condensateurs découplages 10µF [14]
- 2* Condensateurs céramiques 22pF [15]
- 1* Régulateur de tension [16]
- 1* Cristal 16Mhz [17]
- 3* Female headers [18]
Oscillateurs + Haut parleur(VCO)
- 10* Résistances 1Kohm [19]
- 10* Potentiomètres linéaires 10k [20]
- 10* Résistances 100Kohm [21]
- 10* Condensateurs 10µF [22]
- 10* Transistors NPN 2N3904 [23]
- 70* Leds rouges [24]
- 2* Haut-parleur 2W [25]
Filtre Passe-bas
Partie mobile
- 2* Petits moteurs [29]
La méthode de contrôle des moteurs et les composants nécessaires sont encore à déterminer. Nous nous concentrerons sur cette partie en dernier. Cette fonctionnalité étant indépendante du reste de circuit, cela ne pose pas de problème.
MATERIEL NECESSAIRE AJOUTE
- 20* transistors N2222 ( commandes Atmega)[30]
- 1* Alimentation PS1220N 12Vcc/2A [31]
- 1 bouton poussoir qui permet de switcher entre le mode automatique et le mode manuel
- 4 diodes schotkky
- 4 transistors mosfet ( effet de champ)
- 3 résistances 10kohm
- 4 condensateur 1-100nF
Partie logiciel
Arduino IDE, Altium Designer, Atmega 328p Programmer
Liste des tâches à effectuer
1. Dimensionnement : Analyse de la puissance totale nécessaire et de la mise en cascade des différentes parties.
2. Simulation logicielle (LTspice) : phase de Test, vérification de l'étude théorique.
3. Réalisation des 8 oscillateurs
4. Réalisation de la commande basée sur les photorésistances
5. Conception de l'arduino Uno
6. Programme de contrôle séquencé des oscillateurs
7. Création du circuit de sélection (Commande manuelle/Commande automatique)
8. Réalisation + test du filtre RC à fréquence de coupure variable
9. Gestion de l'alimentation des LED
10. Alimentation de la partie moteur
11. Alimentation du Haut-parleur
12. Réalisation de la structure métallique
13. Soudure des différents blocs fonctionnels sur la structure + phases de test
Calendrier prévisionnel
Réalisation du Projet
Feuille d'heures
| Tâche | Prélude | Heures S1 | Heures S2 | Heures S3 | Heures S4 | Heures S5 | Heures S6 | Heures S7 | Heures S8 | Heures S9 | Heures S10 | Total |
|---|---|---|---|---|---|---|---|---|---|---|---|---|
| Analyse du projet | 8 | 6 | 8 | |||||||||
| Rédaction du wiki | 5 | 5 |
Prologue
Lorsque nous avions choisi le sujet nous ne savions pas exactement dans quoi nous étions en train de nous embarquer. Nous savions que Peter Vogel était un artiste cybernétique mêlant l'électronique à la musique dans le but de créer des œuvres interactives. C'était alors à nous de proposer une oeuvre qui, au-delà de son aspect technique, représenterait l'école.
Très vite notre choix de forme de la structure s'est portée vers le "P", logo officiel du réseau Polytech. Nous avons donc, en vue d'une présentation devant nos tuteurs, commencé à réfléchir aux différentes fonctionnalités qu'aurait notre sculpture. De cette réflexion est sortie une première ébauche de notre oeuvre :
Voici les différentes fonctionnalités que devait avoir notre sculpture selon notre première réflexion :
Les oscillateurs
Les oscillateurs sont la base même de notre oeuvre. En effet, ce sont eux qui vont produire le son lorsqu'ils seront alimentés. Il sont au nombre de 8 (équivalent à une gamme) et répartis tout autour de l'oeuvre. Il existe plusieurs manière de réaliser un VCO pour une une application audio. Notre choix s'est porté vers une solution simple proposée par un artiste anglais (Look Mum No Computer):
En travaillant dans la zone d'avalanche du transistor, il nous est possible de récupérer un signal triangulaire aux bornes de la capacité. Le potentiomètre permet à l'utilisateur de régler la tonalité de chaque oscillateur.
La commande des oscillateurs
Le but premier de notre oeuvre est d'introduire l'interactivité avec l'usager à la manière de Peter Vogel. Pour rappel ce dernier se servait de photorésistances afin d'utiliser l'ombre de l'utilisateur pour activer/désactiver certains sons/mouvements. La présence de photorésistances était donc indispensable.
Nous avons cependant décidé d'introduire un second mode de fonctionnement. Il sera alors possible de changer d'un mode à l'autre à l'aide d'un switch présent sur la structure même.
Commande n°1 : Circuit photorésistif
Dans ce mode, il sera possible pour l'utilisateur d'activer les notes comme un synthétiseur lorsque l'ombre de sa main ( ou d'une toute autre partie de son corps ) passera sur l'une des photorésistance. Comme vous l'aurez compris, chaque oscillateur aura son propre circuit de commande photorésistif. Il sera possible en théorie de faire plusieurs notes en même temps. La sculpture se présentera alors comme un clavier sans fil sur lequel le musicien jouera à l'aide de son ombre.
Commande n°2 : Le séquenceur
En musique, un séquenceur est un outil capable d'enregistrer et exécuter une séquence de commandes (par exemple une partition) permettant de piloter des instruments de musique électronique. Il ne produit aucun son par lui-même, mais sert à automatiser l’exécution d'une séquence musicale.
Notre but dans ce mode de fonctionnement est alors de faire jouer les 8 notes de manière séquencée. La séquence peut prendre plusieurs formes : sens trigonométrique, horaire et aléatoire. Le moyen le plus simple pour faire cela est d'utiliser un micro-contrôleur programmable (type Atmega328p). Ce dernier enverra alors, selon la séquence programmée, une tension de 5v à l'oscillateur concerné afin de l'activer. Il faudra prendre soin de programmer toutes les séquences voulu avant l'installation sur la structure. En effet, comme nous soudons tous les composants à la structure (comme nous l'impose l'oeuvre de Peter Vogel), il sera particulièrement difficile voir impossible de retirer l'Atmega pour le reprogrammer. Il sera donc judicieux de positionner l'atmega, et les composants lui permettant de fonctionner, sur une breadboard afin de vérifier son bon fonctionnement.
Une photorésistance sera présente sur le circuit pour changer le mode de séquençage.
Et les LEDS dans tout ça ?
Les leds présentes sur le schéma (formant les lettres de Polytech) seront commandées en même temps que les oscillateurs. Lorsqu'une note sera active, la lettre correspondante sera illuminée.
Le Filtre RC
Nous n'étions pas certains d'ajouter cette fonctionnalité au départ. En effet le filtre RC est un simple filtre passe-bas permettant de couper les hautes fréquences du son, provoquant alors un effet d'atténuation, d'étouffement. Nous pensions juste inclure ce filtre au circuit et de commander son activation/désactivation à l'aide d'une photo-résistance. Mais cela n'avait pas de grand intérêt, si ce n'est d'ajouter un fonctionnalité.
Puis nous avons pensé à une réalisation différente (encore une fois grâce au site de Look Mum No Computer). En effet, la fréquence de coupure étant définie par la valeur de la capacité et la résistance, celle si peut être modifiée si on change une de ces deux dernières valeurs. Réaliser une capacité variable est possible, mais bien plus compliqué qu'une résistance variable. Pour cette dernière, il suffit de mettre un potentiomètre ou... une photo résistance !
Le principe est simple, à l'aide d'un oscillateur basse fréquence on alimente une led blanche, qui clignotera à la fréquence de l'oscillateur. En mettant cette led en face d'une photorésistance, on récupère une résistance variant à la fréquence de l'oscillateur également. Cela fera "osciller" la fréquence de coupure dans une certaine plage de fréquence, produisant alors sur le son un effet oscillant.
Ce montage permet de faire un usage différent des photorésistances.
Partie Mobile : banderole
Afin d'ajouter la notion de mouvement (présente chez Peter Vogel comme sur l'oeuvre Shadow Orchestra), nous voulions créer une banderole défilante. Nous avons imaginé plusieurs petit panneaux portant des inscriptions défilants à l'aide de deux moteurs. Attachés par des chaines, ils seraient fixés à un système de deux pivots permettant le défilement.
Nous n'avons pas étudié cette fonctionnalité en profondeur, le temps de travail pour le reste étant déjà conséquent. Ce système peut être vu comme un "bonus" qui sera réalisé si l'aspect musical de l'oeuvre est fonctionnel.
Semaine 1
Avant de nous lancer dans les différentes simulations et réalisation, nous devions passer par une phase de réflexion. En effet, afin d'être en mesure de passer les commandes de matériel, il nous fallait réfléchir à chaque bloc fonctionnel et adopter la solution la plus appropriée.
Dans un premier temps nous avons élaboré une vue d'ensemble du système, avant d'étudier les blocs fonctionnels indépendamment :
Le bloc fonctionnel permettant d'alterner entre commande manuelle et commande séquencée est encore à déterminer.
Le choix des oscillateurs étant déjà fait, nous nous sommes donc penchés sur le circuit de commande photo-résistif.
Fonctionnement du circuit de commande photo-résistif
Après avoir analysé plusieurs solutions nous avons retenu celle-ci, en raison de sa simplicité et de la nature du signal produit, plutôt agréable à l'écoute :
rajouter la Diode sur le montage !
Le principe de ce montage est assez simple :
- La cellule photorésistive est associée à une résistance afin de former un pont diviseur résistif qui fournit une tension dont la valeur est fonction de l'éclairement.
- Le potentiomètre, monté en pont diviseur également, fourni une tension dont la valeur est ajustable et permet d'ajuster la sensibilité, c'est à dire de modifier le seuil de luminosité à partir duquel le montage entre en action.
- Nous disposons donc d'une part une tension dont la valeur dépend du taux d'éclairement, et d'autre part d'une tension dont la valeur est déterminée par la position du curseur de P1. Ces deux tensions sont comparées par l'AOP U1. Par exemple, si le potentiomètre P1 est en position centrale, la tension sur son curseur est d'environ 6V par rapport à la masse (la moitié de la tension d'alimentation générale). Lorsque la cellule photorésistive est plongée dans l'obscurité, sa résistance est très grande, la tension présente sur l'entrée non inverseuse de l'AOP est donc grande aussi, supérieure à la tension de référence qui attaque l'entrée inverseuse. La sortie de l'AOP est donc de 11V ( un peu moins que la tension d'alimentation de l'AOP) et le transistor Q1 conduit.
Si la cellule est éclairée, sa résistance ohmique chute énormément et la tension à ses bornes diminue en conséquence, suffisamment pour passer en-dessous du seuil de commutation. Dans ces conditions, la sortie de l'AOP passe à 0V (à 1V en réalité car le circuit n'est pas parfait), et le transistor se bloque.
Remarques :
- En l'absence de résistance R4, nous aurions une tension suffisante sur la base du transistor pour le mettre en conduction (car l'AOP a une tension minimale de sortie de 1V et non 0V). La résistance R4 forme avec R3 un pont diviseur résistif qui divise environ par 5 ou 6 la tension fournie par l'AOP. Quand ce dernier sort 1V, il ne reste qu'environ 200 mV sur la base de Q1, ce qui est insuffisant pour le faire conduire.
- Dans les montages que nous avons étudié, nous avons remarqué la possibilité d'ajouter une boucle de contre réaction. Cette dernière permettrait de gérer la transition passant/bloqué du transistor. En effet en jouant sur le taux de contre réaction, on peut faire travailler l'AOP plutôt en mode comparateur (transition brutale) ou en mode amplicateur (transition progressive). Dans notre cas, nous voulons une transition brutale, atteinte à l'aide d'une résistance élevée sur la boucle de contre réaction. Supprimer cette boucle revient à imposer une résistance quasi-infinie, et convient donc dans notre cas.
Semaine 2
La fonction mélangeur
L'objectif avec cette fonction est de créer une petite table de mixage. Celle-ci sera rudimentaire et n'inclura qu'un unique mélangeur.
Ce mélangeur a pour but, comme son nom l'indique, de mixer les signaux issus des oscillateurs afin d'être ensuite amplifiés avant d'attaquer l'unique haut-parleur de notre montage.
La synoptique du circuit de la figure 3 indique que l'oscillateur est directement relié au haut-parleur. Un tel montage aurait été viable si nous avions un haut-parleur par oscillateur.
Ce n'est pas le cas d'où l'intérêt de placer un mélangeur entre les oscillateurs et l'enceinte .
Voici le schéma de principe du mélangeur que nous utiliserons.
L'équation du montage est la suivante :
Si on souhaite avoir un gain identique pour chaque piste, chaque coefficient
aura pour expression:
Ainsi, en posant
on obtient :
On obtient donc en sortie de notre mélangeur un signal formé par la somme des 8 signaux de nos oscillateurs.
Pour l'instant l'amplitude du signal Vs est assez imprévisible. Il faut choisir judicieusement R et R' de façon à ce que le signal Vs ne soit ni trop faible si un seul des oscillateurs est en régime de fonctionnement, ni trop grand si tous les oscillateurs fonctionnent en même temps. Il sera éventuellement nécessaire de placer en sortie de cet étage un autre montage inverseur de gain égal à -1 pour "réinverser" le signal.
La commande manuelle/automatique
Nous l'avons brièvement expliqué dans le prologue du projet. Notre désir est de pouvoir faire fonctionner le circuit soit en mode manuel, à l'aide des capteurs, soit en mode automatique. Pour ce dernier cas, l'Arduino permettra de faire la commande de chaque oscillateur.
Voici le schéma décrivant la commande d'un unique oscillateur :
Les éléments 1, 2 et 3, encore indéterminés pour le moment, serviront de dispositifs bloquants les signaux ou les laissant passer. Lorsque le buffer n°1 est passant, le montage est en mode manuel. L'utilisateur peut actionner à sa guise les oscillateurs de son choix à l'aide des photorésistances. Lorsque le mode automatique est activé, le buffer n°1 est nécessairement bloquant et le buffer n°2 peut alors passant. Précisons que dans ce cas, les 8 buffers n°2 sont "susceptibles" d'être passants, tandis que les 8 buffers n°1 sont bloquants. L'Arduino doit donc actionner, selon le programme téléversé, les 8 oscillateurs du circuit.
L'élément 3, pour l'instant un transistor, servira simplement de commande de l'oscillateur. Le transistor doit fonctionner en commutation pour remplir la fonction voulue, en alternant les modes bloquants et passants. Lorsque la tension sur la grille est suffisante, le transistor est passant et inversement lorsque la tension sur la grille est insuffisante.
Semaine 3
Réalisation de l'oscillateur
Nous avons entrepris cette semaine de tester l'oscillateur avec utilisé en mode avalanche. Le schéma ci-dessus refait état du schéma de la figure 1.
A l'oscilloscope, on observe en voie A un signal composé d'une tension continu d'environ 10 volts et un signal en dent de scie résultant de la charge et de la décharge brutale du condensateur à travers le transistor.
Nous avons ici choisi des valeurs bien spécifiques pour R et C. On constate qu'en modifiant la valeur de la capacité, la fréquence du signal est abaissée ou augmentée. Plus la capacité a une valeur élevé, plus le son sera grave ( le condensateur se décharge plus lentement : la période du signal est donc plus grande). Inversement, en utilisant un condensateur de plus faible valeur, le son produit est plus aigu. En réalité, en ajustant soit la valeur de R soit la valeur de C, on modifie la constante de temps et concomitamment la période du signal.
Quelques observations qui nous semblent pertinentes :
- Nous ne pouvons faire fonctionner ce circuit avec tous les transistors. Certains ne semblent pas en effet supporter ce genre de traitement.
- Lorsqu'un haut-parleur est placé aux bornes de la capacité, le signal qui l'attaque ne permet pas de produire le moindre son. La composante continue du signal serait-elle en cause ? Le signal est d'amplitude trop faible ? Les étudiants n'ont pas bien lu leur cours d'électronique ?
Remarque : l'amplitude du signal était trop faible, ce qui explique pourquoi nous n'entendions aucun son.
Semaine 4
Tests oscillateurs
(à compléter Antoine !) Cette semaine nous avons entrepris de faire les soudures "à la Peter Vogel" pour notre oscillateur. Les tests étaient concluants mais nous nous sommes rendus compte qu'il serait nécessaire un amplificateur de puissance en sortie d'étage ( ou plutôt en sortie de l'étage du mélangeur). Le signal obtenu est trop faible et presque inaudible, d'où la nécessité d'amplifier le signal triangulaire.
Tests circuit de commande
Cette semaine nous avons testé le circuit électronique dont le synoptique est donné à la figure 4.
La première étape à réaliser avant de réaliser le circuit fut de tester certains composants. Le composant qui permet d'activer le circuit est la photo-résistance (LDR), dont la résistance équivalente varie selon l'intensité de lumière à laquelle elle est exposée. Le circuit électrique dont nous nous sommes inspirés pour réaliser notre projet considère que la LDR est exposée soit à la lumière du jour, soit à l'obscurité de la nuit. La variation de lumière est donc très importante (quelques centaine d'ohms à plusieurs centaines de milliers.).
Or notre circuit est constamment exposé à la lumière. Il faut simplement qu'une personne passe sa main devant le spot pour que la LDR ne soit plus éclairée. Mais il y a toujours un peu de lumière parasite et la variation de lumière sur la LDR est donc très faible; de façon concomitante la plage de variation de la résistance est relativement réduite.
Par conséquent, le pont diviseur de tension en aval de l'AOP doit être calibré à partir de la plage de variation de la photo-résistance. En première approximation, nous avons constaté que la résistance Rvar de la LDR variait entre 150 et 1000 ohms. La résistance R1 ( voir fig. 4 ) doit donc être suffisamment faible pour que la tension présentée sur l'entrée non-inverseuse de l'AOP puisse être comparable à celle obtenue grâce au potentiomètre.
Si R1 >> Rvar (quelque soit Rvar dans sa plage de variation) alors la tension V+ sur l'entrée non-inverseuse est proche de 0. Ce qui rend la comparaison avec V- impossible.
Pour notre test, nous avons donc choisi une résistance R1 de 390 ohms. Ce qui permet, après calcul, d'obtenir une tension V+ variant entre 3V et 7V selon que la LDR est illuminée ou non. Il faut ensuite régler le potentiomètre de façon à ce que la différence entre V- et V+ soit toujours assez nette. Si la différence n'est pas suffisante, le bruit peut faire basculer successivement l'AOP d'un état de saturation à un autre. On retrouve alors en sortie de l'AOP un signal en créneau, alternant entre 12V et 0V.
La deuxième partie du circuit en sortie d'AOP est composée d'un deuxième diviseur de tension. Nous avons déjà parlé ci-dessus, celui-ci permet de faire en sorte que la tension Vbe soit de 200mV ( transistor bloquant) ou > 1V ( transistor passant). Cependant, nous nous sommes rendus compte que le résultat escompté n'était pas toujours au rendez-vous au fur et à mesure que nous exécutions nos tests. En effet, le circuit fonctionne convenablement lorsque la tension Vcc vaut 10V mais lorsqu'on augmente la tension VCC, le transistor est continuellement passant, et ce quelque soit la valeur de la sortie de l'AOP ( 1V ou 11V). C'est un point qu'il nous faudra éclaircir par la suite.
Autre problème à résoudre : lorsque le transistor est passant, le courant de base Ib est trop important. L'amplification induite par le transistor donne un débit trop important ( 140mA pour un seul circuit de commande alors qu'il nous en faut 8 !). Il faudra donc régler ce problème en veillant à ce que le courant Ib ne soit pas trop important et que l'amplification du transistor soit donc assez faible.
( Retour après quelques jours de réflexion)
Un début d'explication nous est apparu ... La Led n'étant pas connectée en série avec une résistance, la tension aux bornes de la diode était trop importante. Et le courant de collecteur n'était pas bornée par la présence d'une résistance en série avec la LED. Ainsi, pour réaliser correctement ce montage test, il nous aurait fallu calculé le courant optimale pour la diode et calibrer la résistance en série selon le courant désiré.
Après calcul, on trouve en première approximation
Vérification de notre "théorie"
> Résultats peu satisfaisants... Les tensions Vbe ne sont pas celles attendues et le courant Ic n'est pas de 20mA comme nous l'attendions, mais il n'excède pas les 80 mA, comme c'était le cas lorsque nous oubliâmes de placer la résistance en série. A creuser
Semaine 5
Atemga : multiplexage des sorties pour le mode automatique du circuit
A revoir .
L'Atmega est censé commander un à un chaque oscillateur lorsque le circuit est en mode automatique. Or nous avons 8 oscillateurs à commander. L'Atmega n'a pas suffisamment de sorties pour chaque oscillateur. Il nous faut donc utiliser un multiplexeur de façon à commander notre circuit.
(Schéma à ajouter ici, présentant les entrées et sorties de l'Atmega.)
Il nous faudrait donc 3 sorties pour choisir parmi les 8 oscillateurs lequel alimenter, deux sorties commandant les buffers selon le mode choisi et une entrée qui permet de choisir le mode ( automatique ou manuelle). ( schéma !)
Le CD405xB est un multiplexeur que nous pourrions utiliser. Sa fiche technique est donnée ci-dessous. [32] ( section 9.2 intéressante)
schéma commande LDR et oscillateur
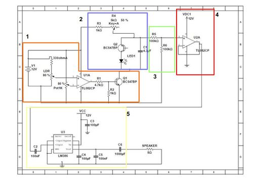
Ci-dessous est présenté le schéma ( avec des valeurs de résistance à revoir ) de commande d'un oscillateur par le biais d'un montage à LDR.
Le circuit présenté ci-dessus fonctionne bien mieux que le circuit de test dont nous avons longuement parlé dans la partie Tests circuit de commande . Le transistor NPN remplit correctement son rôle d'interrupteur et nous récupérons en sortie des deux étages un signal en dent de scie lorsque le transistor est passant.
Le schéma ci-dessus correspond à une utilisation en mode manuel uniquement, or notre objectif est de pouvoir faire fonctionner les oscillateurs en mode manuel et en mode automatique grâce à l'Arduino. Il nous faut donc insérer entre les deux étages du montage un circuit permettant de switcher entre les deux types de commande. ( voir section commande manuelle/automatique - figure 6 )
Après avoir ajouté cet étage permettant de changer le type de commande, nous devrons réaliser 8 fois ce circuit " à la Peter Vogel" en veillant à calibrer correctement les valeurs R7 et C1 de façon à obtenir 8 signaux dont les fréquences fondamentales soient celles d'une gamme complète !
Amplification du signal
Le signal en dent de scie récupéré en sortie de l'oscillateur doit être amplifié. En effet, lorsque nous branchions un haut parleur en sortie, aucun son n'était produit. Nous avons vérifié la présence effective du signal à l'aide du module TIMS présent dans les salles de TP.
Le but était donc de trouver un montage amplificateur audio simple afin de faire nos tests sur une ligne de commande. Après discussion, nous avons convenu que la solution la plus efficace serait d'utiliser un amplificateur hybride audio de type LM386. Le montage réalisé à été inspiré par cette vidéo.
En effet, comme nous devons souder nos composants "à la main" sur la structure externe, un amplificateur hybride nous permet de réduire le nombre de composants. Le schéma d’amplification se trouve ci-dessous, il se situera à la sortie du mélangeur ( voir Semaine 2 - fonction mélangeur ). Ici pour notre prototype de test, nous l'avons mis à la sortie d'un seul ensemble LDR/oscillateur (synoptique de la figure 9).
Rôle des différents composants :
- La capacité placée entre la broche 7 de l'amplificateur et la masse réalise en quelque sorte un "filtrage". Elle sert à assurer que le bruit provenant de l'alimentation ne passe pas dans le circuit amplificateur.
- La capacité de 1000µF en sortie de l'amplificateur élimine la composante continue du signal afin qu'elle n'aille pas vers le haut-parleur. Celle-ci pourrait endommager ce dernier.
- Sans la capacité de 100nF, le son ne serait pas audible. En effet lorsqu'on enlève celle-ci, on observe à l'oscilloscope (lorsque l'on injecte une source audio quelconque) qu'un bruit important s'ajoute au signal. Ce bruit, ayant une fréquence d'environ 2 Mhz, peut se filtrer grâce à la capacité et permet d'amener toutes les hautes fréquences indésirables à la masse.
Nécessité du pré-amplifcateur
Une fois l'amplificateur réalisé, nous y avons connecté la sortie de notre oscillateur et surprise : rien ne sortait !! Nous observions bien notre signal audio en sortie mais une fois que nous branchions l'amplificateur, ce signal disparaissait.
Nous avons retourné le problème dans tous les sens... puis avons demandé de l'aide à Thierry Flament. Le problème n'était pas si compliqué finalement, mais nous n'arrivions pas à mettre le doigt dessus. Nous avions remarqué que le courant débité par notre circuit était faible. Brancher l'étage d'amplification absorbait tout ce courant aplatissant alors notre signal et le rendant inaudible.
Il nous fallait donc appliquer la notion d'adaptation d'impédance à l'aide d'un simple montage suiveur. Les amplificateurs opérationnels (ici nous avons utilisé le TL092) ont généralement une impédance d'entrée infinie, et une impédance de sortie quasiment nulle. La meilleure façon de transmettre un signal, c'est d'avoir des impédances au "générateur" et au "récepteur" identiques. C'est dans ce cas que l'on transfère le maximum d'énergie.
Une fois l'étage de pré-amplification mis en place entre l'oscillateur et l'amplificateur, nous avons pu ajouter le circuit de commande LDR, afin d'obtenir une chaine de transmission complète. Nous avons établi le prototype qui constituera l'essentiel de nôtre projet : photo montage .
Semaine 6
transistors commandés par l'Atmega et reliés au montage LDR/oscillateur
Cette semaine nous allons reprendre le circuit de commande LDR couplé à l'oscillateur afin de vérifier si la commande de l'Atmega fonctionne correctement. Nous utiliserons un générateur délivrant une tension de 5V ( similaire à celle qui sera délivrée par l'Atmega sur ses ports de sortie ).
L'idée, toute simple, est de placer deux transistors entre l'étage de commande LDR et l'étage de l'oscillateur. Les bases respectives de ces transistors devront être connectés aux pins de l'Atmega.
D'après la figure 11, les transistors Tmanuel et TAuto pourront prendre plusieurs configurations différentes. Les bases de TManuel et Tauto sont reliées aux bons ports de l'atmega qui les commandent.
Dans la configuration de la figure 12, le circuit fonctionne de la même façon que sur le schéma de la figure 9. L'utilisateur est l'unique protagoniste et décide seul de l'activation/désactivation des oscillateurs, ie le transistor Tldr est passant/bloquant suivant que l'utilisateur passe sa main sur la photorésistance ou non.
Dans cette dernière configuration, les tensions en sortie de l'Atmega sont fixées à 0. L'oscillateur n'est pas activé si l'utilisateur passe sa main devant la LDR. Cette configuration est appliquée lors du séquencement effectué par l'Atmega. Si on souhaite obtenir un seul signal à la fois en sortie d'étage du mélangeur, il suffira donc d'ordonner à l'Atmega de bloquer les transistors Tauto de 7 circuits et de laisser passant le transistor Tauto d'un circuit comme c'est le cas ci-dessous. En configurant correctement l'Atmega on pourra donc, en alternant l'état des transistors Tauto, produire une petite gamme !
Considérations techniques
Le principe de commande des oscillateurs à l'aide de l'Atmega apparaît relativement simple à mettre en place. Certaines questions restent toutefois en suspens.
L'Atmega se charge d'effectuer la commande d'un nombre conséquent de composants. Même en considérant que toutes les Pins ne délivrent jamais en même temps du courant, il faut garder à l'esprit que le courant maximal absorbé par l'Atmega est de 200 mA et que chaque pin peut délivrer un maximum de 40 mA. Comme chaque pin est connectée sur la base des transistors de commande, le courant Ib est a priori très faible. Cependant, pour les transistors TManuel dont nous avons parlé ci-dessus, il est judicieux de tous les connectés à la même pin de l'Atmega, puisqu'ils sont tous activés/désactivés en même temps.
Il faudra donc veiller à ce que la somme des courants de base n'excède pas 40mA.
D'autre part, il faut connecter une petite résistance à la base des transistors de commande TManuel et TAuto. La tension en sortie des PINS de l'Atmega est de 5V ce qui correspond donc à une tension Vbe de 5V, ce qui est amplement suffisant pour faire conduire le transistor. Mais une telle tension peut aussi endommager le transistor ! La fiche technique indique que la valeur maximale de Vbe est de 5V... hélas l'exposition à des conditions d'utilisation limites peut menacer l'intégrité du composant.
On choisit, par exemple, une tension Vbe de 1V qui permette de faire conduire le transistor. Il faut maintenant dimensionner la résistance.
Voyons un peu, comment choisir judicieusement la résistance nous permettant d'obtenir une telle tension Vbe. Retour sur la figure présentant l'oscillo, le montage LDR, et les transistors de commande
Il faut que nous sachions quel est le courant nécessaire pour le fonctionnement de l'oscillateur, sur le schéma ci-dessus il faut donc déterminer la valeur Ic.
Connaissant cette valeur, celle du gain β donné par la datasheet du transistor, et d'après la loi reliant le courant de base Ib au courant Ic. On peut déterminer, à l'aide de la loi d'Ohm, la valeur de la résistance.
En injectant
dans la dernière équation on trouve :
On peut également "douter" du résultat que nous obtiendrons si nous mettions en pratique cette petite formule ( le gain n'est pas celui espéré, le courant Ib n'est pas négligeable vis-à-vis du courant Ib etc). Une autre approche consisterait à utiliser un potard à la place de la résistance. il nous suffirait de mesurer la résistance du potentiomètre pour laquelle la tension Vbe est égale à 1V. On remplace ensuite le potard par une résistance normalisée, on prendra éventuellement une résistance de valeur un peu inférieure de façon à s'assurer que le transistor soit bien passant lorsqu'on le souhaite. à tester .
Passer du mode automatique au mode manuel et inversement
L'Atmega assure la commande effective des oscillateurs de la façon décrite ci-dessus. Mais encore faut-il le lui ordonner ! Le dispositif que nous mettons en place pour changer de mode est un simple switch.
Semaine 7
Commande des moteurs
L'oeuvre de Peter Vogel n'a pas eu seulement trait à la musique et aux sons mais aussi au mouvement. Son oeuvre Shadow Orchestra en est l'exemple typique [33]. Le mouvement des moteurs est visible sur le mur où l'on distingue les ombres des mobiles. Dans notre cas les moteurs serviront à faire glisser une petite banderole (voir figure 1). L'idée, ici encore, est d'utiliser des photorésistances qui permettent d'actionner des petits moteurs. Nous n'aurons besoin que d'un étage comportant une LDR pour actionner les deux moteurs conjointement car les deux petits moteurs faisant dérouler la banderole doivent travailler de façon synchrone.
Nous avons déjà conçu et réalisé le montage de commande, mais cette fois il s'agira d'actionner des moteurs à une certaine vitesse. L'utilisation de l'Atmega est primordial car il nous permettra d'utiliser la PWM et donc de réguler la vitesse des moteurs à notre convenance.
Actionnement des moteurs à l'aide d'une fonction de commande LDR
Pour commander le moteur il nous faut donc utiliser l'une des entrées analogique de l'Atmega, laquelle sera connectée au montage LDR. Selon le potentiel sur cette PIN, l'Atmega actionnera ou non la sortie PWM qui servira à commander les moteurs.
Le montage de commande est presque identique à celui décrit précédemment. La tension délivrée par le montage comparateur (voir figure 4 ) varie entre 11V et 1V suivant la valeur immédiate de la photorésistance. Or la tension maximale que peut recevoir une PIN d'un Atmega est de 5V. Il faut donc veiller à diviser la tension issue du comparateur de façon à obtenir des tensions adéquates ( sous peine de griller notre contrôleur...). L'Atmega effectue la conversion analogique/numérique et exécute le programme d'actionnement des moteurs si la tension issue de l'ampli opérationnel est suffisamment élevée.
La PWM ( Pulse Width Modulation) ou signal à modulation de largeur d'impulsion est l'unique moyen de contrôler efficacement la vitesse des moteurs. Examinons cela de plus près.
explication moteur à courant continu et Arduino > [34] Utilisation transistor mosfet : temps de commutation réduit. Diode pour ne pas endommager le transistor lorsque l'on cesse d'alimenter le moteur et qu'il se comporte alors comme un générateur en raison de son inertie. Résistance de de grille pour le mosfet à ne pas oublier. Faire petit schéma du montage.
Programme de l'Atmega nécessaire à la commande des moteurs
Voir configuration des registres pour la PWM. Faire des tests avec un Arduino existant pour obtenir la bonne vitesse ( régler le rapport cyclique ). ATTENTION : mémoriser un programme sur Arduino ? à creuser et à rédiger.
