Carte contrôleur de matrice de LEDs : Différence entre versions
(→Schématique) |
(→Schématique) |
||
| Ligne 129 : | Ligne 129 : | ||
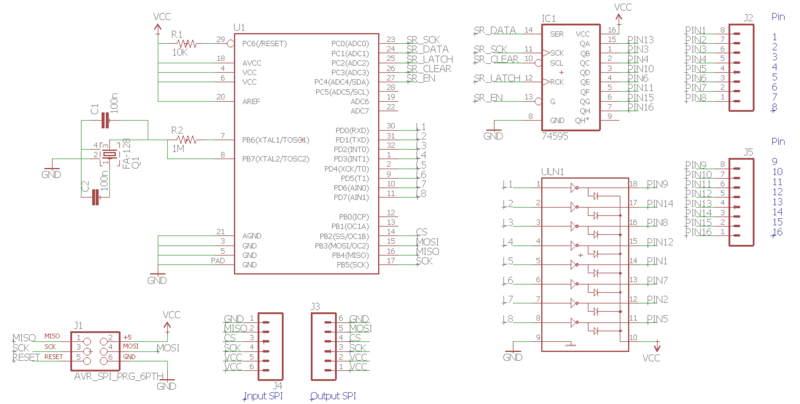
Voici la seconde version schématique de la solution proposée : | Voici la seconde version schématique de la solution proposée : | ||
| − | [[Fichier:Schematique_v2.PNG| | + | [[Fichier:Schematique_v2.PNG|800px|thumb|center|Schématique_version2]] |
Etat : <span style="color:orange">en attente de validation</span> | Etat : <span style="color:orange">en attente de validation</span> | ||
Version du 23 juillet 2016 à 14:34
Sommaire
Cahier des charges
Présentation générale du projet
Il est vous est demandé de réaliser une carte électronique avec des composants de surface pour gérer une matrice de LEDs. La matrice de LEDs peut être monochrome mais sa taille sera au minimum 8x8. Le contrôle de la matrice se fera par un micro-contrôleur ATMega328P à l'aide de registres de décalage. Il faut prévoir des connecteurs pour envoyer les données à votre carte par bus SPI. A chaque réception de paquets de 8 octets l'affichage est mis à jour sur la matrice.
Le programme de gestion de la matrice sera écrit en C pour avr-gcc. Pour la partie SPI, aidez-vous éventuellement des programmes déjà écrits pour le projet "ordonnanceur" de 2014/2015 (Malette Arduino éducative I).
Liste de matériel
| Description | Quantité | Vendeur | Référence Fabricant | Code Commande | Prix | URL |
|---|---|---|---|---|---|---|
| Microcontrôleur | 1 | Farnell | ATMEGA328P-AU | 1715486 | 2,74 | http://fr.farnell.com/atmel/atmega328p-au/mcu-8bit-atmega-20mhz-tqfp-32/dp/1715486 |
| Afficheur matrice de point 8x8 | 1 | Farnell | TC23-11EWA | 2290408 | 6,16 | http://fr.farnell.com/kingbright/tc23-11ewa/display-dot-matrix-2-3-8x8-red/dp/2290408 |
| Barrette femelle 1*6 | 1 | |||||
| Barrette mâle 1*6 | 1 | |||||
| Barrette femelle 1*8 | 2 | |||||
| Registre à décalage | 1 | Farnell | 74HC595D | 1201269 | 0,469 | http://fr.farnell.com/nxp/74hc595d/circuit-logique-74hc-cms/dp/1201269 |
| Quartz | 1 | Farnell | Q22FA23800181 FA-238 16 MHZ 12.5PF | 1712816 | 0,61 | http://fr.farnell.com/epson/q22fa23800181-fa-238-16-mhz-12-5pf/quartz-fa-238-16mhz-50ppm-12pf/dp/1712816 |
| Buffer | 1 | Farnell | ULN2803ADWR | 1652419 | 0,93 | http://fr.farnell.com/texas-instruments/uln2803adwr/array-darlington-8-x-50v-18soic/dp/1652419?CMP=os_Google-FR_ProductDetail_Redirect&_ga=1.205781847.597929948.1454953943 |
| Description | Quantité | Disponible à l'école |
|---|---|---|
| Condensateur 100 nF | 2 | ? |
| Résistance 10 KOhm | 1 | ? |
| Résistance 1 MOhm | 1 | ? |
Avancement du Projet
Choix techniques
- Le système fonctionnera sous une tension de 5 V.
- Afin de piloter notre matrice de leds sur la carte, on propose d'insérer des connecteurs (barrettes).
- Pour fournir un signal d'horloge à notre microcontrôleur, afin qu'il puisse générer des signaux à intervalles réguliers, on pourra utiliser un montage oscillateur à quartz d'une fréquence de 16MHz afin d'utiliser les deux entrées du microcontrôleur prévues à cet effet.
- On utilisera un registre à décalage et un sélection de ligne pour notre matrice.
- L'alimentation externe s'effectuera via la connexion spi.
Première version schématique
La première version schématique comprend le microcontrôleur pilotant les deux registres à décalage. Il présente également le montage "oscillateur à quartz". Il montre aussi l'envoi des données vers les différents ports de la matrice leds. Cependant, les connecteurs spi (entrée et sortie) ne sont pas représentés schématiquement, il faudra insérer les empreintes ou les créer si le montage est validé.
Modifications de la première version
Le second schématique comprend un autre "reference design" pour l'atmega328p. Un registre à décalage a été supprimé (en effet certaines sorties du microcontrôleur serviront au choix de la ligne de la matrice). Les composants qui n'étaient pas "de surface" le sont désormais. Deux barrettes femelles ont été placées afin de pouvoir y connecter la matrice de leds. Afin de réaliser une amplification de courant en entrée des lignes de la matrice, on placera un buffer qui contient des montages "Darlington". Enfin, un "spi header" a été ajouté.
Livrables
Schématique
Voici la seconde version schématique de la solution proposée :
Etat : en attente de validation