Micro-robots auto-organisés : Différence entre versions
(→Carte électronique) |
(→Répartition du travail) |
||
| Ligne 172 : | Ligne 172 : | ||
| Conception de la carte et des librairies sous eagle. Fin du schematic | | Conception de la carte et des librairies sous eagle. Fin du schematic | ||
| X | | X | ||
| + | |- | ||
| + | ! scope="row" | Semaine 8 | ||
| + | | Modifiction schematic et librairies | ||
| + | | Début routage et librairies | ||
| + | | Routage et librairies | ||
| + | |- | ||
| + | ! scope="row" | Semaine 9 | ||
| + | | Fin des librairies et Routage | ||
| + | | Routage et test communication | ||
| + | |routage et test communication | ||
| + | |- | ||
| + | ! scope="row" | Semaine 10 | ||
| + | | Routage | ||
| + | | Fin routage | ||
| + | | | ||
|- | |- | ||
|} | |} | ||
Version du 9 mars 2016 à 16:41
Présentation générale du projet
Objectif
Le but de ce projet est de concevoir et fabriquer des robots mobiles relativement petits, simples et peu coûteux. Les robots devront pouvoir communiquer entre eux par infrarouge. La simplicité et le bas coût de fabrication des robots doit permettre d'en fabriquer en nombre suffisant pour simuler des comportements d'essaim d’insectes.
Cahier des charges
Suite à un échange de mails avec Alexandre Boé, nous sommes parvenu à un premier cahier des charges ainsi qu'a une liste de matériel.
Suite à une entrevue avec notre tuteur Alexandre Boé nous avons remanier notre cahier des charges afin de se rapprocher de l'objectif. En effet notre premier cahier des charges décrivait un robot roulant, lourd et un peu cher. Notre cahier des charges actuel décrit un robot qui se déplace par vibrations.
Partie mécanique
- Par soucis d'économie et de limitation de la masse du robot, le châssis du robot sera constitué de la carte électronique et de cylindres métalliques très fins faisant offices de pattes.
- Le robot se déplacera par des vibrations générées par deux moteurs à courant continu utilisés dans les vibreurs de téléphones ou de manettes.
Partie électronique
- Toute l'électronique (que ce soit la gestion d'énergie, les capteurs ou l'intelligence embarquée) sera placée sur un seul circuit imprimé.
- L'énergie sera fournie par une batterie 5V (la capacité sera à déterminé après estimation de la consommation électrique du robot).
- Un régulateur de tension linéaire fournira l'énergie de la batterie au robot.
- Les moteurs seront commandés par des montages hacheurs constitués d'un transistor et d'une diode.
- La communication infrarouge sera réalisée par plusieurs ensembles émetteurs/récepteurs. Les émetteurs seront des diodes infrarouges et les récepteurs seront des photos transistors.
- Un microcontrôleur ATmega328P-au contiendra l'intelligence du robot.
Liste de matériel nécessaire
| Composants | Liens vers fournisseurs | Prix unitaire | Quantité pour 1 robot |
|---|---|---|---|
| Microcontrôleur Atmega 328P-AU | [1] | 2,74€ | 1 |
| Moteur vibreur | [2] | 3,65€ | 2 |
| Batterie lithium ion | [3] | 13,06€ | 1 |
| Chargeur de batterie lithium ion | [4] | 0,79€ | 1 |
| Régulateur de tension | [5] | 0,75€ | 1 |
| Cable micro USB / USB | X | X | 1 |
| Micro USB - type B connecteur | [6] | 1,76€ | 1 |
| Photo transistor | [7] | 0,16€ | 8 |
| LED IR | [8] | 0,16€ | 4 |
| LED CMS rouge | [9] | 0,19 | 2 |
| LED CMS verte | [10] | 0,13 | 1 |
| LED CMS bleu | [11] | 0,31 | 1 |
| Interrupteur | X | X | 1 |
| Transistor NPN | [12] | 0,25€ | 2 |
| Diode (roue libre) | [13] | 0,25€ | 2 |
| Résistance 470 ohm | [14] | 0,0171€ | 12 |
| Résistance 4,7 kohm | [15] | 0,0185€ | 10 |
Liste des tâches
- Spécification des besoins
- Étude de consommation de la carte
- Réalisation de la carte électronique
- Choix des composants (valeurs des résistances, condensateurs)
- Réalisation du PCB
- Dimensionner le corps du robot
- Fabrication d'un premier robot
- Test de la carte
- Fabrication du deuxième robot
- Programmation de l'atmega
Répartition du travail
Avant le début officiel de notre projet nous avons rencontré Mr Boé pour mettre au point notre cahier des charges, notamment sur la technologie à utiliser et la taille des robots.
| Lundi 12-14h | Mercredi 14-18h | Jeudi 8-10h | |
|---|---|---|---|
| Semaine 4 | 25/01 - Choix des actions des robots | 27/01 - Recherche des composants | 26/01 - Début du schéma de la carte |
| Semaine 5 | 01/02 - Recherche des composants | 03/02 - Modification des composants (traversants -> CMS) | 04/02 - Conception du schéma de la carte |
| Semaine 6 | 08/02 - Conception de la carte sous eagle | 10/02 - Conception de la carte et des librairies sous eagle | 11/02 - Conception de la carte et des librairies sous eagle |
| Semaine 7 Vacances de février | X | Conception de la carte et des librairies sous eagle. Fin du schematic | X |
| Semaine 8 | Modifiction schematic et librairies | Début routage et librairies | Routage et librairies |
| Semaine 9 | Fin des librairies et Routage | Routage et test communication | routage et test communication |
| Semaine 10 | Routage | Fin routage |
Etude préalable
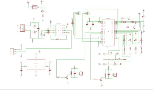
Conception carte électronique
Lors des deux premières semaines, nous avons fait essentiellement des recherches sur les composants pour concevoir notre carte et sur les mini robots déjà existant.
Carte électronique
D'après nos premières recherches, il faudrait que nous options pour une géométrie circulaire pour la base du robot, cette forme nous permet d'avoir l'aire la plus grande avec la forme la plus petite. De plus, Notre robot n'ayant pas besoin de faire beaucoup d'actions, et par besoin de maximiser la place nous allons essayer d'avoir notre carte électronique comme base du robot.
Pour la carte électronique, nous avions commencé par chercher des composants traversants, mais étant donné que nous voulons construire un robot le plus petit possible, nous avons modifié tous nos composants par des composants CMS pour optimiser la place. Dans le choix de nos composants, nous avons fait attention aux tensions de sortie afin d'avoir du 3V. Nous avons choisi nos composants de manière à ce qu'ils supportent ces 3V.
Le régulateur de tension
Ce régulateur va permettre d'obtenir une tension constante quelque soit l'état de la batterie.
Les moteurs vibreurs
Pour avoir un mouvement rectiligne, nous devrons positionner nos moteurs à égales distance du centre de gravité du robot.