IMA4 2016/2017 EC1 : Différence entre versions

De Wiki de Projets IMA
(Semaine 9)
(Semaine 4 & 5)
 
(8 révisions intermédiaires par 2 utilisateurs non affichées)
Ligne 85 : Ligne 85 :
 
|Vérification de la carte électronique avant tirage
 
|Vérification de la carte électronique avant tirage
 
|Effectué
 
|Effectué
|
+
|Récupération très incomplète de reference design par Manlu Luo
 
|-
 
|-
 
|Réalisation du prototype
 
|Réalisation du prototype
 
|Effectué
 
|Effectué
|
+
|Par Manlu Luo sans problème
 
|-  
 
|-  
 
|Réalisation de la carte électronique
 
|Réalisation de la carte électronique
 
|Effectué
 
|Effectué
|
+
|Une version buggée par Manlu Luo au four puis une version "manuelle" par étapes
 
|-
 
|-
|Modification de la bibliothèque SPI
+
|Etude du code de l'ordonnanceur
|modifié
+
|Sujet modifié
|
+
|Initiative d'utilisation de FreeRTOS par Manlu Luo
 
|-
 
|-
 
|Ecriture des nouvelles tâches
 
|Ecriture des nouvelles tâches
 
|Effectué
 
|Effectué
|
+
|Tâches LEDs et série par Manlu Luo directement fonctionnelles, tâches Ethernet plus laborieusement écrites.
 
|-
 
|-
 
|Test de l'ordonnanceur
 
|Test de l'ordonnanceur
|Tester programmes
+
|Effectué
|
+
|Les tâches sont totalement fonctionnelles sur le prototype
 +
|-
 +
|Test de la carte
 +
|Partiellement effectué
 +
|Les parties alimentation, FTDI et microcontrôleur sont vérifiées
 
|}
 
|}
  
Ligne 167 : Ligne 171 :
 
Fichier:2.png|Schématique LM1117IMPX-5
 
Fichier:2.png|Schématique LM1117IMPX-5
 
Fichier:3.png|Schématique LD1117AS-3.3
 
Fichier:3.png|Schématique LD1117AS-3.3
 +
</gallery>
 +
 +
<gallery widths=200px heights=200px>
 
Fichier:4.png|Schématique ENC28J60
 
Fichier:4.png|Schématique ENC28J60
 +
Fichier:EthernetClone.png|Autre schématique ENC28J60
 
</gallery>
 
</gallery>
 +
 +
Ces schématiques ont permis de corriger la partie Ethernet du circuit :
 +
 +
[[Fichier:Ether5_schem.png|500px|thumb|left|Schématique]]
 +
[[Fichier:ether5_pcb.png|400px|thumb|right|PCB]]
 +
 +
<div style="clear: both;"></div>
  
 
<div style="clear: both;"></div>
 
<div style="clear: both;"></div>
Ligne 293 : Ligne 308 :
 
  echo "00 10 10 10 10 10 00 01 02 03 04 05 11 11 01 01 01" | ./ether -s
 
  echo "00 10 10 10 10 10 00 01 02 03 04 05 11 11 01 01 01" | ./ether -s
  
La commabnde <code>ether</code> est celle utilisée en TP IMA4.
+
La commande <code>ether</code> est celle utilisée en TP IMA4.
 +
 
 +
Quand un bouton est appuyé puis relaché des paquets Ethernet apparaissent :
 +
 
 +
# ether -u 00:10:10:10:10:10
 +
...
 +
Packet received at Fri May 19 18:32:41 2017
 +
ff ff ff ff ff ff 00 10 10 10 10 10 11 11 01 00
 +
 
 +
Packet received at Fri May 19 18:32:42 2017
 +
ff ff ff ff ff ff 00 10 10 10 10 10 11 11 01 01
 +
...
  
 
Après la conception de la dernière version du PCB, la carte est envoyée à la fabrication. Je peux ensuite souder les composants. Voici une photo de la carte soudée au four.
 
Après la conception de la dernière version du PCB, la carte est envoyée à la fabrication. Je peux ensuite souder les composants. Voici une photo de la carte soudée au four.
Ligne 305 : Ligne 331 :
 
<div style="clear: both;"></div>
 
<div style="clear: both;"></div>
  
La partie FTDI est soudée par la suite. Elle fonctionne comme le montre les test ci-dessous qui télécharge un programme utilisant les LEDs sur la carte.
+
La partie FTDI est soudée par la suite. Elle fonctionne comme le montre le test ci-dessous qui télécharge un programme utilisant les LEDs sur la carte.
  
 
[[Fichier:shan.png|300px|thumb|left|programme téléversé par le FTDI]]  
 
[[Fichier:shan.png|300px|thumb|left|programme téléversé par le FTDI]]  
Ligne 316 : Ligne 342 :
  
 
[[Fichier:617541860.jpg|300px|thumb|left|avec alimentation 5V]]  
 
[[Fichier:617541860.jpg|300px|thumb|left|avec alimentation 5V]]  
[[Fichier:617541860.jpg|300px|thumb|right|avec alimentations 5V et 3.3V]]  
+
[[Fichier:1182172060.jpg|300px|thumb|right|avec alimentations 5V et 3.3V]]  
  
 
<div style="clear: both;"></div>
 
<div style="clear: both;"></div>
 +
 +
===Conclusion===
 +
 +
Les 5 tâches demandées sont fonctionnelles sur la maquette avec Arduino. Elles tournent dans l'ordonnanceur FreeRTOS. La carte n'a pas pu être testée complétement mais les parties alimentations, FTDI et micro-contrôleur sont opérationnelles : un programme de test des 4 LEDs connectées à l'ATMega328p a pu être téléversé avec l'IDE Arduino comme montré.
 +
 +
Il reste à tester la partie Ethernet de la carte.
  
 
=== Fichiers Rendus ===
 
=== Fichiers Rendus ===
 
Code:[[Fichier:OrdonnanceurPrincipal.zip]]
 
Code:[[Fichier:OrdonnanceurPrincipal.zip]]

Version actuelle datée du 20 mai 2017 à 21:17

Cahier des charges

Présentation générale du Projet

Le projet sera fait en utilisant un PC portable pour rendre compte de l'avancé de travail au travers d'un Wiki installé sur ce PC mais aussi pour développer le nouvel ordonnanceur.

La nouvelle plateforme sera réalisé sous la forme d'une carte électronique mais dans l'attente de la réalisation de la carte, un prototype à base d'arduino et de carte JeeLabs pourra être utilisé.

Pour être précis, le travail à réaliser est décrit ci-dessous.

  1. Configurer le Wiki de type mediawiki présent sur PC portable, recopier le sujet du projet sur ce Wiki et préparer la structure de la page pour les futurs comptes-rendu.
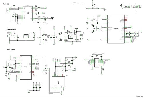
  2. Router la carte électronique de la plateforme en partant de la carte réalisée dans le projet IMA5 "P19 Relai Ethernet LoRa". Prendre la version réalisée sous Frizing en retirant la Partie LoRa. Prenez soin d'ajouter quatre LEDs et quelques boutons commandées par le micro-contrôleur.
  3. Modifier l'ordonnanceur fourni pour utiliser le contrôleur Ethernet ENC28j60. Utilisez le bibliotheque ENC28j60 du projet IMA5 p19. L'ordonnanceur doit gérer les conflits sur le bus SPI. Les processus que l'ordonnanceur doit faire tourner sont:
    1. un processus pour faire clignoter une première LED à 1Hz.
    2. un processus pour faire clignoter une seconde LED à 2Hz.
    3. un processus pour envoyer des caractères sur le port série.
    4. un processus pour analyser les paquets Ethernet reçus et faire briller une LED multicouleur suivant les données du paquet Ethernet.
    5. un processus pour envoyer un paquet Ethernet à chaque fois que l'état d'un des deux boutons est modifié.


Choix du matériel

Quantité Référence Description
1 Connecteur RJ45
1 TXB0104 Convertisseur de niveaux
1 Enc28j60 Contrôleur Ethernet
1 LM1117IMPX-5 Régulateur 5V
1 LD1117AS-3.3 Régulateur 3,3V
1 ATMEGA328p Microcontrôleur
1 FT232RL FTDI USB/série
1 Diode
n LEDs, Résistances, Capacités (voir projet Fritzing)

Avancée du projet

Synthèse

Tâche Etat Commentaire
Installation et configuration du Wiki Effectué Xavier Redon
Alimentation du Wiki Effectué Manlu Luo, corrigé par Xavier Redon
Routage de la carte électronique Effectué Ebauche par Manlu Luo, corrigé par Xavier Redon
Vérification de la carte électronique avant tirage Effectué Récupération très incomplète de reference design par Manlu Luo
Réalisation du prototype Effectué Par Manlu Luo sans problème
Réalisation de la carte électronique Effectué Une version buggée par Manlu Luo au four puis une version "manuelle" par étapes
Etude du code de l'ordonnanceur Sujet modifié Initiative d'utilisation de FreeRTOS par Manlu Luo
Ecriture des nouvelles tâches Effectué Tâches LEDs et série par Manlu Luo directement fonctionnelles, tâches Ethernet plus laborieusement écrites.
Test de l'ordonnanceur Effectué Les tâches sont totalement fonctionnelles sur le prototype
Test de la carte Partiellement effectué Les parties alimentation, FTDI et microcontrôleur sont vérifiées

Semaine 1

J'ai configuré le Wiki de type mediaWiki présent sur le PC portable. Après avoir créé la page principale, j'ai écrit le cahier des charges et j'ai commencé le projet.

J'ai lu le sujet du projet et analysé les étapes nécessaires pour réaliser le projet. J'ai essayé de concevoir la carte électronique sur Fritzing, mais je n'arrive pas à lancer le logiciel Fritzing.

REX> Le logiciel Fritzing peut se lancer par le menu applications, sous-menu Développement.

Semaine 2

J'ai modifié la carte électronique en me basant sur le projet IMA5 P19 Relai Ethernet Lora . J'ai supprimé la partie LoRa et ajouté 4 LEDs sur des sorties du micro-contrôleur.

j'ai commencé analysé le programme d'ordonnancement fournit et essayé comprendre le but de chaque fonction. Les fichiers du programme sont :

  • iic.c, iic.h -> Bibliothèque I2C (inutile pour mon projet)
  • iic_matrix.c, iic_matrix.h -> Bibliothèque pour les matrices I2C (inutile pour mon projet)
  • scheduler.c, scheduler_private.h, scheduler_public.h -> Fichiers pour l'ordonnanceur lui-même, contient la fonction d'interruption ISR et la fonction d'ordonnancement scheduler() qui implante l'algorithme du tourniquet
  • semaphore.c, semaphore.h -> Fichier pour les sémaphores permettant à plusieurs processus d'accéder proprement au port série et au bus SPI, ce n'est pas fondamental dans mon projet
  • serial.c, serial.h -> Fonction d'initialisation et d'envoi de caractère sur le port série, nécessaire pour mon projet.
  • spi.c, spi.h -> Fonction de gestion du bus SPI, il y a qu'une fonction d'envoi de caractère sur le bus, il faut y ajouter les fonctions plus complexes utilisées pour l'ENC28J60
  • spi_display.c, spi_display.h -> Fichier pour l'affichage sur l'afficheur 7 segments, inutile dans mon projet
  • spi_matrix.c, spi_matrix.h -> Fichier pour l'affichage sur la matrice de LEDs, inutile dans mon projet
  • tasks.c, tasks.h -> Fichier comportant tous les processus à lancer sous forme de fonctions, je doit supprimer les fonctions inutiles pour mon projet et ajouter les nouvelles
  • timer.c, timer.h -> Fichier pour la configuration du minuteur, indispensable pour l'ordonnanceur.

Semaine 3

J'ai continué à modifier la carte électronique sur Fritzing. J'ai changé la position des LEDs et d'un grand nombre d'autres composants. En effet, après suppression de la partie LoRa, il fallait diminuer la surface de la carte.

J'ai commencé à lire les programmes. J'ai compris les fichiers de gestion de la matrice de LEDs mais ces fichiers ne sont pas utiles pour le projet.

Je ne sais pas comment mettre mon fichier Fritzing sur ce Wiki.

REX> Il faut se connecter et cliquer sur "Importer un fichier". Il fallait aussi changer des éléments de configuration de mediawiki.


La schématique et le circuit sont visibles ci-dessous :

schéma de théorie
PCB circuit

Semaine 4 & 5

J'ai écrit un premier programme pour les tâches de LEDs mais il n'utilisait pas l'ordonnanceur. J'ai ensuite préféré utiliser FreeRTOS plutôt que l'ordonnanceur des professeurs pour les TPs de système.

J'ai aussi essayé de vérifier la carte mais il est difficile de trouver des references design pour les différents circuits de la carte. Ces circuits sont :

  • LD1117AS 3.3V, un régulateur de tension 3,3V ;
  • LM1117IMPX-5, un régulateur de tension 5V ;
  • un microcontrôleur ATMega328p ;
  • un contrôleur Ethernet ENC28J60 ;
  • un convertisseur USB série FT232RL.

J'ai trouvé les references design pour les deux régulateurs. Pour le FT232RL et le ATMega328p il est possible d'utiliser la schematique de l'Arduino duemilanove. Enfin pour le ENC28J60 on peut utiliser une schématique de TaaraLabs.

Ces schématiques ont permis de corriger la partie Ethernet du circuit :

Schématique
PCB

semaine 6

J'ai continué de développer les tâches sous FreeRTOS.

D'abord, j'ai écrit les tâches pour faire clignoter deux LEDs à 1Hz et 2Hz. Ces tâches sont appelées vTaskLED1 et vTaskLED2 et réalisent les deux fréquences. Ces tâches ne sont pas très compliqué. Les LEDs sont connectées au port D, donc, dans le début du programme, j'initialise le port D. Dans les fonctions vTaskLED, je dois d'abord attendre une période de temps (pour les différentes fréquences, la période de temps est différente). Pour cela j'utilise, par exemple, vTaskDelay( 1000 /portTICK_PERIOD_MS). Et puis, je modifie la valeur du port D, par exemple avec PORTD ^=(1<<2), pour faire changer l'état de la LED une fois.

L'encadrant a accepté que ce travail continue avec FreeRTOS. Une première version des tâches de gestion des paquets Ethernet est écrite mais elle ne correspondait pas au sujet. Il est demandé de transformer ces tâches vTaskEthReadData et vTaskEthSendData pour qu'elles aient le comportement attendu.

La tâche vTaskEthReadData ne doit accepter que des trames avec trois octets de données et utiliser ces octets pour l'état de la LED multicouleurs. De même la tâche vTaskEthSendData doit envoyer un octet de donnée comportant l'état des boutons (uniquement quand un état change).

On choisit 0x1111 comme type pour ces paquets Ethernet.

Prenons quelques exemples :

  • un paquet Ethernet de 100 octets est reçu : il est supprimé
  • un paquet Ethernet de 17 octets est reçu mais le type est 0x806, le paquet est supprimé
  • un paquet Ethernet de 17 octet et de type 0x1111 est reçu, les octets 15, 16 et 17 sont examinés et la LED est mise dans l'état correspondant couleurs RGB de ces 3 octets.
  • un bouton est appuyé, un paquet Ethernet de 15 octets est envoyé, l'adresse Ethernet destination est ff:ff:ff:ff:ff:ff le type est 0x1111 et l'octet de donnée est tel que le bit correspondant au bouton est à 1.

semaine 7

Pour la partie lecture des paquets Ethernet, j'écris la fonction vTaskEthReadData. Je définis un tableau uint8_t packetReceived[ETH_RCPT] pour stocker le paquet. Ce paquet comprend, l'adresse de destination (6 octets), l'adresse source (6 octets), le type de paquet (2 octets) et les données (3 octets pour note application). Les données comportent 3 octets pour contrôler 3 LEDs simples, les 3 LEDs simples constituent une LED multicouleurs.

Je fais une boucle recevoir tous les octets du paquet. Je dois premièrement vérifier si un paquet Ethernet est arrivé. Après, j'utilise enc28j60ByteRead pour lire les données un octet par un octet et puis stocker les valeurs dans le tableau. Après avoir stocké toutes les données dans le tableau, je vérifie le type de paquet. Si le type est correct, je vérifie les 3 dernièrs octets du tableau pour savoir comment mettre les LEDs correspondantes.

Voici le programme:

void vTaskEthReadData(void* pvParameters){
  (void)pvParameters;
  int nb_ethernet = 0;
  unsigned char packetReceived[ETH_RCPT];
  TickType_t xTicksToWait = 10;
   
  while(1){ 
    while( xSemaphoreTake( spiMutex, xTicksToWait ) != pdTRUE ){  }
    nb_ethernet = enc28j60PacketReceive(); //Cheack if there is data in eth device
    xSemaphoreGive( spiMutex );
    if(nb_ethernet==0){ vTaskDelay( 5 / portTICK_PERIOD_MS ); continue; }
    if(nb_ethernet==64){
       int i;
       for(i=0;i<ETH_RCPT;i++){	
         while( xSemaphoreTake( spiMutex, xTicksToWait ) != pdTRUE ){  }
         packetReceived[i] = enc28j60ByteRead();
         xSemaphoreGive( spiMutex );
         }

       /* Test sur l'adresse Ethernet source (fait par chip ENC28j60) */

       if(packetReceived[13]==type[0] && packetReceived[12]==type[1]){/* Test sur le type de paquet Ethernet */
         if(packetReceived[14]!=0) PORTD |= (1<<5); else PORTD &= ~(1<<5);
         if(packetReceived[15]!=0) PORTD |= (1<<6); else PORTD &= ~(1<<6); 
         if(packetReceived[16]!=0) PORTD |= (1<<7); else PORTD &= ~(1<<7);
         }	
       }

   while( xSemaphoreTake( spiMutex, xTicksToWait ) != pdTRUE ){  }
   enc28j60FreeMemory();
   xSemaphoreGive( spiMutex );
   }
}

Semaine 8

Après, j'ai codé la tâche pour envoyer un paquet Ethernet. Pour savoir quand l'envoyer, j'ai ajouté des boutons. J'ai premièrement écrit la fonction bouton, pour savoir si un bouton est appuyé ou pas. Et puis, j'ai écrit une fonction bouton_com pour tester si un bouton change d'état.

La fonction de la tâche s'appelle vTaskEthSendData. J'ai définit un tableau packetToSend. Chaque fois, je vérifie l'état des boutons. Si cet état change, on prépare un paquet Ethernet à envoyer. J'utilise la fonction enc28j60InitializeSend pour initialiser l'envoi. Et puis, j'utilise des memcpy pour copier les valeurs dans le paquet Ethernet. Ces valeurs sont les adresses de destination et de source, le type Ethernet et l'état des boutons.

Voici le programme:

#define bouton(num) (((PINC & (1<<num))==0)?0:1)
int bouton_com(int num){
   int state=bouton(num);
   if(state!=laststate[num]){
     laststate[num]=state;
     return 1;
     }
   else return 0;
}
void vTaskEthSendData( void * pvParameters ){
  (void)pvParameters;
  unsigned char packetToSend[ETH_SEND]; 
  TickType_t xTicksToWait = 10;
  for( ;; ){
    if(bouton_com(0) || bouton_com(1)){
       while( xSemaphoreTake( spiMutex, xTicksToWait ) != pdTRUE ){  }
       enc28j60InitializeSend(); 
       xSemaphoreGive( spiMutex );
       int size=0;
       memcpy(packetToSend+size,broadcast,sizeof(broadcast));
       size += sizeof(broadcast);
       memcpy(packetToSend+size,mac,sizeof(mac));
       size += sizeof(mac);
       memcpy(packetToSend+size,type,sizeof(type));
       size += sizeof(type);
       memcpy(packetToSend+size,laststate,sizeof(laststate));
       for(int j=0;j<ETH_SEND;j++) {
           while( xSemaphoreTake( spiMutex, xTicksToWait ) != pdTRUE ){  }
           enc28j60WriteByteSend(packetToSend[j]);
           xSemaphoreGive( spiMutex );
         }
       while( xSemaphoreTake( spiMutex, xTicksToWait ) != pdTRUE ){  }
       enc28j60FinalizeSend();
       xSemaphoreGive( spiMutex );
       }		
      }        
   vTaskDelay( 50 / portTICK_PERIOD_MS );
}

Semaine 9

Après j'ai fini le programme, je teste le programme avec un montage à base de breadboard. Le montage comporte un Arduino Uno, un breakout ENC28J60 de JeeLabs et deux breadboards pour les LEDs et les boutons. Le programme marche ! Voici la photo du montage.

Montage de test

Pour changer la couleur de la LEDs RGB on peut utiliser la commande ci-dessous (la LED passe au blanc).

echo "00 10 10 10 10 10 00 01 02 03 04 05 11 11 01 01 01" | ./ether -s

La commande ether est celle utilisée en TP IMA4.

Quand un bouton est appuyé puis relaché des paquets Ethernet apparaissent :

# ether -u 00:10:10:10:10:10
...
Packet received at Fri May 19 18:32:41 2017
ff ff ff ff ff ff 00 10 10 10 10 10 11 11 01 00
Packet received at Fri May 19 18:32:42 2017
ff ff ff ff ff ff 00 10 10 10 10 10 11 11 01 01
...

Après la conception de la dernière version du PCB, la carte est envoyée à la fabrication. Je peux ensuite souder les composants. Voici une photo de la carte soudée au four.

Carte réalisée

Mais quand on essaye la carte, elle ne fonctionne pas. Pour corriger, on utilise une nouvelle carte avec juste la partie Microcontrôleur soudée. On essaye cette partie avec logiciel Arduino. Voici la capture d'écran montrant qu'il a été possible de transférer l'amorce sur le microcontrôleur.

capture d'écran
carte partiellement soudée avec un Arduino Uno comme programmateur


La partie FTDI est soudée par la suite. Elle fonctionne comme le montre le test ci-dessous qui télécharge un programme utilisant les LEDs sur la carte.

programme téléversé par le FTDI
LEDs clignotent une par une


La partie alimentation 5V et 3.3V fonctionne aussi comme le prouve les LEDs blanche (Vin), bleue (5V) et verte (3.3V).

avec alimentation 5V
avec alimentations 5V et 3.3V

Conclusion

Les 5 tâches demandées sont fonctionnelles sur la maquette avec Arduino. Elles tournent dans l'ordonnanceur FreeRTOS. La carte n'a pas pu être testée complétement mais les parties alimentations, FTDI et micro-contrôleur sont opérationnelles : un programme de test des 4 LEDs connectées à l'ATMega328p a pu être téléversé avec l'IDE Arduino comme montré.

Il reste à tester la partie Ethernet de la carte.

Fichiers Rendus

Code:Fichier:OrdonnanceurPrincipal.zip