IMA3/IMA4 2019/2021 P17+ : Différence entre versions

De Wiki de Projets IMA
(Réalisation du Projet)
(Documents Rendus)
 
(6 révisions intermédiaires par le même utilisateur non affichées)
Ligne 36 : Ligne 36 :
 
# Capteur de O<sub>3</sub> : '''ULPSM-ND''' ([[:File:968-046_8-25-17.pdf|Datasheet.pdf]])
 
# Capteur de O<sub>3</sub> : '''ULPSM-ND''' ([[:File:968-046_8-25-17.pdf|Datasheet.pdf]])
  
AOPs : [[:File:|Datasheet.pdf]])
+
AOPs : '''LM324ADR''' ([[:File:lm324a.pdf|Datasheet.pdf]])
  
Transistor : '''MMBFJ177''' (JFET canal P : [[:File:|Datasheet.pdf]])
+
Transistor : JFET canal P
  
Resistances :
+
Pour les Resistances, Capacités, et les LEDs nous utilisons un package CMS 0603 fourni par Mr. Redon
 
 
Capacités :
 
 
 
LEDs :
 
  
  
Ligne 64 : Ligne 60 :
 
==Réalisation du PCB==
 
==Réalisation du PCB==
 
Après avoir réaliser le circuit, nous proposons un emplacement prévisionnel des élément sur le PCB de la manière suivante :
 
Après avoir réaliser le circuit, nous proposons un emplacement prévisionnel des élément sur le PCB de la manière suivante :
 +
<br>[[Fichier:Emplacement_previsionnel.png|200px|thumb|center|alt=texte alternatif|"Emplacement prévisionnel des éléments"]]<br>
 +
 +
<br> Dans cette disposition, nous utilisons des composants traversant pour les résistances (ce qui permet d'éviter l'utilisation de vias pour les liaisons sur la face arrière).
 +
<br> De plus, nous utilisons également 2 composants LM324ADR (composé chacun de 4 AOPs d'instrumentations) à cause des grandes distances engendrés par les résistances; ce qui n'est pas du tout optimal!
 +
 +
<br> Nous faisons ensuite le choix de prendre des CMS qui permettrons d'avoir un gain d'espace considérable. Nous obtenons ainsi le schémas suivant :
 +
 +
[[Fichier:Emplacement_previsionnel_V2.png|200px|thumb|center|alt=texte alternatif|"Emplacement prévisionnel des éléments Version 2"]]<br>
  
[[Fichier:Emplacement_previsionnel.png|400px|thumb|left|Emplacement prévisionnel des éléments]]
+
==Semaine 2==
  
 
=Documents Rendus=
 
=Documents Rendus=
  
Schématique global : [[:Fichier:Schematique_V2.2.pdf|Shematique_V2.2]]
+
<br> Schématique global : [[:Fichier:Schematique_V2.3.pdf|Shematique_V2.3]]
 +
<br> PCB provisoire : [[:Fichier:PCB_capteur_de_pollution.pdf|PCB.pdf]]

Version actuelle datée du 24 juin 2021 à 15:26


Présentation générale

  • Projet : Capteur de mesure de pollution
  • Stagiaire : Enoch HODONOU
  • Encadrant : Alexandre BOE / Thomas VANTROYS / Xavier REDON
  • Durée : 6 semaines

Description

Les pollutions de l'air intérieur dues à un manque de ventilation se révèlent critiques et ont été mise en lumière lors de l'épisode du Covid-19.

Ce projet propose de concevoir deux capteurs complets intégrant :

  • une carte microcontrôleur STM32DISCO ;
  • des capteurs de gaz ;
  • une alimentation ;
  • un émetteur radio LoRa.

L'un des deux capteurs sera fixe, le second portable (à porter sur une personne de Polytech Lille).

Objectifs

Concevoir et réaliser des capteurs de pollution de l'air intérieur

Préparation du projet

Dans ce projet, il nous est demandé de produire :

  • Conçevoir les circuits imprimés pour l'assemblage des composants
  • Réaliser les firmwares pour le contrôl des capteurs

Cahier des charges

Choix techniques : matériel et logiciel

Le Microcontroleur : NUCLEO-F411RE (Datasheet.pdf)

Radio LoRa : SX1261MB2BAS (Datasheet.pdf)

Les capteurs :

  1. Capteur de SO2 : EC4-2000-SO2 (Datasheet.pdf)
  2. Capteur de O3 : ULPSM-ND (Datasheet.pdf)

AOPs : LM324ADR (Datasheet.pdf)

Transistor : JFET canal P

Pour les Resistances, Capacités, et les LEDs nous utilisons un package CMS 0603 fourni par Mr. Redon


Pour le design du PCB, nous utilisons KiCad qui est un logiciel open-source

Liste des tâches à effectuer

  1. Etude préliminaire
  2. Conçeption des PCB
    • Réalisation des Schematiques
    • Routage de la carte
  3. Réalisation les firmwares

Calendrier prévisionnel

Réalisation du Projet

Prologue

Réalisation du PCB

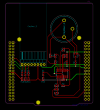
Après avoir réaliser le circuit, nous proposons un emplacement prévisionnel des élément sur le PCB de la manière suivante :


texte alternatif
"Emplacement prévisionnel des éléments"


Dans cette disposition, nous utilisons des composants traversant pour les résistances (ce qui permet d'éviter l'utilisation de vias pour les liaisons sur la face arrière).
De plus, nous utilisons également 2 composants LM324ADR (composé chacun de 4 AOPs d'instrumentations) à cause des grandes distances engendrés par les résistances; ce qui n'est pas du tout optimal!


Nous faisons ensuite le choix de prendre des CMS qui permettrons d'avoir un gain d'espace considérable. Nous obtenons ainsi le schémas suivant :

texte alternatif
"Emplacement prévisionnel des éléments Version 2"

Semaine 2

Documents Rendus


Schématique global : Shematique_V2.3
PCB provisoire : PCB.pdf