Projet IMA3 P2, 2017/2018, TD1 : Différence entre versions
De Wiki de Projets IMA
(→Séance 3) |
(→Séance 3) |
||
| Ligne 55 : | Ligne 55 : | ||
[[Fichier:platine_pcb_final.png|left|600px|vignette|Platine d'essai finale]] | [[Fichier:platine_pcb_final.png|left|600px|vignette|Platine d'essai finale]] | ||
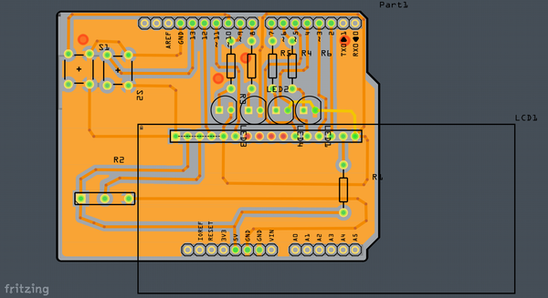
[[Fichier:pcb_final.png|thumb|center|600px|vignette|PCB final]] | [[Fichier:pcb_final.png|thumb|center|600px|vignette|PCB final]] | ||
| + | <br> | ||
<br> | <br> | ||
<br> | <br> | ||
Version du 14 juin 2018 à 12:41
Sommaire
Projet IMA3-SC 2017-2018
Jeu en ligne de gestion à interface tangible
Cahier des charges
Description du système
Nous prévoyons de mettre en forme un jeu en ligne de gestion qui serait en relation avec une carte électronique où l'on suivrait en direct l'évolution du jeu à l'aide d'un écran LCD et avec laquelle on interagirait avec une interface web.
Matériel nécessaire
- SparksFun Inventors Kit
- Arduino Uno
- Raspberry Pi 2
- 4 LEDs
- 5 résistances 330 ohm
- Afficheur LCD 2 par 16 bits
- 2 boutons
- 1 potentiomètre 22k
Séance 1
- Mise en place du projet
- Nous avons tout d'abord décidé le sujet que nous allons réaliser et les étapes de sa réalisation.
- Ensuite nous avons listé le matériel dont nous aurons besoin pour notre projet.
- Nous avons enfin prévu deux équipes de deux personnes : la première équipe va s'occuper de la configuration de la Raspberry Pi tandis que l'autre s'occupera de d'assembler le montage contenant l'arduino et l'afficheur et de créer le shield.
- Exemple de jeu
- Raspberry Pi
- Nous avons débuté la configuration du Raspberry Pi et sommes parvenu à la configuration en point d'accès;
- Appréhension du logiciel Fritzing
- Découverte du logiciel Fritzing et de l'arduino.
- Mise en place partielle du PCB sur Fritzing.
Séance 2
- Raspberry Pi
- Nous sommes parvenus à mettre en marche l'interface web en relation avec la Raspberry Pi. Insertion d'images et textes sur la page web.
- Quelques problèmes ont été rencontrés lors de la configuration car certaines commandes n'étaient pas indiquées dans le guide. Par exemple
ifup wlanqu'il fallait écrire pour réussir la configuration IP des clients WIFI.
- Appréhension du logiciel Fritzing et mise en place du PCB
- A partir du SparksFun Inventors Kit fourni, nous avons effectué le montage électronique que nous avions réalisé la séance précédente sur Fritzing.
- Nous avons également programmé l'Arduino pour parcourir différents affichages sur le LCD à partir d'un bouton.
Séance 3
- Raspberry Pi
Nous avons terminé la réalisation du guide pour configurer la Raspberry Pi et avons continué la réalisation du site web dans l'optique de mettre en relation la Raspberry et l'arduino.
- Mise en place du shield
Nous avons terminé la réalisation du PCB sur Fritzing et avons lancé l'impression. Nous avons également continué la programmation de l'affichage du jeu de gestion et de l'affichage du PCB.
Hors-séance
Appréhension JavaScript
Bilan
== Activité électronique ==
