Discussion:IMA4 2017/2018 P18 : Différence entre versions
(→Semaine 6) |
|||
| (19 révisions intermédiaires par le même utilisateur non affichées) | |||
| Ligne 78 : | Ligne 78 : | ||
Un rapide calcul de la consommation des LEDs toutes allumées donne un total de 20mA par 192 LEDs soit près de 4A. Même pour une autonomie de 24h, il faudrait une batterie trop importante. Les LEDs ne doivent donc être allumées que lorsqu'un visiteur est présent et les animations doivent éviter les | Un rapide calcul de la consommation des LEDs toutes allumées donne un total de 20mA par 192 LEDs soit près de 4A. Même pour une autonomie de 24h, il faudrait une batterie trop importante. Les LEDs ne doivent donc être allumées que lorsqu'un visiteur est présent et les animations doivent éviter les | ||
tableaux avec toutes les LEDs allumées à pleine puissance. En partant sur l'équivalent de deux LEDs allumées à pleine puissance tout le temps et sur une consommation du circuit d'environ 40mA nous obtenons une consommation moyenne d'environ 100mA. Avec une alimentation par 8 piles rechargeables AA de 2600MAh nous avons une autonomie d'environ un jour. Il faut donc prévoir que la carte électronique puisse entrer dans un mode d'économie d'énergie ou plus simplement un interrupteur pour éviter de décharger les piles. | tableaux avec toutes les LEDs allumées à pleine puissance. En partant sur l'équivalent de deux LEDs allumées à pleine puissance tout le temps et sur une consommation du circuit d'environ 40mA nous obtenons une consommation moyenne d'environ 100mA. Avec une alimentation par 8 piles rechargeables AA de 2600MAh nous avons une autonomie d'environ un jour. Il faut donc prévoir que la carte électronique puisse entrer dans un mode d'économie d'énergie ou plus simplement un interrupteur pour éviter de décharger les piles. | ||
| − | |||
| − | |||
| − | |||
| − | |||
| − | |||
| − | |||
| − | |||
| − | |||
| − | |||
| − | |||
| − | |||
| − | |||
=Préparation du projet= | =Préparation du projet= | ||
| Ligne 103 : | Ligne 91 : | ||
# pour la détection des gestes nous utiliserons une carte "ZX Distance et Gesture Sensor" de SparkFun. | # pour la détection des gestes nous utiliserons une carte "ZX Distance et Gesture Sensor" de SparkFun. | ||
| − | |||
| − | |||
| − | |||
| − | |||
| − | |||
| − | |||
| − | |||
| − | |||
| − | |||
| − | |||
| − | |||
==Choix techniques : matériel et logiciel== | ==Choix techniques : matériel et logiciel== | ||
| Ligne 130 : | Ligne 107 : | ||
=Réalisation du Projet= | =Réalisation du Projet= | ||
| + | |||
==Feuille d'heures== | ==Feuille d'heures== | ||
| Ligne 220 : | Ligne 198 : | ||
|} | |} | ||
| − | |||
| − | |||
| − | |||
| − | |||
==Semaine 1== | ==Semaine 1== | ||
| − | |||
| − | + | Nous avons établi une première liste de matériel nécessaire pour le mandala. | |
| − | + | Nous avons aussi utilisé le logiciel inkscape pour dessiner les éléments artistiques du mandala. Le fichier vectoriel est disponible : | |
| + | [[Media:2018_P18_Mandala Drawing.svg]], l'image ci-dessous en donne un aperçu. | ||
| − | + | [[Fichier:2018_P18_Mandala Drawing.png|thumb|400px|center]] | |
| − | + | ==Semaine 2== | |
| − | + | L'encadrant en électronique a conseillé d'utiliser des circuits pilotes de LEDs pour gérer les LEDs. Nous avons préféré utiliser des contrôleurs TLC59711 et TLC5947 car ces circuits sont bien documents sur ce document [https://learn.adafruit.com/tlc5947-tlc59711-pwm-led-driver-breakout/downloads-and-links]. | |
| − | + | ||
| + | Pour savoir quel circuit et à combien d'exemplaires il faut utiliser, nous devons décider du voltage d'alimentation et en déduire le nombre de sorties dont nous avons besoin. Nous allons utiliser 8 accumulateurs à 1,2v nous disposons donc d'une tension d'alimentation de 9,6v. Chaque sortie des pilotes va donc pouvoir contrôler 4 LEDs à 2v et 3 LEDs à 3v. Pour nos cinq cercles de LEDs cela donne donc les nombres suivant de sorties nécessaires : | ||
| + | * un premier cercle de 32 LEDs rouges (2v), soit 8 sorties nécessaires ; | ||
| + | * un deuxième cercle de 32 LEDs jaunes (2v), soit 8 sorties nécessaires ; | ||
| + | * un troisième cercle de 48 LEDs bleues (3v), soit 16 sorties nécessaires ; | ||
| + | * un quatrième cercle de 48 LEDs oranges (2v), soit 12 sorties nécessaires ; | ||
| + | * enfin un dernier cercle de 32 LEDs jaunes (2v), soit 8 sorties nécessaires. | ||
| + | En définitive 52 sorties sont nécessaires. En choisissant des circuits TLC5947 à 24 sorties nous couvront les besoins avec 3 circuits et en laissant une marge pour ajouter des LEDs si nécessaire. | ||
| − | + | [[Fichier:2018-P18-Montage-TLC59771.png|thumb|right|300px]] | |
| − | + | Pour tester un circuit pilote de LEDs nous avons réalisé un montage avec une plaque d'essai, une pile de 9v et un circuit d'Adafruit à base de TLC59711 (un circuit très proche du TLC5947 mais avec seulement 12 sorties). Nous avons connecté notre montage à un Arduino et nous avons programmé l'Arduino pour allumer les LEDs sur les différentes sorties alternativement. Le code est disponible : [[Media:2018-P18-TestLeds.ino.zip]] | |
| − | + | Voici le montage sur plaque d'essai pour allumer 8 LEDs alternativement en utilisant 4 sorties (2 LEDs par sortie). Et ça marche. | |
| − | + | <br style="clear: both;" /> | |
==Semaine 3== | ==Semaine 3== | ||
| − | |||
| − | |||
| − | |||
| − | + | Pour réaliser la carte électronique principale nous utilisons le logiciel Fritzing. Ce logiciel ne possède pas d'empreinte pour le TLC5947. Nous devons la créer nous même. Nous avons étudié la façon pour créer de nouvelles empreintes. D'abord, nous avons trouvé un composant avec une empreinte de type HTSSOP 28 broches que nous pouvons transformer en 32 broches. Nous avons utilisé inkscape pour dessiner les différentes vues et puis nous importons les dessins dans Fritzing. Pour cette séance nous nous sommes occupés de la vue "plaque d'essai" et de la vue "schématique". | |
| + | |||
| + | *schéma de la vue "breadboard" : [[Fichier:2018 P18 TLC5947 breadboard.png]] | ||
| + | *schéma de la vue "schematic" : [[Fichier:2018 P18 TLC5947 schematic.png]] | ||
| + | |||
| + | ==Semaine 4== | ||
| − | + | Nous avons continué à réaliser l'empreinte pour un TLC5947. Voici le dessin pour la vue PCB : [[Fichier:2018 P18 TLC5947 PCB.png]] | |
| − | [[ | + | Le fichier du nouveau composant est disponible : [[Media:2018_P18_TLC5947_v3.zip]]. Pour l'utiliser il faut renommer le fichier en <code>.fzpz</code> et l'importer dans la fenêtre "composants" de Fritzing. |
| − | + | Nous avons commencé à concevoir la carte principale avec cette nouvelle empreinte. | |
| − | + | ||
| + | Voila la vue "plaque d'essai" de notre circuit principal : | ||
| − | + | [[Fichier:2018_P18_CP_breadboard.png|thumb|400px|center]] | |
| − | + | Le circuit avec les composants placés mais non routé : | |
| − | + | [[Fichier:2018_P18_PCB_CP_nonroute.png|thumb|400px|center]] | |
==Semaine 5== | ==Semaine 5== | ||
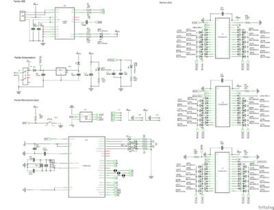
| + | Le schématique du circuit principal : | ||
| + | |||
| + | [[Fichier:2018_P18_CP_schematic.png|thumb|400px|center]] | ||
| + | |||
| + | Et le circuit finalement routé : | ||
| + | |||
| + | [[Fichier:2018_P18_CP_PCB.png|thumb|400px|center]] | ||
| + | |||
| + | Le fichier Fritzing du circuit principal est disponible : [[Media:2018 P18 CP.zip]]. | ||
| + | |||
| + | ==Semaine 6== | ||
| + | |||
| + | Circuit porte 2 LEDs : [[Fichier:2018_P18_Porte2LEDs_PCB.png]] | ||
| + | |||
| + | Circuit porte 4 LEDs : [[Fichier:2018_P18_Porte4LEDs_PCB.png]] | ||
| + | |||
| + | Les fichiers Fritzing sont disponibles : [[Media:2018_P18_Porte2LEDs.zip]] [[Media:2018 P18 Porte4LEDs.zip]] | ||
=Documents Rendus= | =Documents Rendus= | ||
| − | |||
| − | |||
| − | |||
| − | |||
| − | |||
Version actuelle datée du 23 février 2018 à 07:13
Sommaire
Présentation générale
Description
Le mot mandala vient d‘une très ancienne langue indienne. Il signifie:
- disque, cercle, sphère ;
- toute figure géométrique apparentée au cercle ;
- structure, forme d'organisation ;
- dessin que l'on trace sur le sol ou sur un autre support à l'occasion de divers rites.
Il s'exprime dans un dessin circulaire, convergeant vers un centre porteur d'infini. Dans la tradition orientale, le cercle représente le divin, sa manifestation, sa création. Ce symbole du cercle se retrouve dans toutes les cultures et toutes les traditions, tant occidentales qu'orientales.
Le cercle est le symbole de la vie : la naissance, la maturité, la mort et la résurrection ou la renaissance. Dans le bouddhisme, il est utilisé surtout pour la méditation. Le diagramme est dans tous les cas porteur de symboles ; il peut être associé à une divinité.
Objectifs
L'objectif est de réaliser un mandala électronique.
Analyse du projet
Analyse du premier concurrent
Un premier concurrent pourrait être ce kit électronique de sapin de noël avec 16 LEDs clignotantes. Par rapport à notre mandala ce kit comporte peu de LEDs et ne réalise qu'une seule animation sans interaction avec les visiteurs.
Analyse du second concurrent
Un second concurrent plus en rapport avec l'apparence de notre mandala est un tableau lumineux pour décoration de chambre d'enfant. Il s'agit d'une peinture avec un éclairage par LEDs. Là encore moins de LEDs et d'interaction qu'avec notre mandala.
Originalité de notre mandala
L'originalité de notre mandala, par rapport aux objets décoratifs déjà existants, est qu'il comportant un grand nombre de LEDs (environ 200), qu'il intègre un micro-contrôleur permettant des animations variées (contrôle de la luminosité des LEDs) et qu'enfin le mandala est interactif grâce à un détecteur de gestes.
Scénario d'usage du produit ou du concept envisagé
Notre mandala est un élément de décoration et, avec des animations adaptées, peut être un objet de relaxation.
Le visiteur est tout d'abord attiré par l'objet artistique, en effet quand il entre dans la pièce, le mandala apparaît comme une peinture sur bois. Au second regard le circuit central pique la curiosité du visiteur. En s'approchant le visiteur déclenche une animation lumineuse. Surpris, il fait un mouvement involontaire qui déclenche un autre type d'animation. Le visiteur teste alors d'autres gestes pour rentrer en interaction avec le mandala.
Le mandala réagissant aux gestes du visiteur, des gestes lents conduisent à des animations relaxantes.
Réponse à la question difficile
Durant la présentation de notre projet les deux questions suivantes nous ont été posées.
Première question
Combien de LEDs le mandala va-t-il comporter, combien de groupes de LEDs indépendants pour les animations ?
Nous avons fait une première esquisse de notre mandala :
Au vu de ce premier dessin, nous avons décidé de rajouter encore des LEDs. Nous partons sur 5 groupes de LEDs pour un total de 192 LEDs :
- un premier cercle de 32 LEDs rouges ;
- un deuxième cercle de 32 LEDs jaunes ;
- un troisième cercle de 48 LEDs bleues ;
- un quatrième cercle de 48 LEDs oranges ;
- enfin un dernier cercle de 32 LEDs jaunes.
Seconde question
Le mandala sera alimenté de quelle façon pour quelle autonomie ?
Un rapide calcul de la consommation des LEDs toutes allumées donne un total de 20mA par 192 LEDs soit près de 4A. Même pour une autonomie de 24h, il faudrait une batterie trop importante. Les LEDs ne doivent donc être allumées que lorsqu'un visiteur est présent et les animations doivent éviter les tableaux avec toutes les LEDs allumées à pleine puissance. En partant sur l'équivalent de deux LEDs allumées à pleine puissance tout le temps et sur une consommation du circuit d'environ 40mA nous obtenons une consommation moyenne d'environ 100mA. Avec une alimentation par 8 piles rechargeables AA de 2600MAh nous avons une autonomie d'environ un jour. Il faut donc prévoir que la carte électronique puisse entrer dans un mode d'économie d'énergie ou plus simplement un interrupteur pour éviter de décharger les piles.
Préparation du projet
Cahier des charges
L'objet final sera constitué des composants ci-dessous.
- une peinture de type mandala sur une planche de contre-plaqué réalisée à la gouache ;
- une carte électronique centrale à base de micro-contrôleur utilisant des pilotes de LEDs ;
- des petites cartes dissiminés sur l'ensemble de la peinture pour porter les LEDs, les connexions avec la carte centrale se fait par des fils passant à l'arrière de la planche ;
- les boitiers de piles sont aussi à fixer à l'arrière du mandala ;
- pour la détection des gestes nous utiliserons une carte "ZX Distance et Gesture Sensor" de SparkFun.
Choix techniques : matériel et logiciel
Liste des tâches à effectuer
Les tâches à effectuer pour ce projet sont :
- faire un dessin précis du mandala avec la position des cartes électronique et celles des trous pour faire passer les câbles permettant de relier les cartes, il faut aussi ajouter les ouvertures permettant d'intégrer le détecteur de gestes ;
- choisir un dispositif pour contrôleur les LEDs (registre à décalage ou pilote de LEDs) ;
- concevoir le circuit à base de micro-contrôleur pour contrôler les très nombreuses LEDs ;
- réaliser (souder) la carte électronique et la tester ;
- concevoir les cartes électroniques porte LEDs et les réaliser ;
- Programmer des animations pouvant être déclenchées par le capteur de gestes.
Calendrier prévisionnel
Réalisation du Projet
Feuille d'heures
| Tâche | Prélude | Heures S1 | Heures S2 | Heures S3 | Heures S4 | Heures S5 | Heures S6 | Heures S7 | Heures S8 | Heures S9 | Heures S10 | Total |
|---|---|---|---|---|---|---|---|---|---|---|---|---|
| Dessin du mandala | 0 | |||||||||||
| Contrôle des LEDs | 0 | |||||||||||
| Réalisation du circuit principal | 0 | |||||||||||
| Réalisation des circuits porte-LEDs | 0 | |||||||||||
| Réalisation du mandala | 0 | |||||||||||
| Programmation des animations | 0 |
Semaine 1
Nous avons établi une première liste de matériel nécessaire pour le mandala.
Nous avons aussi utilisé le logiciel inkscape pour dessiner les éléments artistiques du mandala. Le fichier vectoriel est disponible : Media:2018_P18_Mandala Drawing.svg, l'image ci-dessous en donne un aperçu.
Semaine 2
L'encadrant en électronique a conseillé d'utiliser des circuits pilotes de LEDs pour gérer les LEDs. Nous avons préféré utiliser des contrôleurs TLC59711 et TLC5947 car ces circuits sont bien documents sur ce document [1].
Pour savoir quel circuit et à combien d'exemplaires il faut utiliser, nous devons décider du voltage d'alimentation et en déduire le nombre de sorties dont nous avons besoin. Nous allons utiliser 8 accumulateurs à 1,2v nous disposons donc d'une tension d'alimentation de 9,6v. Chaque sortie des pilotes va donc pouvoir contrôler 4 LEDs à 2v et 3 LEDs à 3v. Pour nos cinq cercles de LEDs cela donne donc les nombres suivant de sorties nécessaires :
- un premier cercle de 32 LEDs rouges (2v), soit 8 sorties nécessaires ;
- un deuxième cercle de 32 LEDs jaunes (2v), soit 8 sorties nécessaires ;
- un troisième cercle de 48 LEDs bleues (3v), soit 16 sorties nécessaires ;
- un quatrième cercle de 48 LEDs oranges (2v), soit 12 sorties nécessaires ;
- enfin un dernier cercle de 32 LEDs jaunes (2v), soit 8 sorties nécessaires.
En définitive 52 sorties sont nécessaires. En choisissant des circuits TLC5947 à 24 sorties nous couvront les besoins avec 3 circuits et en laissant une marge pour ajouter des LEDs si nécessaire.
Pour tester un circuit pilote de LEDs nous avons réalisé un montage avec une plaque d'essai, une pile de 9v et un circuit d'Adafruit à base de TLC59711 (un circuit très proche du TLC5947 mais avec seulement 12 sorties). Nous avons connecté notre montage à un Arduino et nous avons programmé l'Arduino pour allumer les LEDs sur les différentes sorties alternativement. Le code est disponible : Media:2018-P18-TestLeds.ino.zip
Voici le montage sur plaque d'essai pour allumer 8 LEDs alternativement en utilisant 4 sorties (2 LEDs par sortie). Et ça marche.
Semaine 3
Pour réaliser la carte électronique principale nous utilisons le logiciel Fritzing. Ce logiciel ne possède pas d'empreinte pour le TLC5947. Nous devons la créer nous même. Nous avons étudié la façon pour créer de nouvelles empreintes. D'abord, nous avons trouvé un composant avec une empreinte de type HTSSOP 28 broches que nous pouvons transformer en 32 broches. Nous avons utilisé inkscape pour dessiner les différentes vues et puis nous importons les dessins dans Fritzing. Pour cette séance nous nous sommes occupés de la vue "plaque d'essai" et de la vue "schématique".
Semaine 4
Nous avons continué à réaliser l'empreinte pour un TLC5947. Voici le dessin pour la vue PCB :
Le fichier du nouveau composant est disponible : Media:2018_P18_TLC5947_v3.zip. Pour l'utiliser il faut renommer le fichier en .fzpz et l'importer dans la fenêtre "composants" de Fritzing.
Nous avons commencé à concevoir la carte principale avec cette nouvelle empreinte.
Voila la vue "plaque d'essai" de notre circuit principal :
Le circuit avec les composants placés mais non routé :
Semaine 5
Le schématique du circuit principal :
Et le circuit finalement routé :
Le fichier Fritzing du circuit principal est disponible : Media:2018 P18 CP.zip.
Semaine 6
Les fichiers Fritzing sont disponibles : Media:2018_P18_Porte2LEDs.zip Media:2018 P18 Porte4LEDs.zip



