P3 Chaise vibrante pour enfant sourd : Différence entre versions
(→Partie électronique) |
(→Partie électronique) |
||
| Ligne 447 : | Ligne 447 : | ||
'''Schéma électrique de la carte : ''' | '''Schéma électrique de la carte : ''' | ||
| + | <center> | ||
| + | {| | ||
| + | | [[ Fichier:Schema elec p3 p3.PNG|vignette|upright=1|Haut du boîtier]] | ||
| + | |} | ||
| + | </center> | ||
'''Réalisation du PCB avant gravure : ''' | '''Réalisation du PCB avant gravure : ''' | ||
| + | |||
| + | <center> | ||
| + | {| | ||
| + | | [[ Fichier:Pcb p3 p3.PNG|vignette|upright=1|Haut du boîtier]] | ||
| + | |} | ||
| + | </center> | ||
==== Partie Application ==== | ==== Partie Application ==== | ||
Version du 30 janvier 2017 à 17:06
Sommaire
Contexte du sujet
La technologie étant de plus en plus présente dans nos vies, notamment dans le but d'améliorer notre interaction avec l'environnement, il est logique de voir aujourd'hui des groupes de recherches travailler sur des technologies pour remplacer certains sens, membres ou organes du corps humain. C'est dans ce contexte que s'inscrit le sujet de projet de fin d'étude : réaliser une chaise ou dispositif vibrant pour faire ressentir les sons à des personnes atteintes de surdité. Le CAMSP a fait appel à Polytech'Lille afin de développer une solution ciblée pour des enfants atteints de différents types de surdités. L'association a besoin qu'on lui développe un outil afin d'améliorer l’apprentissage, la rééducation et l’éveil des enfants. Ce besoin s'est exprimé après le constat qu'aucune technologie n'était disponible sur le marché. Il fallait donc que le CAMSP s’entoure de personnes pouvant répondre à leurs besoins.
Objectif du projet
Dans le but d'améliorer le développement et le suivi des enfants au seins du CAMPS, nous pouvons donner les objectifs suivants :
-Réaliser un outil répondant aux problématiques du CAMSP
-Proposer un outil innovant
-Améliorer la visibilité et personnaliser les tests ou protocoles par le biais d'une application
-Améliorer le suivi et l'évolution de l'enfant en enregistrant et traitant les données
Recherches Bibliographiques et approche technologique
C'est une série de vidéos ou de documents montrant les technologie alternatives existantes pour aider les personnes atteintes de surdité.
Vidéos
Les étonnants pouvoirs De Transformation Du Cerveau [1], vidéo Youtube en français.
Can we create new senses for humans? | David Eagleman [2], vidéo Youtube en anglais.
The Emoti-Chair [3], vidéo Youtube en anglais.
Sites Web
NeoSensery, [4], Site en anglais.
"Feeling the beat", [5], Site en anglais.
Vibeat, [6], site en anglais.
Beyond Vibrations, [7], site en anglais.
Helping deaf ppl to hear & see sounds, [8], site en anglais.
Internet facilite le quotidien des sourds et malentendants, [9], site en français;
Entendre avec sa langue, [10], site en français.
Planning et Réunions
Réunions
-Le Vendredi 7 Octobre, 13h30 au Fablab, Réunion de présentation des technologies existantes.
-Le Mardi 18 Octobre, 16h30 au CAMSP, Réunion avec l'équipe du CAMSP, définition d'un premier cahier des charges.
-Prochaine réunion sur le choix des vibreurs, du choix des matériaux, de la partie électronique embarquée et de la stratégie globale du projet.
-Le 11 janvier, Réunion du midi à Polytech pour préparer la réunion du 17
-Le Mardi 17 janvier, 15h au CAMSP, Retours sur le premier prototype, redéfinition du cahier des charges, prochain prototype.
Planning
-Choix définitif du PFE le 20 septembre 2016
-Premier mail envoyé le 26 septembre
-RDV fixé le 3 octobre pour le 18 octobre
-Réunion du 18 octobre
-Remise du prototype au CAMSP le 25 Novembre
-Premier retours le 28 novembre
-Réception des premiers résultats du 29, 1 ,2 décembre
-Prochain RDV le 17 janvier
Compte-rendu de réunion
-Première réunion du 18 Octobre [[11]]
-Réunion de midi du 11 janvier : Préparation de la prochaine réunion avec le CAMSP
Nous avons évoqué plusieurs points lors de cette réunion :
-Conception du prochain prototype (quels matériaux, possibilité de préparer une maquette et un démonstrateur => photo )
-Conception du circuit électronique (autour d'un AT328, PCB, quelles fonctions? , quelles interfaces?)
-Idées pour améliorer les fiches de tests
-Idées pour la possible future application androïd
-Communication entre modules
-Ouverture du projet à des personnes extérieurs
-Réunion au CAMSP du 17 janvier 2017 [[12]]
Résultats
Ces résultats sont issues des différents tests effectués au CAMPS sur plusieurs enfants. Ces résultats seront utilisés pour améliorer les prochains prototypes, certains points faibles de nos réalisations.
Résultats du premier prototype :
Résultats couvrant la période du 29 novembre au 2 décembre : Fichier:Resultat premier proto.xls
Présentations et Pdf
Présentation préliminaire du 7 Octobre : État de l'art des différentes technologies mises à disposition pour les sourds et malentendants [[13]].
Présentation préliminaire Projet de Fin d’Étude [[14]]:
Matériel
-2 vibreurs Lilypad [donnés en E306]
-1 vibreur de téléphone [Alexandre Boé]
-1 tablette androïd
-Recherche préliminaire de vibreurs Fichier:Composants-vibreur.txt
Cahier des charges
-Cahier des charges préliminaire : [[15]]
Prototypes
Premier prototype
Pour ce premier prototype, nous nous sommes inspirés des différentes technologies en développement. L'idée est d'utiliser un microcontrôleur pour générer à partir d'un fichier son, des combinaisons de leds ou de vibrations pour représenter un son, une note, un bruit.
Vidéo illustrant le fonctionnement du prototype [[16]] :
Deuxième Prototype
L'idée ici serait de réaliser une "boîte" contenant tout l’électronique nécessaire permettant à une personne de produire des son dans un microphone, et retranscrire ces sons en vibrations par le biais d'un vibreur placé sur le bras à l'aide d'un brassard.
Partie électronique
Cette partie se décomposera en deux étapes :
-Une partie pour réaliser le circuit amplificateur nécessaire pour utiliser un microphone electret -Une partie programmation du microcontrôleur pour traiter les informations envoyées par le microphone
Circuit Amplificateur :
Pour réaliser le circuit amplificateur, nous nous sommes basé sur le schéma ci-dessous :
Nous avons modifié la tension d'alimentation du circuit à 5v et modifié en conséquence la valeur de certain composant électrique. Nous avons ensuite réaliser ce montage sur une plaque à essais (Breadbord Arduino):
Voici la réponse du circuit, lorsqu'un son est émis dans le microphone, analysée sur un oscilloscope :
Le microphone est un microphone directif. Il se chargera de capturer essentiellement la voix de son utilisateur, puis un traitement via un microcontrôleur se chargera de "découper" la voix en plusieurs niveau sonore et de les retranscrire en vibrations. Pour ressentir ces vibrations, il suffira de porter le brassard avec vibreur.
Dans un premier temps, le traitement de la voix sera très sommaire ( son ou pas de son).
Partie programmation
Le code a été réalisé sur Arduino. Les fichiers sources sont disponible ici : Fichier:Code premier proto projet vibrant.zip
Un support au cas où les vibrations deviennent continues [[17]]: (suivre les différentes étapes )
Fichier:Support premier proto projet vibrant.pdf
Partie conception du boitier
Pour réaliser ce boîtier, nous avons utilisé l'impression 3D pour concevoir des pièces "sur-mesure". Nous avons réaliser ces pièces sur ordinateur avec l'aide d'un logiciel de CAO :
Puis nous les avons imprimé avec les paramètres suivants:
Plastique : PLA Température : 210°C Vitesse : Moyenne 50mm/s Plaque chauffante : 50°C temps : 2h20
Fichier source des différentes pièces :
Fichier:Boite fichier stl premier proto.zip
Rendu final du premier prototype :
Troisième prototype
La conception du prochain prototype se décomposera en trois parties :
Partie électronique
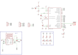
On se basera sur les résultats obtenus avec le précédent prototype. Nous devons réaliser une carte permettant d'interfacer un vibreur, un microphone, une LED RGB, une communication (émission réception) et tout autre montage pour mettre en place notre microcontrôleur. Pour cela, nous allons concevoir notre carte autour d'un microcontrôleur AT328p (atmel). Cette carte sera réalisée avec des composants de surface pour limiter sa taille.
Materiel :
Nous allons donc réaliser notre schéma électrique à l'aide d'un logiciel de CAO :
Schéma électrique de la carte :
Réalisation du PCB avant gravure :
Partie Application
Partie support
Doc source
Dossier complet contenant :
-La présentation du 14 décembre (pdf) -Le rapport de mi-parcours (pdf) -Le Cr de réunion (pdf) -La documentation pour le prototype (pdf) -Le code arduino (.ino) -Les fichiers .STL des différentes pièces plastiques
Fichier:Pre-soutenance-pfe-geoffrey-piekacz.zip lien : [[18]]
